在财务工作中成本核算一直是一大难关,也是企业至关重要的一环;很多财务人员都觉得成本核算很难,那么如何做好成本核算呢?成本核算有那么难吗?
今天把整理收藏的成本核算管理以及成本核算操作流程、产品成本计算的基本方法分享给大家,让你轻松搞定成本核算工作。
目录
成本主要特点
成本核算管理模块系统结构
成本计算方式
成本核算的基础设置
成本要素
成本阶设置
成本核算流程-费用收集分摊
成本核算流程-成本计算流程
......
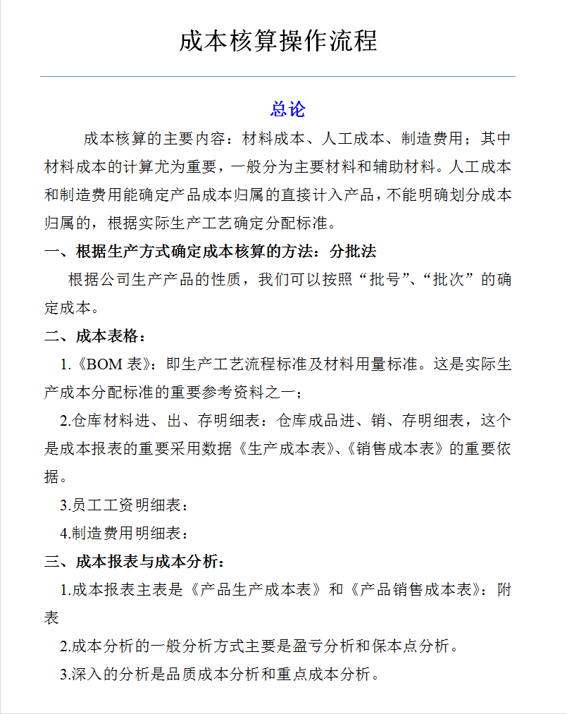
总论
成本核算岗工作流程
一、基本生产成本的归集
二、产品成本核算
三、成品成本入库
四、产品成本出库
五、结仓库产成品明细账
六、盘点
七、管理性工作
八、工作要求
.....
好了,篇幅有限,剩余内容就不再一一展示了。
版权声明:我们致力于保护作者版权,注重分享,被刊用文章【成本核算的方法有哪些(成本核算难)】因无法核实真实出处,未能及时与作者取得联系,或有版权异议的,请联系管理员,我们会立即处理! 部分文章是来自自研大数据AI进行生成,内容摘自(百度百科,百度知道,头条百科,中国民法典,刑法,牛津词典,新华词典,汉语词典,国家院校,科普平台)等数据,内容仅供学习参考,不准确地方联系删除处理!;
工作时间:8:00-18:00
客服电话
电子邮件
beimuxi@protonmail.com
扫码二维码
获取最新动态
