都说会计是一个“铁饭碗”的工作!很多财务会计的心中都是用“时间”,熬过来的!前些天在朋友圈看到一个大学同学离职了。于是就找她聊了几句。她本是做电商行业会计的,也已经工作了5年,就是心中一直想要做建账行业会计,也已经为找建筑会计准备了很长时间,也就下定决心离职了。她说,做电商会计,能熬得住,就能继续干下去,熬不住,还是早些做打算。
6.18近在眼前,同事果断离职了,但是工作5年也积累了不少工作经验,从事电商会计工作的小伙伴,你们对于一些特殊业务的会计核算是如何做的?下面是她这5年电商会计总结的经验,也希望能够帮助更多电商行业的财务人员!
(文末抱走)
采购业务账务处理流程
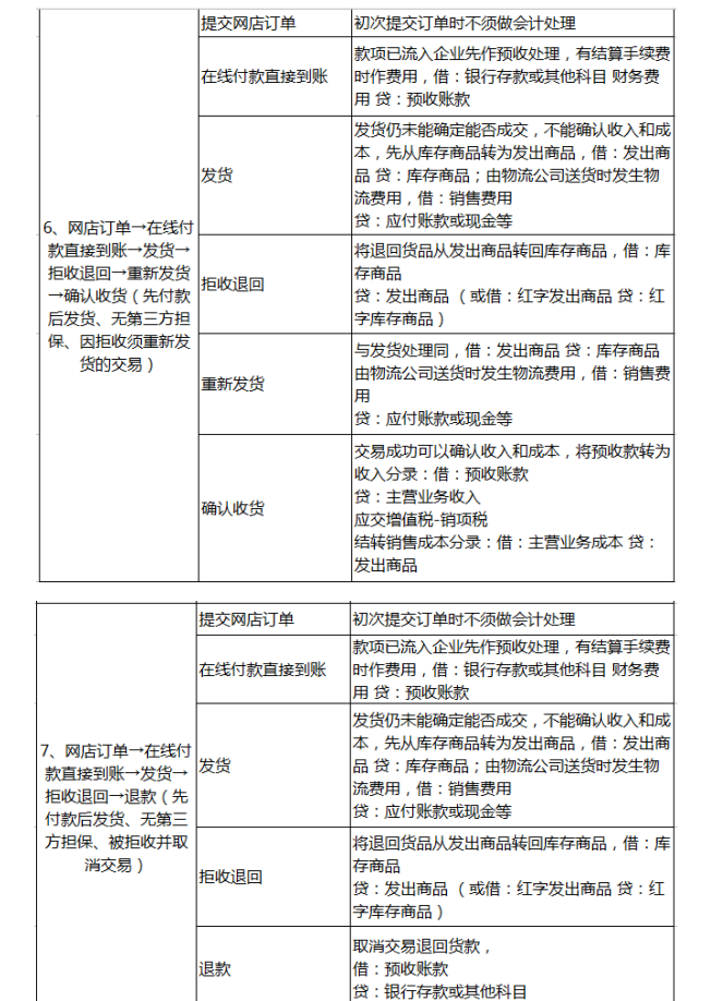
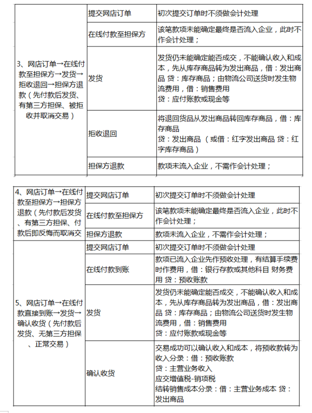
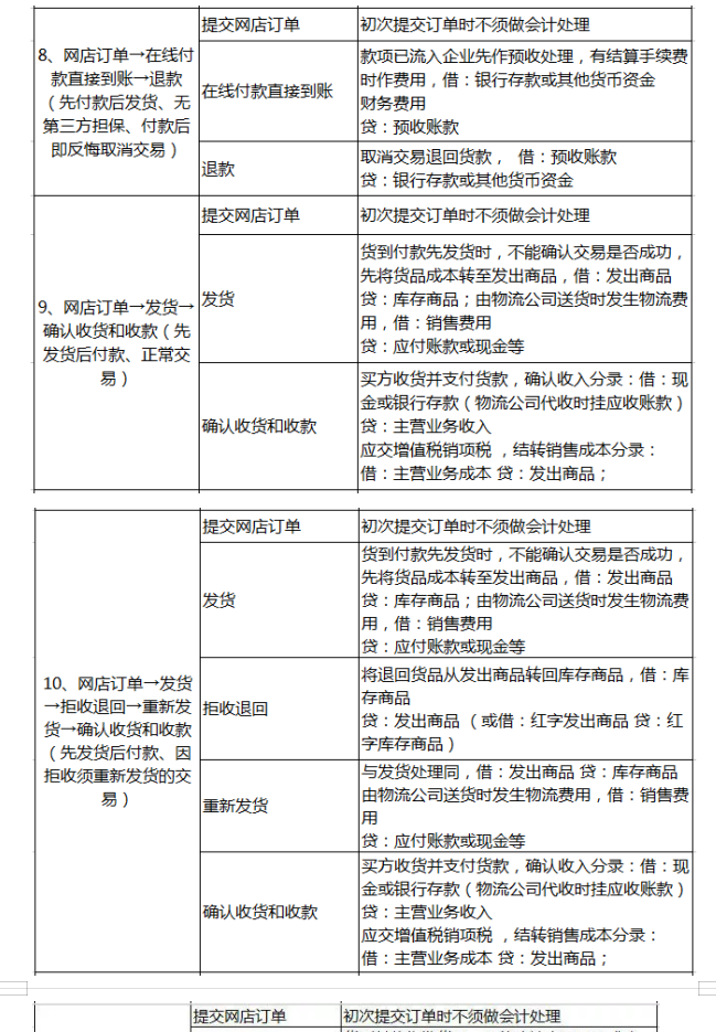
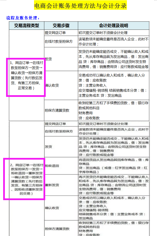
销售业务账务处理流程
……
……电商行业的涉及的会计核算方法还是很好理解的,除了一些特殊的业务处理以外,基本没啥大问题,在处理账务处理时不理解的地方,看上述应用案例也能明白。
版权声明:我们致力于保护作者版权,注重分享,被刊用文章【结算会计是做什么的(6)】因无法核实真实出处,未能及时与作者取得联系,或有版权异议的,请联系管理员,我们会立即处理! 部分文章是来自自研大数据AI进行生成,内容摘自(百度百科,百度知道,头条百科,中国民法典,刑法,牛津词典,新华词典,汉语词典,国家院校,科普平台)等数据,内容仅供学习参考,不准确地方联系删除处理!;
工作时间:8:00-18:00
客服电话
电子邮件
beimuxi@protonmail.com
扫码二维码
获取最新动态
