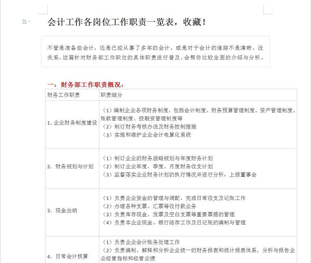
老会计分享分享会计各岗位职责一览表及20张财务工作流程图!电子版领取!
包含;会计工作各岗位工作职责:财务部工作职责概况、各岗位工作职责。。。。等
20张财务工作流程图:银行承兑汇票办理及使用流程图、税务申报工作流程图、工资核算流程图
固定资产账务处理流程图、往来递收凭证工作流程图。。。等
(文末免费领资料及教程权限学习)
财务工作流程图
预算外费用审批流程图
预算外费用报销流程图
预算内费用报销流程图
材料盘存工作流程图
1、下方评论区留言:想要学习,并转发收藏本文
2、点击小编头像,私我回复:学习,即可免费领取学习资料哟!
版权声明:我们致力于保护作者版权,注重分享,被刊用文章【会计岗位职责和要求(分享会计各岗位职责一览表及20张财务工作流程图)】因无法核实真实出处,未能及时与作者取得联系,或有版权异议的,请联系管理员,我们会立即处理! 部分文章是来自自研大数据AI进行生成,内容摘自(百度百科,百度知道,头条百科,中国民法典,刑法,牛津词典,新华词典,汉语词典,国家院校,科普平台)等数据,内容仅供学习参考,不准确地方联系删除处理!;
工作时间:8:00-18:00
客服电话
电子邮件
beimuxi@protonmail.com
扫码二维码
获取最新动态
