从事会计的都知道,建筑行业会计工资高,同时账务处理也比较难,不仅要会全盘账,还要对税务核算这方面有了解。
今天就给大家分享一套,完整版的建筑行业账务处理,共73笔日常业务处理掌握后轻松入门建筑会计!(末尾可报去学习)
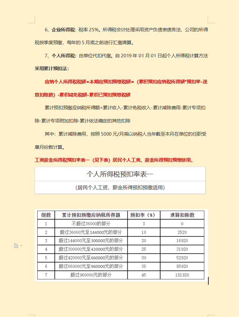
…………篇幅有限,就不一 一展示了。
版权声明:我们致力于保护作者版权,注重分享,被刊用文章【建筑公司会计账务处理(建筑会计不好做)】因无法核实真实出处,未能及时与作者取得联系,或有版权异议的,请联系管理员,我们会立即处理! 部分文章是来自自研大数据AI进行生成,内容摘自(百度百科,百度知道,头条百科,中国民法典,刑法,牛津词典,新华词典,汉语词典,国家院校,科普平台)等数据,内容仅供学习参考,不准确地方联系删除处理!;
工作时间:8:00-18:00
客服电话
电子邮件
beimuxi@protonmail.com
扫码二维码
获取最新动态
