随着各国高校Final季的开始,暑假马上就要到了。
可是疫情两年了,高价机票一点没有降价的意思。
那些被机票折磨到“疯球”的留学生们,都在寻找相对更便宜的回国路线。
不少身在没有直飞航线国家的同学发现,从加拿大转机要比从欧洲等地转机便宜得多。
但需要注意的是,身无加拿大签证或枫叶卡的中国籍同学不能在加拿大中转!
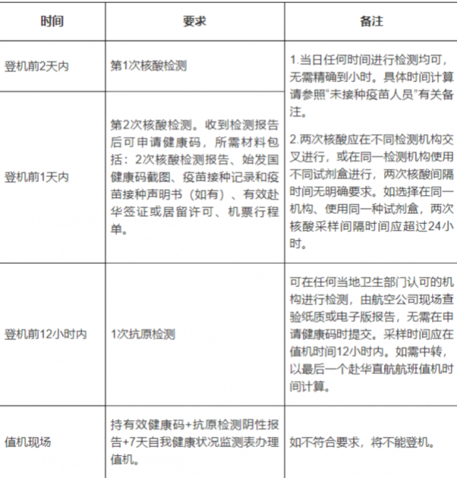
接下来,我们就为大家介绍一下加拿大转机的具体要求和回国航班信息。
首先,接种过全程新冠疫苗的旅客没有入境限制,在登上飞往加拿大的航班前也无需提交核酸检测阴性证明。
入境时,旅客有几率被抽中进行现场核酸检测。
但,中国籍旅客必须持有有效的加拿大签证,包括旅游签、学签或工作签证等,或者持有枫叶卡才能在加拿大转机。
如果没有以上两种有效证件,请不要购买在加拿大中转回国的机票!
假如一定要在加拿大中转,请抓紧时间申请旅游签。
在拿到签证并开始回国前的一系列准备时,请注意先取得始发国使领馆颁发的健康码。
中国驻加拿大温哥华领馆明文规定:
不受理有赴华直飞航班国家(如美国)来加人员健康码申请。
而多伦多总领馆则将中转旅客的健康码申请步骤详细地列了出来:
1. 为减少中转途中的交叉感染,我馆不为自加拿大经第三国赴华人员审发健康码。
2. 对于来自有直飞赴华航班的第三国人员,我馆将不予审发健康码。
3. 来自无直飞赴华航班的第三国人员如需在多伦多转机,请先根据相关要求向中国驻该国使领馆申请第一个健康码。抵达多伦多后,请根据以下流程向我馆申请第二个健康码:
日前,川航3U8502(温哥华-成都)正处于熔断当中;
5月6日入境的国航CA998航班(温哥华-北京,郑州入境)、厦航MF806(温哥华-厦门)即将官宣熔断、海航HU7976因西安疫情暂时取消,以上航班暂时不能考虑。
经确认正常值飞的航班有:
东航MU208(周六),南航CZ312(周五),加航AC25(经停首尔,周三周六),加航AC27(经停首尔,周四周日)。
*以上航班对应的所有赴加航班均正常值飞
中美间航线终于传出了好消息。
直飞上海的21条国际航线航班即将恢复!
中国东方航空公司官网发布了《2022年5月1日至5月31日东上航国际航班计划通告》。
通告显示东航、上航5月的国际航空计划如下:
图片来源:东方航空公司官网
但就在近日东方航空公司根据民航局要求,又更改了部分5月国际航班入境地,部分涉及上海市。
全部更改航班如下:
1、MU588纽约-浦东航班入境地调整至福州;
2、MU208多伦多-浦东航班入境地调整至杭州;
3、MU772阿姆斯特丹-浦东航班入境地调整至成都双流;
4、MU570巴黎-浦东航班入境地调整至太原;
5、MU220法兰克福-浦东航班入境地调整至成都双流;
6、MU780奥克兰-浦东航班入境地调整至厦门;
7、MU562悉尼-浦东航班入境地调整至昆明;
8、MU5042首尔仁川-浦东航班入境地调整至济南;
9、MU524东京成田-浦东航班入境地调整至昆明;
10、MU232科伦坡至-浦东航班入境地调整至昆明;
11、MU542曼谷-浦东航班入境地调整至南昌;
12、MU568新加坡-浦东航班入境地调整至南昌。
除5月16日MU588入境上海浦东不载客,其余航班正常载客执行。
5月1日、5月8日、5月15日巴黎-上海MU570航班不载客。
5月2日、5月9日、5月16日法兰克福-杭州MU570航班不载客。
5月3日上海-奥克兰MU779/80航班取消。
5月3日、5月10日西安-东京往返MU593/MU594航班取消。
除5月20日科伦坡-上海浦东MU232航班载客外,其余航班不载客只载货。
5月吉隆坡-上海浦东FM886航班不载客只载货。
除5月22日曼谷-上海浦东MU542航班、5月7日曼谷-上海浦东FM834载客执行外,其余航班不载客只载货。
5月曼谷-昆明MU742航班不载客只载货。
5月马尼拉-上海浦东MU212航班不载客。
5月上海浦东-金边往返MU759/MU760暂时取消,后续根据航班情况动态调整恢复。
5月昆明-金边往返MU2599/MU2600取消。
除5月18日仰光-昆明MU2032航班载客外,其余航班不载客只载货。
5月16日达卡-昆明MU2036航班载客,其余航班不载客只载货。
以上航班计划可能根据政策有所变化,请关注各航空公司官网、APP等官方渠道查询了解最新航班动态。
版权声明:我们致力于保护作者版权,注重分享,被刊用文章【加拿大过境签证(第三国在加拿大转机回国指南)】因无法核实真实出处,未能及时与作者取得联系,或有版权异议的,请联系管理员,我们会立即处理! 部分文章是来自自研大数据AI进行生成,内容摘自(百度百科,百度知道,头条百科,中国民法典,刑法,牛津词典,新华词典,汉语词典,国家院校,科普平台)等数据,内容仅供学习参考,不准确地方联系删除处理!;
工作时间:8:00-18:00
客服电话
电子邮件
beimuxi@protonmail.com
扫码二维码
获取最新动态
