企业年度财务分析报告,通过案例数据进行分析,形成详细的财务分析报告
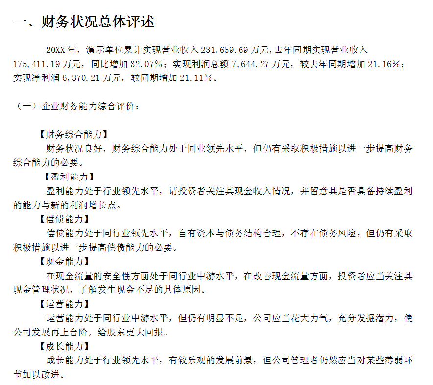
五种能力得分
(二)行业杠杆单位对比分析
(一)资产负债表分析
1.资产状况及资产变动分析
20XX年,演示单位总资产达到158,514.99万元,比上年同期减少993.19万元,减少0.62%;其中流动资产达到123,102.28万元,占资产总量的77.66%,同期比减少5.00%,非流动资产达到35,412.71万元,占资产总量的22.34%,同期比增加18.33%。
下图是资产结构与其资金来源结构的对比:
2.流动资产结构变动分析
20XX年,演示单位流动资产规模达到123,102.28万元,同比减少6,477.90万元,同比减少5.00%。其中货币资金同比减少5.71%,应收账款同比增加17.40%,存货同比减少10.03%
应收账款的质量和周转效率对公司的经营状况起重要作用。营业收入同比增幅为32.07%,高于应收账款的增幅,企业应收账款的使用效率得到提高。在市场扩大的同时,应注意控制应收账款增加所带来的风险。
3.非流动资产结构变动分析
20XX年,演示单位非流动资产达到35,412.71万元,同期比增加5,484.71万元,同期比增加18.33%。长期投资项目达到4,668.91万元,同比增加3.41%;固定资产28,549.63万元,同比增加24.54%;在建工程达到1,335.00万元,同期比增加10.03%;无形资产及其他项目达到859.17万元,同比减少32.60%。
4.负债及所有者权益变动分析
20XX年,演示单位负债和权益总额达到158,514.99万元,同期比减少0.62%;其中负债达到123,393.86万元,同期比减少3.64%,所有者权益35,121.14万元,同期比增长11.68%。资产负债率为77.84%,同期比减少2.44个百分点,产权比率为3.51,同期比减少0.56。
从负债与所有者权益占总资产比重看,企业的流动负债比重为77.80%,非流动负债比重为0.04%,所有者权益的比重为22.16%。企业负债的变化中,流动负债减少3.33%,长期负债减少86.24%。
(二)利润表分析
20XX年,演示单位累计实现营业收入总额231,659.69万元,较同期增加32.07%;实现净利润6,370.21万元,较同期增加21.11%。从净利润的形成过程来看:营业利润为7,886.03万元,较同期增加25.56%;利润总额为7,644.27万元,较同期增加21.16%。
......
好了,篇幅有限,内容就和大家展示到这里了
温馨提示:
企业年度财务分析报告已经整理成电子文档
如果你觉得以上内容对你有所帮助,可以来领取电子文档
关注+评论:报告
然后私信回复:财务
版权声明:我们致力于保护作者版权,注重分享,被刊用文章【企业财务分析(企业年度财务分析报告)】因无法核实真实出处,未能及时与作者取得联系,或有版权异议的,请联系管理员,我们会立即处理! 部分文章是来自自研大数据AI进行生成,内容摘自(百度百科,百度知道,头条百科,中国民法典,刑法,牛津词典,新华词典,汉语词典,国家院校,科普平台)等数据,内容仅供学习参考,不准确地方联系删除处理!;
工作时间:8:00-18:00
客服电话
电子邮件
beimuxi@protonmail.com
扫码二维码
获取最新动态
