家人们,别再啃书了!我找到更好的备考方法了!
不知道大家有没有这种感觉,我们备考看教材3天看不了一章,而且看了一遍感觉啥都没记住。我跟大家说,其实看教材是效率最低的方法了。(文末可抱走)
书上虽然内容多、知识点全,但是有的只用理解就行了,有的是大白话,我们根本不需要记。所以说,大家可千万不要再拿着书本直接“啃”了,这样效率太低了。
其实最好的办法就是先理解,这个时候看教材就相当于通读,我们可以多读几遍。然后再抓教材中的重点,该划的划,该记得记!对于重点知识要做题加深理解和记忆,对往年经常考试的知识点要充分地理解,不要光顾着书看一天是一天。
今天我把2022年初级会计《经济法基础》浓缩成了40页考试重点,可以说只要你能背会,那就能见题秒杀,90分根本不在话下!
目录
第一章:总论
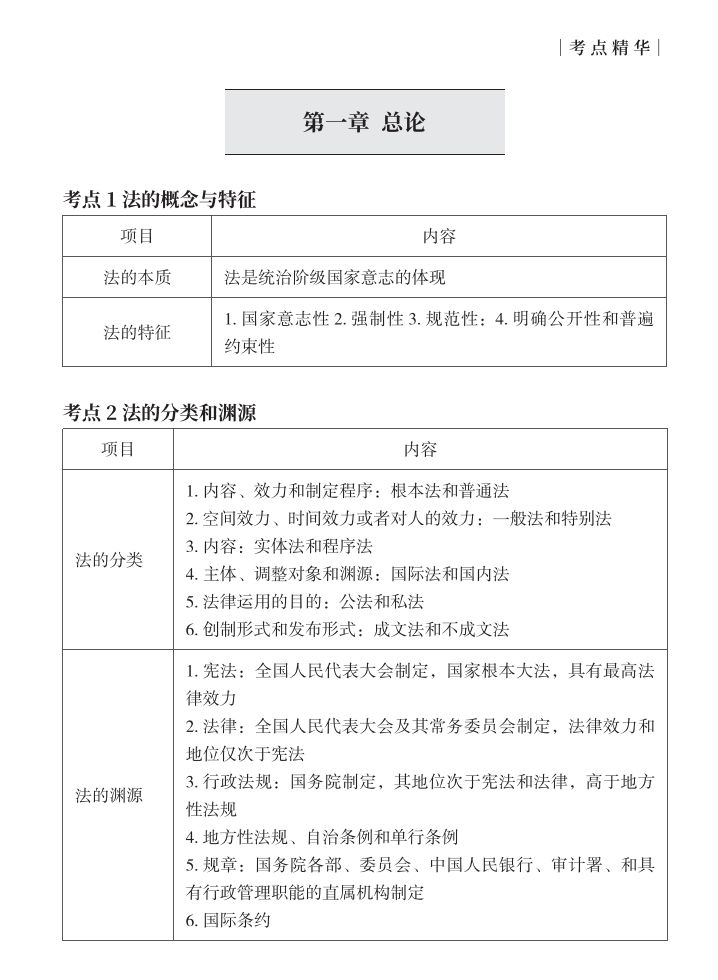
考点1:法的概念与特征
考点2:法的分类和渊源
考点3:法律关系
考点4:法律事实
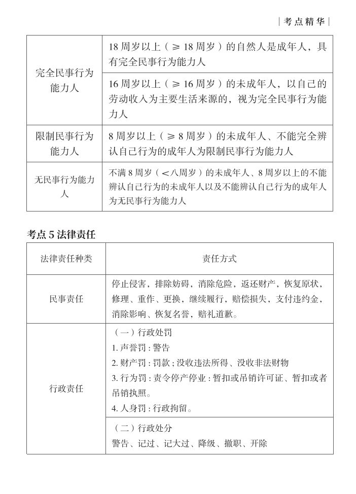
考点5:法律责任
第二章:会计法律制度
考点1:会计核算
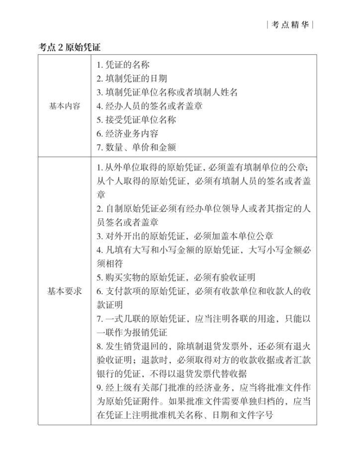
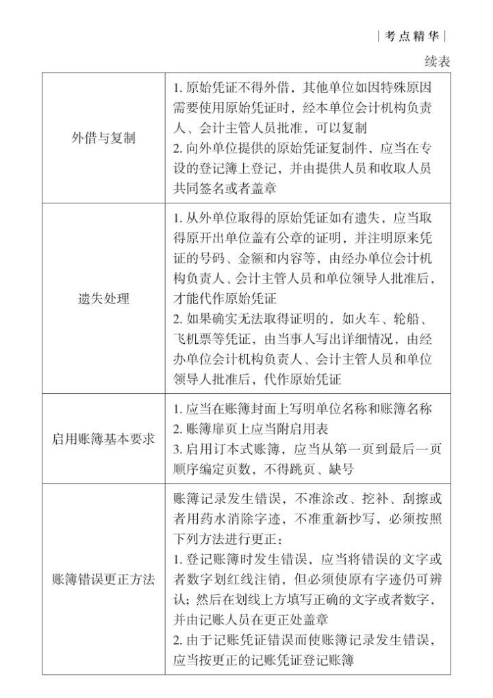
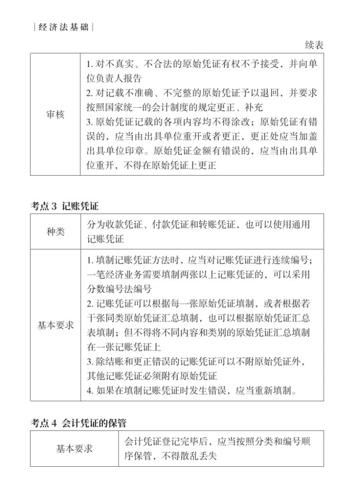
考点2:原始凭证
考点3:记账凭证
考点4:会计凭证的保管
考点5:财务会计报告
考点6:账务会计和财产清查
......
篇幅有限,2022经济法基础的章节重点就先到这里了,有完整的,希望能帮到大家!
版权声明:我们致力于保护作者版权,注重分享,被刊用文章【初级经济法(我26岁)】因无法核实真实出处,未能及时与作者取得联系,或有版权异议的,请联系管理员,我们会立即处理! 部分文章是来自自研大数据AI进行生成,内容摘自(百度百科,百度知道,头条百科,中国民法典,刑法,牛津词典,新华词典,汉语词典,国家院校,科普平台)等数据,内容仅供学习参考,不准确地方联系删除处理!;
工作时间:8:00-18:00
客服电话
电子邮件
beimuxi@protonmail.com
扫码二维码
获取最新动态
