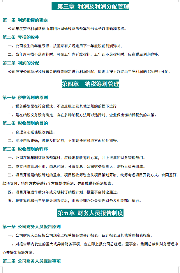
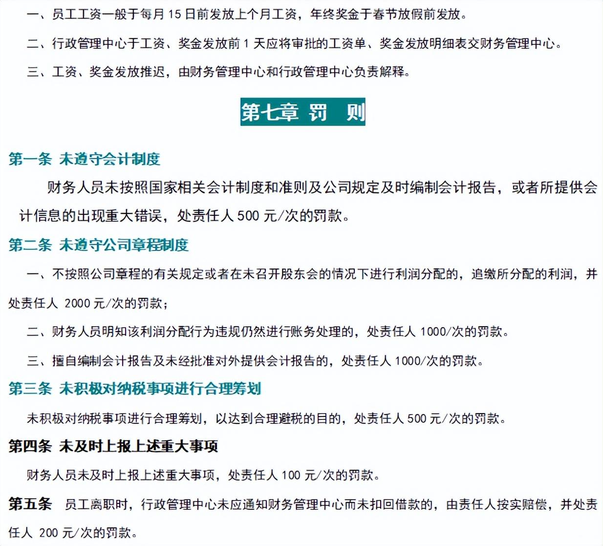
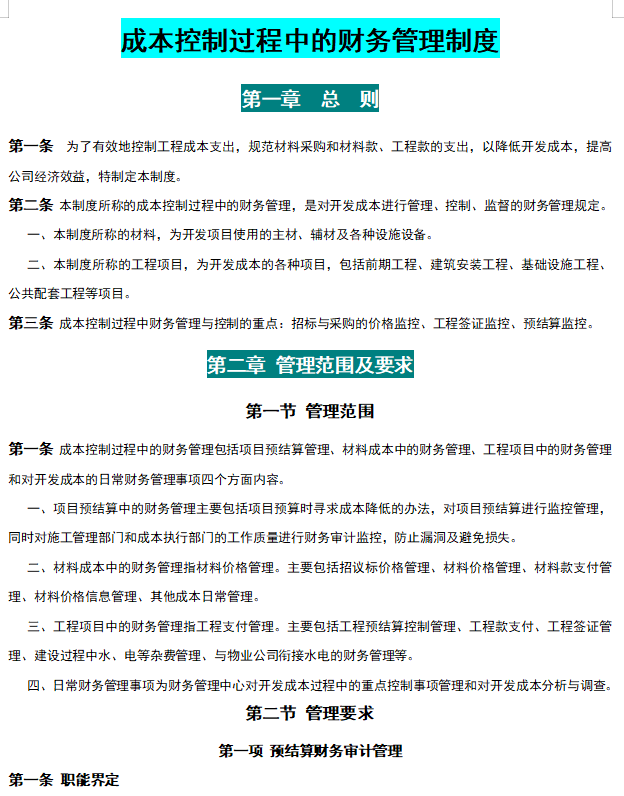
俗话说:没有规矩,不成方圆。对于财务部门来说,因为它是一个企业的核心,所以更应该有严谨的财务管理制度。看完人家万科房地产的财务管理制度,我是真的佩服,它们分为八大部分,一共58页,再看看我们的,简直就没有可比性,人家的才叫制度,我们的顶多算是规定。今天小编就把万科房地产的财务管理制度分享给大家,接下来就让我们一起来看看吧~
篇幅有限,更多内容就不再一一展示~
版权声明:我们致力于保护作者版权,注重分享,被刊用文章【房地产企业会计财务处理流程(万科房地产就是牛)】因无法核实真实出处,未能及时与作者取得联系,或有版权异议的,请联系管理员,我们会立即处理! 部分文章是来自自研大数据AI进行生成,内容摘自(百度百科,百度知道,头条百科,中国民法典,刑法,牛津词典,新华词典,汉语词典,国家院校,科普平台)等数据,内容仅供学习参考,不准确地方联系删除处理!;
工作时间:8:00-18:00
客服电话
电子邮件
beimuxi@protonmail.com
扫码二维码
获取最新动态
