我们现在没要创办一个公司,都要刻制每个公司的印章,这是每个公司都要有的,而每个印章的作用各不相同。但是这些印章都代表着我们公司的意志力,这些印章都是具备法律效力的,而我们一旦保管不善,被别有用心之人用于不法用途,最终承担这些责任的还是我们的公司,而我们的公司也会因此损失惨重!
因此我们需要在了解各印章的不同作用,制定一套严谨的公司印章管理制度就变得很重要了!
一般情况下,公司新设立时,一般需要全套章。分别是:公章、合同章、发票章、财务章、法人章。
除法人章外,其它4个章需要根据相关规定到工商、公安、开户银行备案或预留印鉴。
一、公司公章
二、财务章
三、合同章
四、发票章
五、法定代表人名章
(注:印章的保管者没有特定的法律规定,可依公司情况设定保管者,上述仅供参考)
公司印章保管注意事项
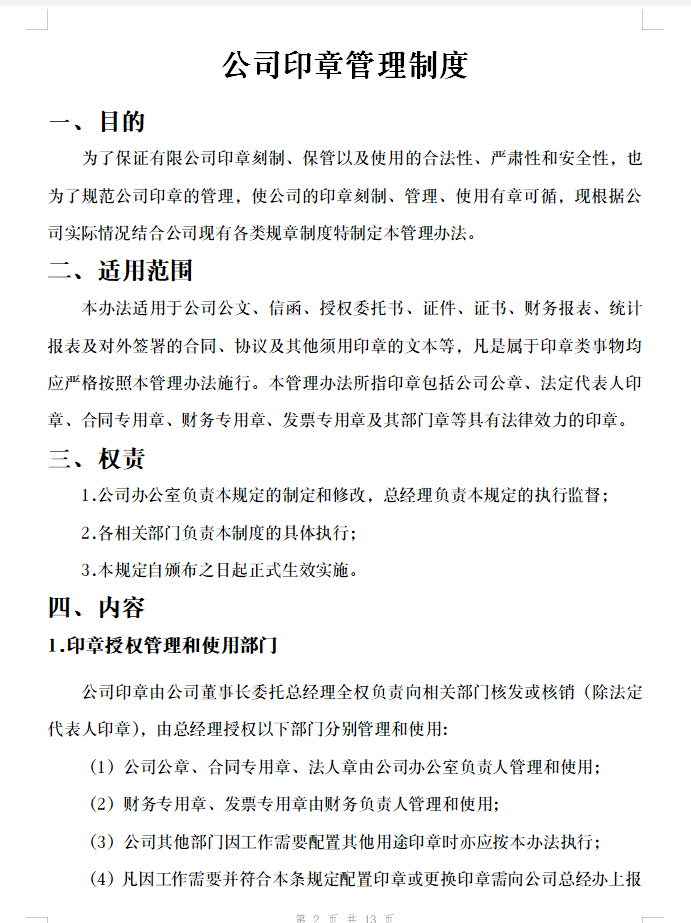
公司印章管理制度
......
篇幅有限,就不和大家一一展示了,《公司印章管理制度》电子档已经打包好了,需要的请自行领取。
领取方式:
1、下方评论区留言:想要学习!并转发收藏
2、点击小编头像,私我回复:【资料】领取哈!
版权声明:我们致力于保护作者版权,注重分享,被刊用文章【刻章公司(公司五枚印章各有什么用)】因无法核实真实出处,未能及时与作者取得联系,或有版权异议的,请联系管理员,我们会立即处理! 部分文章是来自自研大数据AI进行生成,内容摘自(百度百科,百度知道,头条百科,中国民法典,刑法,牛津词典,新华词典,汉语词典,国家院校,科普平台)等数据,内容仅供学习参考,不准确地方联系删除处理!;
工作时间:8:00-18:00
客服电话
电子邮件
beimuxi@protonmail.com
扫码二维码
获取最新动态
