【关键词】电商运营思维
【适用行业】不限
【适用卖家规模】不限
大家好,我是牛气学堂会员大雄,很荣幸今天能跟大家分享下自己的运营经验和心得。先介绍下我自己,最开始苏宁里面工作,3年后做到了一个大区的运营总监。16年开始转做其他平台的线上电商运营,后来又转做淘宝天猫运营。17年到现在在一家电商公司做运营总监。
今天给大家分享的是运营的一些底层逻辑思维模型,很多人应该都听过,我会分享我的一些理解和实操经验,主要涉及到两个思维模型。我运营基本是标品,可能会有不适用的地方,大家可以在评论区留言,我们一起讨论交流。
在从线下运营往线上转的过程中,我会经常从线下运营的视角来看电商运营,我一直在思考哪些地方是共通的。我希望这些共通的地方让我能快速的理解电商运营,能够快速转型成功。
同时那个时候看鬼脚七的文章比较多,有一篇文章的一句话给我印象非常深,叫“做跟时间成正比的事情”。一直到现在我都会隔一段时间用这句话反思下自己。
哪些事情和时间成正比的?
我思考的是只有这段时间内不变的东西,才会和时间正正比。同时我也在思考线上和线下共通的地方。在这个过程中,我找到了一些思维模型,我觉得它是不变的,能够应对表层的一些变化。底层逻辑不变,只是表现形式不一样。
今天要分享的第一个思维模型就是这张图:
(一)
先说是什么
1、什么是运营
阿里巴巴经常说零售的核心就是人、货、场。为什么要围绕人货场呢?做生意,有个更古老通俗的说法最早在《战国策》里面出现,叫买卖。
买家和卖家,买家有需求(人),卖家有产品(货)。在某个场景里彼此交换价值(场)。
运营就是找准买家,连接产品,满足需求,获得回报。这是我给运营下的一个定义。
人(需求)、货(产品和服务)这个比较好理解。这里我们重点说下场。场,现在我们一般称场景。
(1)大交易场景
淘宝天猫、京东、拼多多可能是一类场景,微信一种场景,抖音快手又是另外一种场景,线下实体店也是场景。这个就是平台布局。
(2)小的交易场景
手淘搜索、手淘首页、直播不同的交易场景。这个就是流量渠道布局,以及开展不同营销。
举例: 手淘搜索,是顾客有明确需求以后,搜索关键词,你和竞争对手在同一个场景里面。手淘首页,推荐算法,顾客在逛的过程中,需求没有搜索强烈,同时基本没有竞品干扰顾客。
这实际上是不同的交易场景。这个有点像线下大型购物中心和专卖店。手淘首页要解决我为什么要买这个商品?
手淘搜索还要解决我为什么要在你家买这个商品,而不是别人家?
场景不同,要解决的具体目标不一样,你的主图详情页的表达呈现应该有一定的差异化。
(3)产品的使用场景
办公室、家里等,生日聚会、吃火锅等情景,以及玩游戏的虚拟场景,我们要思考在这个场景里面人与产品是如何互动的。这样我们能进行需求洞察、人群定位等等。
在吃火锅的时候,你是点加多宝还是百事可乐,还是江小白?和朋友一起聚会,可能是江小白。和女朋友一起吃可能是百事可乐,最强有点亚健康小上火,可能是加多宝。一个人的心情变了,场景也变了。娃哈哈营养快线广告是,忘了吃早餐,来瓶营养快线,定位忘了吃早餐的场景。
所以运营的主要能力和工作要围绕需求分析(人)、产品价值(货)、场景连接成交(场)。
2、 运营的目的
运营的核心目的是争夺顾客,本质上是建立竞争优势,竞争谁能更好的满足顾客需求。
举个例子很容易理解:康师傅的竞争对手除了统一,还有美团外卖、饿了么。因为在顾客要方便快捷解决吃饭问题这个需求层面是存在竞争的,因为都能解决顾客问题,满足需求。
那么如何去建立竞争优势呢?可以从三个方面:
好产品 好价格 好的服务体验
好,不是说一定要最好,相对好,而且是顾客认为的好,不是卖家角度认为的好。
(1)好产品,一是需要产品价值差异化,二是营销(视觉、文案、故事等)让顾客感知到你是好产品。
(2)好价格,需要成本优势支撑。
(3)好的服务体验,服务体验流程设计。
以上是对这个思维模型图的解释,是什么的部分?
(二)
怎么用
1、需求分析
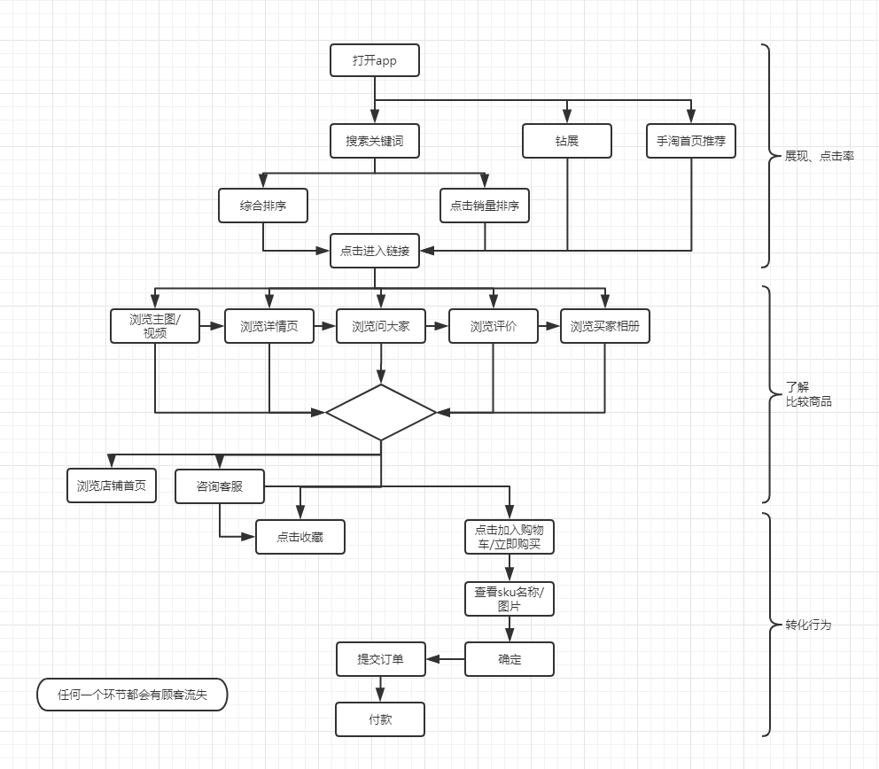
(1)在淘宝,产品和买家需如何连接起来的呢?
一是通过智能推荐。猜你喜欢会根据你之前的浏览行为推荐同类产品给你。同时也会推荐你从来没有浏览过的品类给你,猜测你可能有需求。
二是通过关键词,顾客有需求,进行了关键词搜索,和产品就进行了连接。所以不同关键词代表不同买家需求。
举例:你搜索拖把,你会看到在前面,有胶棉拖把、平板拖把、旋转拖把、免手洗平板拖把。因为你搜索拖把的时候,系统只知道你要拖把,不知道你到底是要什么样拖把,所以基本上每个产品分类的top产品在前面。
就是说首屏的几个位置要留给不同分类的产品。在同一个分类比如说旋转拖把,你是第二名,你的坑产UV价值等等比其他分类的第一名都高,但在拖把这个大词下面,你一般在第二三屏里面出现,这样就导致一个局面,一个分类下面第二名的手淘搜索的流量往往只有第一名的一半甚至更少。
这是我某天找了20多个手机搜索拖把这个词看产品排序发现的一个规律。当然你第一次搜索后,点击率浏览一些产品,这些个性化行为就会影响你第二次搜索时的综合排序结果。
所以当你在分析类目流量分配结果、规律的时候,买家的需求也应该考虑进去。因为搜索的系统就是围绕顾客需求来展现产品的。
(2)分析行业关键词可以分析买家需求。
这个是我2016年刚转电商运营面试两家企业的时候准备的,做的行业关键词需求分析。通过这个你能看到这个行业时候是品牌主导,买家对产品的需求有那些分类?竞争度如何等。
我们可以根据关键词需求分析,判断这个行业处在一个什么阶段,是否有品牌主导,顾客对这个行业的产品认知停留在什么层面。这个分析可以给我们的产品布局、产品设计、选品等提供参考。
当然买家需求的分析还有其他很多种方式:
问大家、评价、买家秀分析,市面上有很多工具可以全部导出成Excel表格,进行自动分词分析,或者抽;
生意参谋-人群画像分析;
在店铺设置调查问卷让精准买家填写;
找几十个潜在客户沟通,洞察顾客需求,等等,这里就不赘述了,后面可以做专项技能的讨论和丰富。
2、产品价值
产品的卖点和好处,需是围绕顾客需求才有价值,有差异化价值才有竞争优势。我们一般会按以下几个方面去探索。
(1)多需求:就是产品能比竞争对手多满足一个顾客需求。
比如我们在午休床类目是第一个把冰丝席和冬天棉垫整合在一起做出冬夏棉垫。搭配午休床一起卖的,就是在搭配棉垫睡起来更舒适这个需求的基础上多一个冰丝席夏天凉爽的需求。当时第二名其他产品都比我们低10元,竞争能力也没有我们的强。
拖把类目的佳帮手,2017年推出刮刮乐这种带桶免手洗的平板拖把。我们之前举过拖把的例子,旋转拖把是旋转清洗 旋转脱水,就是免手洗,平板拖把在清洁地面的时候比旋转拖把更好一些,但是不能免手洗。佳帮手推出了一款免手洗的平板拖把,综合了两者的优势,结果定价是一般旋转拖把的近3倍,平板拖把的六七倍,却依然大杀四方。
虽然这款是免手洗的平板拖把,但佳帮手在上架时,没有选择平板拖把类目,反而选择的是旋转拖把类目,因为旋转拖把的客单价要高很多,他非常清楚自己的人群是哪些。当时他给自己的这款拖把取名刮刮乐,还注册了商标,别人不能用刮刮乐这个词,这个词一直都有不错的流量。
2018年,家清类目另一个品牌宝家洁,在另一个免手洗平板拖把上加了喷水这个功能(拖把有个单独的分类叫喷水拖把),又多了一个需求,价格卖的很高,销量还很不错。
(2)产品价值的另一个方法(STP):
从顾客需求中提炼出能区隔市场的细分变量,选择细分市场、破局定位,精准一个核心需求,调整产品来满足这个核心需求,与竞争者相比要有绝对优势。
举例:
木门:
盼盼木门 盼盼到家,安居乐业。
梦天木门 高档装修用梦天木门
3D木门 3D无漆木门(更适合0~~6岁小孩的家庭)
Tata木门 我的静音生活。
顾客对一个产品有五个A B C D E 需求点,选择其中一个做到远超同行,其他利益点次要,控制成本,保持价格和质量的平衡。
买车, 外观时尚、运动(操控性好),舒适性,安全性,高端品牌,实用性省油。不同的人群针对这几个点重要排序是不一样。比如沃尔沃主打安全,日本车主要是实用省油,为了这个点能超越其他对手,往往会牺牲一点其他几个点。
(3)价值感知
在电商,只有感知,没有事实。
对于电商来讲,产品价值里面,很重要的一个是视觉,因为顾客只能通过图片、视频来感知你的价值。同样的产品,你的视觉远超竞争对手,你就能卖更高的价格。比如babycare,2016年4月份,我接触到babycarea这家店,只有一个婴儿电动理发器销量比较大。
但当时他的视觉是远超行业其他对手的。我当时所在的公司是好孩子的经销商,所以那个时候还专门买过它的一个产品研究,从义乌这边发货的。其实他的产品上并没有那么大的优势,但是是首先在视觉上强势进行了突破,然后再迅速补齐其他方面。
3、场景:
这里我们重点讲交易场景。
在线下实体店,在谈到品类产品的位置分布时都会考虑顾客的动线问题,就是行动路线。在行动路线上,会用商品陈列、美陈布置、促销、灯光、人员吆喝等等来引导顾客的注意力到自己想让顾客看到的产品上。所有的这些元素组成了顾客的那个交易场景。
那么在线上,顾客也是有一个行为路径的,会碰到一个又一个小的交易场景。
要分析顾客的行动路径,并做相应的运营策略。
举两个我们自己的例子:
案例1:
A. 在折叠床/午休床子类目,基本上搜索流量大小和销量排序基本是一致的,第二名只有第一名的50%~70%。你冲到销量排序的第一名,你的搜索流量就有很大的增长。
B. 在衣帽架子类目(也是住宅家具),我们衣帽架冲到过第一名(非淘客),但是衣帽架这个词的流量并没有太大的变化。
后来我们总结出这两者之间的差别。顾客搜索折叠床/午休床,出来的产品都差不多,午休的需求没有那么多个性化,所以顾客更多的是按销量排序来选择。
衣帽架则不一样,搜索衣帽架出来的产品种类很多(外观、功能、颜色、风格、材质等都有很多种),价格段也多,顾客在选择的时候也考虑风格是否和家里风格搭配、是否有调性、材质、功能、颜色等等。所以按销量来选择的少。
案例2
有一款躺椅是多sku的,24个sku,我们刚开始按椅子的宽度和一个核心零件把sku分类3个系列,塑料扣,加宽-单铝合金指环扣;特宽-双铝合金扳手扣(实际上只有两种宽度,塑料扣和单铝合金宽度是一样的,因为塑料扣是低价sku亏本的,加宽这个利益点能影响顾客,所以我们在中间这个系列sku名称前面加了 加宽两个字,希望减少塑料扣的比例)。
但是存在一个问题,特宽系列的比例一直上不来,只有百分之七八。后来我们做了一个调整,比例直接翻倍,利润也提升了很多。我们把中间这个系列加宽这两个字去掉了,高配的特宽改成加宽。
原因是椅子宽一点更舒服,确实能影响顾客付出更高价格来购买,但是原来的配置名称,顾客的选择是,我要加宽的就好了,特宽的太宽了也没必要,而且还贵。修改以后,加宽,加上核心零件也升级一点,这两个利益点让高配比例提升。其实宽度到底是多少厘米,sku图里面都有标注,但顾客对于具体数字没有太多的概念,更多的还是感性的决策。
这两个例子是想说,站在顾客角度,体会顾客当时面临的场景,怎么做决策。
4、建立竞争优势
运营的核心目的是争夺顾客,本质上是建立竞争优势,对谁能更好的满足顾客需求的竞争。
在落地过程中我们主要是这三个步骤:
(1)分析行业流量分配结果和规律。将流量分布图,变成战略地图。
我们在分析搜索流量的时候,会发现搜索和销量(搜索渠道成交)存在上图的关系。流量按梯队呈现的,出现跃层是因为产品从未进入前几屏,到进入前几屏,展现会出现比较大的变化。这个不一样适用所有行业,根据自己行业分析流量分配规律。
(2)明确竞争对手,需要什么条件能抢到它的流量。流量有多少。
(3)产品、视觉、推广、服务等各方面相比有优势吗?先胜而后战。
销售额= 流量 * 转化率 * 客单价
(一)
是什么
这个公式很多人都知道。我们在线下实体店运营的时候也用这个公司来分析。销售额= 进店数*转化率*客单价。当时我们都是安排人在门口,一般给进店的人发促销单页,一边数人头数量。
(二)
怎么用
1、 分析行业:
(1)微商,为什么微商都是招代理压货。
一个人微信好友上限5000,拉黑屏蔽一部分,朋友圈被看到还有一定概率。流量上看少的可怜,客单价高不了,就发发广告能有啥转化率。
所以包装这是一个超赚钱的项目,招代理压货,客单价和转化率都高。所以有微商手上几百上千台手机, 扩大流量。按流量、转化率、客单价去拆解平台、行业、店铺等。
因为每个平台、行业、店铺经营的核心都是围绕销售额。产品、视觉、推广、服务等等都是为提升流量、转化率、客单价来提升销售额和利润。
2、结合自己行业店铺,找到自己的重心。
这个公式根据不同类目特性可以做延伸。
(1)销售额= 流量*转化*客单价*执行力
适合消费频次低的产品,执行力强,效率高,能抓住时机。新产品机会,一段时间后价格会普遍下跌。比如刮痧仪,2108年新出来的产品,刚开始大家卖129起,两个月后价格降到六七十,后来就四五十。执行强的在冲上去的时候就能赚钱,在价格普遍下跌后,不用前期亏损,依然有钱赚。 标品最好30天到自己想要的位置,速度越快,成本越省。
(2)销售额= 流量*转化率*客单价*(1+复购率)
消费频次高或者品类关联性强的店铺。食品、洗护、母婴等。复购率是很重要的指标,新客的成本比老客要高很多。
有位师兄,做美妆,C店,流量80%~90%基本上给天猫品牌。他就从转化率去突破,把转化率做到极致。 精力、考核、方法论、制度氛围等都为打造极致转化率去突破。
我们标品,客单价、转化率收对手定价影响较大,主要还是流量突破,所以要把流量获取的技术研究的很透,还要不断跟着淘宝变化,要打造执行力、快速变化的氛围。
当然我们还要走另外一条路,就是市场细分,产品差异化,把客单价和转化率的主动权掌握在自己手中,在用获取流量的优势去突破。
3、分析平台流量分配规则
销售漏斗
可以建立数据监控仪表盘
监控行业哪些产品流量涨了,哪些产品流量跌了,从流量、点击率、转化率、UV价值、坑产、客单价、增长率等等维度去拆解,找到自己行业的权重规律是怎样的。
4、公司管理
公司成立是为了销售额和利润。那么在获取流量、提升客单价、提升转化率方面,你的行业哪些事情能起到效果,哪些事情没做好对于流量、转化、客单价有较大影响,总结了哪些方法论。在公司里面,又是哪些部门和人员在做。
这样把所有的人和事情都串联起来,为流量、转化率、客单价的目标服务,为销售额和利润服务。
能提升流量、转化、客单价的事就是有价值的事,反之价值就不大。
补充三个点:
1、多维度思考
在分析一个问题的时候我一般会从四个维度来思考:
顾客维度,关注需求和行为;
竞争者维度,关注的是竞争优势;
自我维度,关注的是自己的优劣势,是否有能力和资源做到;
时间维度,关注的是时机,和随着时间推移各种因素的变化;
2、运营的点线面体-系统运营
你的主图点击率或者某个产品的详情转化率比别人好,这是一个点上的优势。
如果从产品拍摄、修图、创意、设计等整个链条能够持续稳定输出高质量的视觉,这就是一条线上的优势,如果再加上从产品设计、成本控制、质量管控的产品线。
从招聘到培训,激励的人才线,等等,就组成了一个面,就形成了一个面上的优势。
3、归纳演绎
归纳法:
比如怎么做一张高点击率的主图?
收集各行各业的高点击率图片,分类,汇总,拆解分析,找出相似的规律,沉淀总结出方法论。
比如怎么做好直播?
大量浏览各种直播,哪些直播你印象深,看了会收藏加购的,哪些直播的转化数据比较好的,拆解分析,找出相似规律和不同,沉淀方法论。
然后用这个方法论,结合自己的产品店铺,演绎创作主图、直播,在跟踪数据反馈,优化方法论。这样你还能建立自己内部的培训资料。
这几个思维工具有助于我们建立一个运营的系统框架,这个系统框架就相当于打仗的时候,在将军面前的那个地图,有助于我们进行竞争策略的制定。实际过程中我们不太可能每个方面都做好,全面突破,我们往往选择一个方向,哪些自己做,哪些整合外部资源,单点破局,以一个点的强势带动一条线或者一个面的竞争优势。
今天的分享就到这,非常感谢大家的倾听,有什么问题可以在评论区留言给我们,一起沟通交流。
/小编日常碎碎念 /
这篇文章的干货信息量比较大,小编在最后带大家一起总结下主要内容:
1、碎片化的运营只能增加焦虑,系统化的运营才能建立核心竞争力。
2、核心竞争力的建立需要时间的累计,所以要做和时间成正比的事情。
3、两个公式:
(1)人 货 场(STP+4P+CRM)
(2)销售额=流量*转化率*客单价
熟练掌握这两个公式,搭建自己的运营系统,你都get到了吗?
想要了解更多的电商干货,可以点击头像查看我的专栏,或者点击下面的专栏卡片链接进入:
版权声明:我们致力于保护作者版权,注重分享,被刊用文章【stp分析案例(淘宝运营必看)】因无法核实真实出处,未能及时与作者取得联系,或有版权异议的,请联系管理员,我们会立即处理! 部分文章是来自自研大数据AI进行生成,内容摘自(百度百科,百度知道,头条百科,中国民法典,刑法,牛津词典,新华词典,汉语词典,国家院校,科普平台)等数据,内容仅供学习参考,不准确地方联系删除处理!;
工作时间:8:00-18:00
客服电话
电子邮件
beimuxi@protonmail.com
扫码二维码
获取最新动态
