距离2022年9.3中级会计考试仅2个多月,各位备考中级会计的小伙伴们,抓住冲刺阶段,赶紧做题了!
【中级会计押题密卷】已出,三科都有,扔掉多余无用的资料,这已经是我们最后的提分珍宝了,建议人手一份,打印背诵,码住!(文末可抱走)
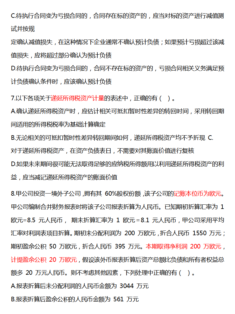
......
以上就是中级会计押题密卷的部分内容,篇幅有限,就不和大家一一展示了,有完整版,希望可以帮助到大家!
没有什么可以禁锢灵魂,你永远属于自己,热烈且滚烫。
版权声明:我们致力于保护作者版权,注重分享,被刊用文章【中级会计押题(背题啦)】因无法核实真实出处,未能及时与作者取得联系,或有版权异议的,请联系管理员,我们会立即处理! 部分文章是来自自研大数据AI进行生成,内容摘自(百度百科,百度知道,头条百科,中国民法典,刑法,牛津词典,新华词典,汉语词典,国家院校,科普平台)等数据,内容仅供学习参考,不准确地方联系删除处理!;
工作时间:8:00-18:00
客服电话
电子邮件
beimuxi@protonmail.com
扫码二维码
获取最新动态
