关注【本头条号】更多关于制度、流程、体系、岗位、模板、方案、工具、案例、故事、图书、文案、报告、技能、职场等内容,弗布克15年积累免费与您分享!
××公司的绩效薪酬设置不够细化,也不够科学,薪酬设置比较笼统,另外,公司没有很好的借鉴外部竞争者的薪酬情况,导致公司绩效薪酬不能良好的反应市场薪酬情况。最重要的是薪酬制度的制定没有与公司的战略很好的结合起来。
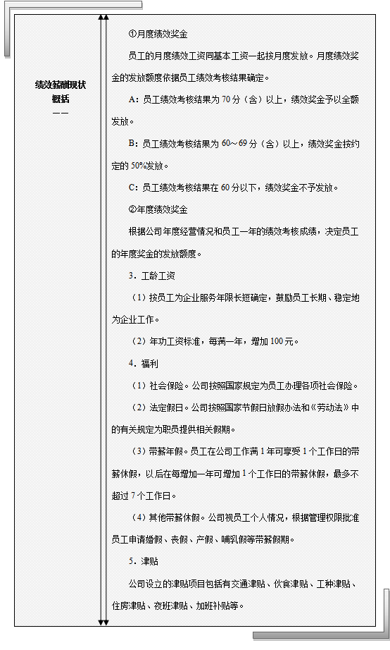
××公司的绩效薪酬的现状如下。
××公司通过对现有绩效薪酬进行全面的诊断和分析,发现公司的绩效薪酬制度存在与公司战略不协调、计算方法不科学、体现不出薪酬差异、薪酬政策不统一等问题,对公司战略绩效薪酬的诊断与分析如下所示。
#弗布克##绩效#
领取本资料的Word、PDF版完整内容方法:
1.本资源编号:2030。
2.关注+评论+转发,然后私信“资料”。
版权声明:我们致力于保护作者版权,注重分享,被刊用文章【薪酬管理案例分析(战略性绩效薪酬标杆案例)】因无法核实真实出处,未能及时与作者取得联系,或有版权异议的,请联系管理员,我们会立即处理! 部分文章是来自自研大数据AI进行生成,内容摘自(百度百科,百度知道,头条百科,中国民法典,刑法,牛津词典,新华词典,汉语词典,国家院校,科普平台)等数据,内容仅供学习参考,不准确地方联系删除处理!;
工作时间:8:00-18:00
客服电话
电子邮件
beimuxi@protonmail.com
扫码二维码
获取最新动态
