大家好,我是小法
昨天的文章给大家科普了
4种可能会把自己送“进去”的违法追债方式
当即就收到好多朋友义愤填膺的留言
可谓是听取“骂声”一片
大家是这么说的:
不能打不能骂,还不能拿东西抵债
法律反倒成了老赖的保护伞???
这里小法郑重澄清:
不是的!不是的!不是的!
重要的事情说三遍!
咱这可不是给老赖普法
而是想提醒大家不要采取极端手段
越过法律界线真的可能会失足成恨
要不回钱还倒赔医疗费,亏大了
有朋友可能会顺势反问:
“那你说说,要不回钱该怎么办?”
统一回答:合法催债手段都是可以的!
比如说:将他欠钱不还的事实广而告之
迫使他在圈子里混不下去,不得不还钱
又有人说了,有些欠款人就是脸皮厚
根本不在乎这些,铁了心赖账怎么办?
所以,最有效且直接的合法催债手段
还是去法院起诉、申请强制执行!
一听说要去法院打官司
大家顿时眉头紧锁:起诉多麻烦
今天就教你3招
让你轻松起诉“欠钱不还”的人
分分钟追回欠款
都说不打无准备的仗
去法院起诉,前期准备工作一定要做好
首先,你要确定管辖法院
也就是要先搞清楚去那个法院
一般来讲,是要到对方所在地法院起诉的
如果是异地,来回跑耗时耗力
《民事诉讼法》第23条规定
因合同纠纷提起的诉讼
由被告住所地或者合同履行地人民法院管辖
但司法解释同时规定
接受货币一方所在地为合同履行地
所以,现在你要求对方还钱
你就是接受货币的一方
完全可以在自己家门口的法院起诉~
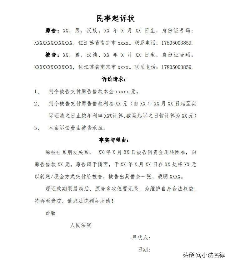
其次,你要准备一份起诉状
民间借贷案件的起诉状
真的非常非常简单
参照小法为大家准备的模板
照着套进去就行
↓↓↓↓↓↓
最后,也是最重要的——
准备好证据材料
证据主要证明两点:
一是借款合意,二是支付凭证
借款合意就是他向你借钱的材料
微信、短信聊天记录,电话录音,借条,欠条都可以
支付凭证就是你把钱给他的材料
比如转账记录,银行流水,收条,证人证言等等
如果证据较多,你就编个序号
诉状写好,证据材料准备好
带上自己的身份证和相关复印件
就可以去法院立案了
现场立案的话,口罩和健康码也不能缺
如果法院比较远呢,也可以网上立案
法院受理后
过一段时间,就会通知开庭时间
不要慌,跟着法官走流程就行了
宣读纪律,询问是否申请回避
宣读起诉状,对方答辩
出示证据,提交原件如果是电子数据的话就提交原始载
一般都是手机,即展示聊天记录
接下来,对方质证
法官总结争议焦点
然后你俩围绕争议焦点进行辩论
通常就是重复一遍借款原因、借款事实
最后双方再陈述一遍自己的诉讼请求
休庭,阅读笔录并签字
庭审就结束了,等着拿判决书吧
有些老赖避之不及,根本不去开庭
别担心,他不去法院也会进行缺席判决
整个流程也会加快,嗖嗖的~
可能用不到一两个小时就结束了
等判决书生效以后
履行期限届满
对方仍然没把钱全给你的
你就可以去法院申请强制执行啦~
和起诉类似,申请强制执行
也需要准备一份执行申请书
当然,模板也给你准备好了~
下面就等着法官通知你收钱就行
如果你能提供法院无法查控到的
被执行人可供执行的财产线索
要回钱的速度会更快哦~
学会上面3招
去法院起诉追债真的不麻烦!
一般只要去家门口法院3次
等待法院处理结果
跟着流程走轻轻松松就能要回欠款
版权声明:我们致力于保护作者版权,注重分享,被刊用文章【最狠的要账方法不违法(对方欠钱不还)】因无法核实真实出处,未能及时与作者取得联系,或有版权异议的,请联系管理员,我们会立即处理! 部分文章是来自自研大数据AI进行生成,内容摘自(百度百科,百度知道,头条百科,中国民法典,刑法,牛津词典,新华词典,汉语词典,国家院校,科普平台)等数据,内容仅供学习参考,不准确地方联系删除处理!;
工作时间:8:00-18:00
客服电话
电子邮件
beimuxi@protonmail.com
扫码二维码
获取最新动态
