作者:陈益文 常小宝
#中国内地资本市场##教育##高校兼职
序言
为更好地推动科技创新及其产业化,国家大力支持和鼓励相关科研人员创新、创业。2022年1月1日,经修订后生效的《中华人民共和国科学技术进步法》第六十条[1]即新增规定,高校/科研机构科研人员在不发生利益冲突的前提下可到企业从事兼职工作;国家鼓励科学技术研究开发机构、高等学校、企业等采取股权、期权、分红等方式激励科学技术人员。作为科技创新体系的重要组成部分,高校、科研院所相关人员在科技型企业投资、兼职已然成为推动科技成果转化的重要举措,该等人员投资、兼职的企业迈向资本市场亦成为一种趋势。
与此相对应,相关A股IPO企业(以下简称“IPO企业”)中高校、科研院所相关人员投资、兼职的合法合规性及与此相关的发行人人员、技术独立性、持续研发、经营能力等,亦日渐成为IPO审核监管部门的重点关注事项。
本文将以上、下篇形式,通过对高校、科研院所相关人员投资、兼职有关规则的梳理,并结合A股IPO审核实践,探索和分析相关高校、科研院所相关人员投资、兼职等事项在A股IPO中的审核关注要点及规范路径。
经检索,自2008年至2022年4月17日期间,与高校、科研院所相关人员投资、兼职相关IPO案例共68例[2],相关案例的情况如下:
(一)相关IPO案例所属板块分布情况
经统计,自2019年以来,高校、科研院所相关人员投资、兼职案例主要集中在科创板(38例)、创业板(15例),且呈现出逐年增长趋势。
(二)相关高校、科研院所分布情况
经统计,上述68例IPO案例中,涉及教育部直属高等院校为35例,非教育部直属高等院校为13例,科研院所为20例。可以看出,教育部直属高校和科研院所的相关案例情况较多,占比约为80%。
(三)相关人员投资、兼职情况
在上述68例案例中,仅涉及兼职情形的案例为28例(41.18%);既有持股又有兼职的案例为39例(57.36%),其中,相关兼职创业人员作为实际控制人的比例为41.18%,非实际控制人的比例为16.18%。
由此可见,高校、科研院所相关人员担任企业“掌门人”角色逐渐成为主流趋势。
(四)相关IPO企业的行业分布情况
近三年的相关案例(55例)主要集中于“软件和信息技术服务业”(15例)、“计算机、通信和其他电子设备制造业”(9例)和“专用设备制造业”(8例),上述三类行业合计占比高达58%,且主要集中于科创板。
(一)相关规则概览
经检索,高校、科研院所相关人员投资、兼职的规则主要分为三类,第一类是由全国人民代表大会常务委员会(以下简称“全国人大常委”)颁布的法律文件;第二类是由国家教育部、国务院办公厅等中央部委颁布的系列规范性[3]文件;第三类是由各高等院校、科研院所制定的内部管理性文件。其中第一类、第二类的主要文件如下:
如上表所示,对高校、科研院所相关人员持股、兼职的相关规则以“通知”“意见”等行政规范性文件为主。上述规则文件中,对高校、科研院所相关人员的投资、兼职情形并非采取“一刀切”模式,而是综合考虑不同因素以及不同政策背景,如考虑相关人员身份:是否属于中共党员、是否属于科研技术人员、担任领导职务及职级等;考虑相关人员所属单位:是否为教育部直属高等院校、党政机关、是否属于科研院所等。
为进一步梳理相关规则的具体要求,下文将根据高校、科研院所相关人员是否担任领导职务角度,进行分类梳理:
1、非领导职务人员
通过对上述相关规则梳理分析可知,国家整体上支持和鼓励高校、科研院所中非领导职务科研人员投资、兼职等行为,并不断探索和完善相关制度予以保障。
2、领导职务人员
受限于国家对党政领导干部、党员领导干部的反腐倡廉建设、廉洁从政的政策方针,即便是在鼓励和支持科技创新、推动技术成果转化的背景下,国家对该等领导职务人员对外投资、兼职行为的规范更为慎重,并按照分层分类管理的原则、区别不同情况进行规范。有别于非领导职务的科研人员,国家对高校、科研院所党员/党政领导干部在外投资、兼职仍持限制甚至禁止态度。
(二)高校、科研院所相关人员持股规则
1、非领导职务的普通教职人员
如前文所述,对于高校、科研院所非领导职务能否投资/持股的问题,国家政策在整体上持支持态度,并且在部分规范性文件中对上述非领导职务的高校、科研院所职工进行了区分:
(1)类型一:非科技(研)人员的普通教职人员
根据《中华人民共和国公司法》《中华人民共和国证券法》《中华人民共和国教师法》《教师职业道德规范》《中国科学院工作人员兼职管理规定》等文件,该等文件并未对非科技(研)人员的普通教职人员从事投资(持股)活动进行明确禁止或限制。
(2)类型二:同时属于科(研)技人员或从事科技成果转化活动
自《中华人民共和国促进科技成果转化法》(2015修订)提出“国家设立的研究开发机构、高等院校进行科技成果转化的,允许对完成科技成果转化作出重要的人员给予股权奖励”以来,国家相关部门相继发布的政策文件不断放宽高校及科研院所技术成果转化的限制条件,明确支持高校、科研院院所的科研人员通过兼职、在职创业、离岗创业等方式进行科技成果转化,并可以通过科技成果转化投资入股企业或取得相应的股权奖励。
2、担任领导职务的高校、科研院所教职人员
虽然国家支持和鼓励高校、科研院所科研人员进行技术成果转化、创新创业,但对于同时具有领导职务的人员,还需符合有关党政领导干部廉洁自律等限制性要求。国家相关政策文件中对事业单位的党政领导干部、党员领导干部所属单位、具体领导职级进行了分层管理规定,并对该等人员的股东资格作出了不同程度的限制及禁止情形。因此,判断具有领导职务的高校、科研院所相关人员股东资格适格性,需要关注如下因素:(1)所属单位性质;(2)担任领导职务及级别、是否属于中共党员;(3)是否同时存在科技成果转化(如技术成果完成人或重要贡献人员)等。
(1)所任职单位的性质
通过梳理相关规则发现,判断高校、科研院所中同时担任领导职务人员股东资格适格性时,应注意区分该等人员所属单位的性质,不同性质下的单位所属人员在适用规则时,存在一定差异。对于教育部直属高校担任领导职务人员在外投资/持股时,还应严格遵守《中共教育部党组关于印发<直属高校党员领导干部廉洁自律“十不准”>的通知》(教党〔2010〕14号)》、《中共教育部党组关于进一步加强直属高校党员领导干部兼职管理的通知》(教党〔2011〕22号)有关领导干部的对外投资的限制性或禁止性规定。但对于非教育部直属高校的领导干部是否参照适用上述规定,法律法规及相关规范性文件并未明确,此种情形下,需要结合具体高校有关主管部门对此是否进行明确规范。
(2)所任领导职务及级别、是否属于中共党员
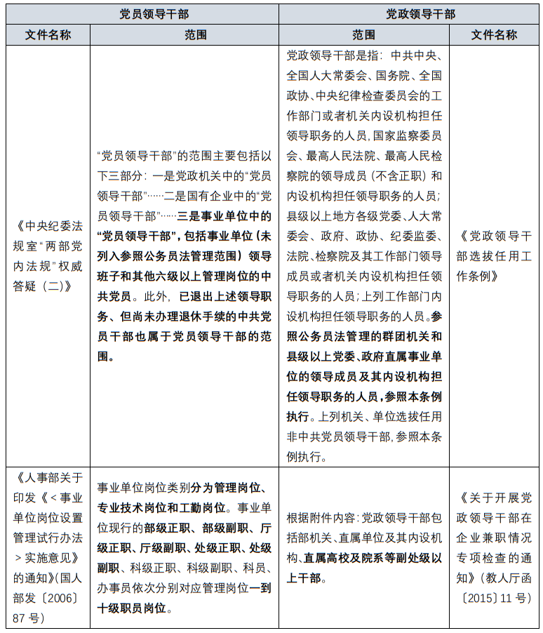
影响高校、科研院所领导职务人员投资、兼职的另一重要因素为其所任领导职务与级别,以及该等人员是否具有中共党员身份。其中,对于事业单位中“领导职务”范围的厘定,有助于明确相关领导人员对外投资、兼职合规性边界。
如前文所述,对于“领导干部”存在两种表述:“党政领导干部”和“党员领导干部”,二者的范围或存在一定差异。根据《中央纪委法规室“两部党内法规”权威答疑(二)》和《党政领导干部选拔任用工作条例》(2019)等规定,“党员领导干部”与“党政领导干部”的范围分别如下:
在界定有关党政领导干部或党员领导干部范围后,可以看出现行规则中,对于高校、科研院所担任领导职务的人员在外持股、兼职仍处于严格限制或禁止态度,如:《中国共产党党员领导干部廉洁从政若干准则》(中发〔2010〕3号)、《关于印发<直属高校党员领导干部廉洁自律“十不准”>的通知》(教党〔2011〕14号)规定,事业单位中相当于县(处)级以上党员领导干部、教育部直属高校党员领导干部不得以个人或借他人名义经商、办企业;《国务院关于印发实施<中华人民共和国促进科技成果转化法>若干规定的通知》(国发〔2016〕16号)、《中共中央办公厅、国务院办公厅印发<关于实行以增加知识价值为导向分配政策的若干意见>》明确规定,高校、科研机构的正职领导、领导班子中属中央管理的干部以及所属单位中任法人的正职领导,不得在企业中持股。
(3)关于科技成果转化
如前所述,国家层面对高校、科研院所担任领导职务的人员对外投资行为作出了严格的限制或禁止性规定,但相关领导干部往往也会参与科研项目,成为科技的主要完成者和重要贡献者。为促进科技成果转化,国家层面在一定程度上放宽了对事业单位领导人员持股限制,即符合条件的领导人员可通过科技成果转化方式获得股权奖励,如:
① 对于高校、科研院所正职和领导班子成员中属中央管理的干部,在担任现职前因科技成果转化获得的股权,可在任现职后及时予以转让,转让股权的完成时间原则上不超过3个月;逾期未转让的,应在任现职期间限制交易,并在该等人员不担任上述领导职务1年后解除限制。
② 对于除高校、科研院所领导班子除中央管理干部外的其他成员以及所属院系所和内设机构领导人员、科研院所的中层领导人员(所长助理、党政管理部门中层正职、副职领导人员),可以作为科技成果主要完成人(或有重要贡献人员)获得股权奖励。相关规则要求如下:
(三)高校、科研院所相关人员兼职规则
1、非领导职务人员:支持和鼓励
如前所述,对于非领导职务人员在外兼职/任职情形,相关规则就兼职/任职的方式、审批流程、薪酬领取以及岗位特别要求等事项进行了不断完善。
(1)兼职/任职方式
2017年3月,人力资源社会保障部颁布 《关于支持和鼓励事业单位专业技术人员创新创业的指导意见》(人社部规〔2017〕4号)(以下简称“人社部4号文”),进一步明确了事业单位人员创新创业的三种方式:事业单位选派专业技术人员到企业挂职或者参与项目合作、支持兼职创新或在职创业、离岗创业,并就每种方式的审批流程、社会保险、薪酬待遇等方面进行规范。
① 高校、科研院所选派模式
根据“人社部4号文”的规定,高校、科研院所可以通过选派专业技术人员到企业挂职或者参与项目合作,在此期间,高校、科研院所与相关人员就岗位职责、工作期限、报酬、奖励等权利义务进行约定。此种模式下,兼职工作较为固定,选择空间较小。
② 在岗兼职、在岗创业模式
根据“人社部4号文”的规定,支持和鼓励高校、科研院所技术人员到企业兼职,或者利用与本人从事专业相关的创业项目在职创办企业,通过在岗兼职、在岗创业方式实现技术成果转化、技术创新。但相关兼职创业人员应保证履行本单位岗位职责、完成本职工作,并履行相关内部审批/备案程序。
③ 离岗创业模式
根据“人社部4号文”的规定,离岗创业,即指事业单位专业技术人员带着科研项目和成果离岗创办科技型企业或者到企业开展创新工作。在该模式下,相关人员的工作自由度更高,工作方式更加灵活。另外,高校、科研院所在一定期限内(通常为3年,最长不超过6年[4])保留该等人员的人事关系,并通过签订离岗协议,约定离岗事项、离岗期限、基本待遇、保密、成果归属等内容,明确双方权利义务。
(2)履行相应审批/备案程序
结合现有法律、法规及其他规范性文件的规定,高校、科研院所相关人员在外兼职、创新创业的必要前提之一为“取得所属单位的审批同意”。如:《国务院关于印发实施<中华人民共和国促进科技成果转化法>若干规定的通知》(国发〔2016〕16号)规定:“研究开发机构、高等院校科技人员在履行岗位职责、完成本职工作的前提下,经征得单位同意,可以兼职到企业等从事科技成果转化活动,或者离岗创业”;“人社部4号文”明确规定相关人员在兼职或创新创业时应当“提出书面申请,并经单位同意”; 《中华人民共和国科学技术进步法》(2022年修订)第六十条规定:“研究开发机构和高等学校的科学技术人员,在履行岗位职责、完成本职工作、不发生利益冲突的前提下,经所在单位同意,可以从事兼职工作获得合法收入。”
(3)关于兼职领薪
通常情形下,对于非领导职务人员而言,相关政策文件允许其在外兼职时获得相应的工作报酬或奖励。但部分高校、科研院所会根据自身情况对兼职薪酬作出特别规定,如北京大学在《北京大学教研系列教师校外兼职管理试行办法》(校发〔2016〕168号)中规定:“占用工作时间的校外兼职取得报酬,由教师与所在二级单位协商分配比例。”《中国科学院、科学技术部关于印发<中国科学院关于新时期加快促进科技成果转移转化指导意见>的通知》(科发促字〔2016〕97号)中规定:“允许科技人员在适当条件下兼职从事科技成果转移转化,并在兼职中取得合理报酬。各单位应书面约定兼职人员的权利义务,兼职人员须如实将兼职收入报单位备案,按规定缴纳个人所得税。”
(4)关于特殊人员兼职要求及兼职岗位限制
除国家政策层面对高校、科研院所相关人员兼职行为进行规范外,部分高校、科研院所内部也会结合自身情况,制定具体的兼职、离岗创业管理办法等制度,对兼职要求进行“个性化”设置,如:《中国科学院工作人员兼职管理规定》(科发人教字〔2013〕22)第四条规定:“从事军工项目或担任的工作涉及国家秘密的工作人员,不得在境外机构、组织或外资企业从事兼职活动;全职承担战略性先导科技专项、国家重大科技项目或本单位‘一三五’重要任务的骨干人员,不得从事影响完成上述项目或任务的兼职活动。”
另外,需要特别关注的是,目前部分高校已明确规定相关教职人员在兼职创业时,不得担任企业的董事长、财务负责人、执行董事等职务,且原则上不得作为企业的实际控制人。相关高校规定情况如下:
2、担任领导职务人员:限制或禁止
根据《中共中央纪委、教育部、监察部关于加强高等学校反腐倡廉建设的意见》(教监〔2008〕15号)、《中共教育部党组关于进一步加强直属高校党员领导干部兼职管理的通知》(教党〔2011〕22号)、《关于进一步规范党政领导干部在企业兼职(任职)问题的意见》(中组发〔2013〕18号)、《高等学校深化落实中央八项规定精神的若干规定》(教党〔2016〕39号)等规定,党政/党员领导干部在外兼职(任职)需要考虑该等人员所属单位性质、担任领导职务及级别、是否属于中共党员等要素,谨慎把握相关限制或禁止情形的边界。
对于高校、科研院所担任领导职务人员的兼职及取酬等情况规定梳理如下:
如上表所示,相关规则对高校、科研院所中担任领导职务相关人员在外兼职、领薪的行为进行了细化规定,整体上对该等人员的兼职、领薪行为持限制或禁止态度。
下篇预告
至此,本文已就目前IPO企业中高校、科研院所相关人员投资、兼职情况现状以及相关规则进行了梳理分析。下篇将就A股IPO中的审核关注要点进行梳理,并从发行人与“高校、科研院所相关人员”“高校、科研院所”的关系两个维度,进一步探究和分析相关IPO审核关注要点的规范路径。
[注]
[1] 《中华人民共和国科技进步法》(2022年)第六十条:“各级人民政府、企业事业单位和社会组织应当采取措施,完善体现知识、技术等创新要素价值的收益分配机制,优化收入结构,建立工资稳定增长机制,提高科学技术人员的工资水平;对有突出贡献的科学技术人员给予优厚待遇和荣誉激励。利用财政性资金设立的科学技术研究开发机构和高等学校的科学技术人员,在履行岗位职责、完成本职工作、不发生利益冲突的前提下,经所在单位同意,可以从事兼职工作获得合法收入。技术开发、技术咨询、技术服务等活动的奖酬金提取,按照科技成果转化有关规定执行。国家鼓励科学技术研究开发机构、高等学校、企业等采取股权、期权、分红等方式激励科学技术人员。”
[2] 为较为全面把握高校、科研院所相关人员投资、兼职的实践现状,本文通过登陆荣大二郎神(http://doc.rongdasoft.com/doc/)信息披露网站,以“兼职”“任职”“创办企业”“离岗创业”等关键词进行检索。经筛选,共搜集到68例IPO案例,其中包括已上市和在审阶段的案例情形。
[3] 《国务院办公厅关于加强行政规范性文件制定和监督管理工作的通知》(国办发〔2018〕37号)规定:“行政规范性文件是除国务院的行政法规、决定、命令以及部门规章和地方政府规章外,由行政机关或者经法律、法规授权的具有管理公共事务职能的组织(以下统称行政机关)依照法定权限、程序制定并公开发布,涉及公民、法人和其他组织权利义务,具有普遍约束力,在一定期限内反复适用的公文。”
[4] 《人力资源社会保障部关于进一步支持和鼓励事业单位科研人员创新创业的指导意见》(人社部发〔2019〕137号)规定:“(一)完善离岗创办企业政策……离岗创办企业申请应经事业单位批准,期限不超过3年,期满后创办企业尚未实现盈利的可以申请延长1次,延长期限不超过3年。离岗创办企业期限最长不超过离岗创办企业人员达到国家规定的退休年龄的年限。在同一事业单位申请离岗创办企业的期限累计不超过6年。”
特别声明:
以上所刊登的文章仅代表作者本人观点,不代表北京市中伦律师事务所或其律师出具的任何形式之法律意见或建议。
如需转载或引用该等文章的任何内容,请私信沟通授权事宜,并于转载时在文章开头处注明来源于公众号“中伦视界”及作者姓名。未经本所书面授权,不得转载或使用该等文章中的任何内容,含图片、影像等视听资料。如您有意就相关议题进一步交流或探讨,欢迎与本所联系。
点击“下方链接”,可查阅该专业文章官微版。
高校、科研院所相关人员投资、兼职(上):规则篇
版权声明:我们致力于保护作者版权,注重分享,被刊用文章【盈利事务律师所(高校)】因无法核实真实出处,未能及时与作者取得联系,或有版权异议的,请联系管理员,我们会立即处理! 部分文章是来自自研大数据AI进行生成,内容摘自(百度百科,百度知道,头条百科,中国民法典,刑法,牛津词典,新华词典,汉语词典,国家院校,科普平台)等数据,内容仅供学习参考,不准确地方联系删除处理!;
工作时间:8:00-18:00
客服电话
电子邮件
beimuxi@protonmail.com
扫码二维码
获取最新动态
