其实,大部分企业对于实习生的要求不会是高到离谱的程度,毕竟不是正式员工招聘。大家可以在一些招聘网站上随便逛逛(比如实习僧、应届生求职网、职徒简历、大街网...),看一下企业对于实习生的条件要求,你会发现这些要求其实并不难达到。
那么我们的重点就在于,如何把自己的普普通通的大学生经历,在实事求是的基础上,润色成为HR想要看到的内容,从而在众多大学生简历中脱颖而出。
好的简历模板,是指简洁大方、一页式的简历,没有过多花哨的配色,让HR对你的第一印象提升一个档次。HR每天要看的简历太多了,本来心情就非常烦躁,假如一份花里胡哨的没有重点的简历突然出现在眼前,不但耐心值会立刻下降为零,而且还有可能会让你的简历直接惨遭Pass......
更重要的是,好的简历模板,是有示范价值的。具体到每一项的填写,都有详细的引导,你会发现只要遵循这些规则,写出优秀简历的概率直接刷刷上涨。
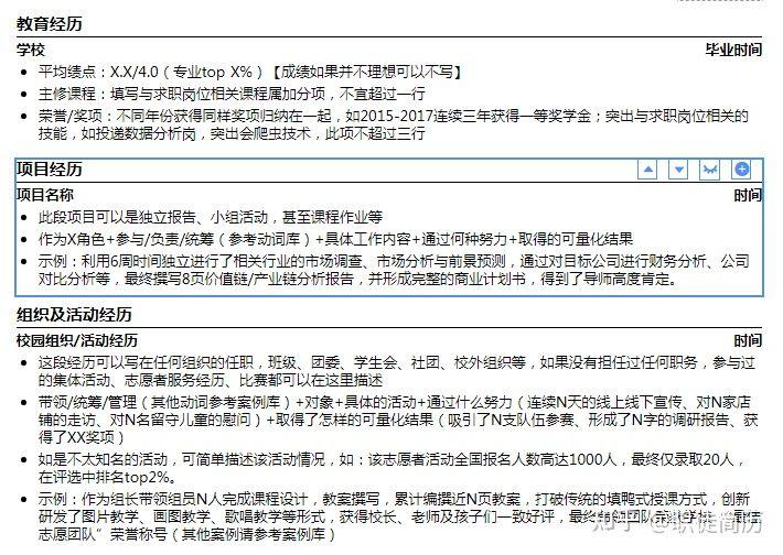
就像这样↓
零经验的同学,非常推荐去职徒简历官网新建一份简历试试,点击“新建简历”后,选择专⻔针对性的“零经验”和“学⽣求职”模板,在弹出的模板中都有这样详细的填写引导。
按照指导填写完后,你再从左侧的工作台选择你想要的简历模板,每个模板样式都简洁大方,非常适合应届生和实习生求职。
更重要的是,从制作到下载,一系列功能都是完全免费的。
除此以外,职徒简历的案例库里有海量的学⽣组织经历相关案例,还要免费的AI检测功能帮你对撰写简历的竞争⼒进⾏评分,对缺少实习经历的同学强烈推荐使⽤。
以市场营销岗位为例,先来看看这个招聘JD:
通过梳理,可以看出,市场营销这个岗位对于团队合作能力、责任心、学习能力以及抗压能力有所要求,同时岗位职责中有轮岗安排,对市场、运营、营销都要有一定的了解。
我们可以回顾一下,在校内参加的一些学生会活动、社团活动,帮专业课老师做的项目,业余时间课外打工的工作内容,有没有能够体现团队合作、抗压能力的部分,然后记得再用数字凸显一下实践成果。
比如:
比如,积极参加校级或者院级运动会,参与xx项目,获得xxx名次,增强了集体荣誉感和赛场竞技精神,其中xxx米长跑更是锻炼了持之以恒的能力,并能将其态度运用到日常的学业中;
再比如:
在学校当部长的时候跨5个部门协作举办了一场活动/在校园活动中一个人拉来了2000元赞助/在学校辩论赛中获得“最佳辩手”/作为学生会干事协助举办学校文艺晚会等等......
根据公司安排在营销岗、用户运营、市场运营等岗位轮岗市场和营销方面,可以学习分析一些广告行业的经典营销案例、品牌活动方案,看看知名品牌的营销推广思路,业余时间关注的营销账号也可以写进去。
至于运营的部分,在这个人人都是自媒体的时代,大学生做运营真的不难。选择有大学生共鸣的内容,马上开始动手做起来,半个月到一个月之内,就会有显著的粉丝量积累。
然后写出下面这样类似的成果:
具有良好的新媒体运营策划能力,开通公众号一个月内从不同平台渠道引流2000余人次,每日平均粉丝增长率保持在30%,相信我加入贵公司后可以提升公众号粉丝的增长速度、活跃度和转化率。
热爱在线教育行业,有责任心,学习欲望强烈你要想想投递这个岗位是出于怎样的一种想法,在个人评价里,或者面试的时候,告诉HR自己以前的哪些经历让你对这个行业产生了梦想和憧憬。这是我们说服HR的一个重要因素,毕竟,一个对工作怀有极大热情的实习生,真的很难让HR拒绝。
例如:
关注××公司的公众号2年时间,也曾在××公司举办的精英训练营中带领小组取得第一名的成绩,非常认可公司团队对产品细节的执着和积极向上的文化,也非常看好职业教育方向,非常希望加入××公司。
这样,我们就非常明确地提炼出几句话来证明我们与岗位的匹配程度,把它填写到项目经验中,放到简历靠前的位置,这里也是HR最先看到的部分也是对你第一印象形成的重要论据。
总结:
看完文章,你会发现,只要你研究明白HR的用人需求,实习简历其实一点都不难写。
就算你是零经验,只要你真心想要去这家公司实习,就把想法化为行动,研究透彻招聘JD,再朝着这个方向努力积累,最后拿出简历,上面一条条都是你能力的证明,HR怎么可能不用你呢?
加油吧同学们!
职徒贴士:
这里是职徒简历,欢迎后台私信我更多关于求职、简历方面的专业问题。
专业的懒人简历制作神器,一键解锁大牛模板get岗位高薪 ,无论你是转行还是应届生,都能够找到适合自己的简历模板。 如果你觉得有用,记得帮我点个赞,有问题欢迎在评论区探讨~
版权声明:我们致力于保护作者版权,注重分享,被刊用文章【实习证明格式(零经验的同学)】因无法核实真实出处,未能及时与作者取得联系,或有版权异议的,请联系管理员,我们会立即处理! 部分文章是来自自研大数据AI进行生成,内容摘自(百度百科,百度知道,头条百科,中国民法典,刑法,牛津词典,新华词典,汉语词典,国家院校,科普平台)等数据,内容仅供学习参考,不准确地方联系删除处理!;
工作时间:8:00-18:00
客服电话
电子邮件
beimuxi@protonmail.com
扫码二维码
获取最新动态
