本篇为电子签名SaaS选型指南(9)
同类SaaS产品对比的重要评估因素包括公司实力、市场份额、产品评价、产品性价比等,同类产品的对比可以帮助用户选择合适的SaaS产品。
本文主要从价格方面对e签宝、法大大、契约锁、上上签四家电子签名SaaS产品进行对比,分析产品的性价比,以便用户参考选择。
e签宝是专业的全生态电子签名服务商,面向企业组织、政务服务体系、个人用户,提供全球领先的电子合同全生命周期服务。
法大大是专业的电子签名与电子合同云平台,致力为企业、政府和个人提供基于合法数字签名技术的电子合同和电子单据的签署及管理服务。
契约锁是主要面向B端客户提供电子合同与数字签名的云平台。可在OA系统中实现合同从流程审批到电子合同传输、电子签章、数据存证等全程电子化服务。
上上签是一款在互联网WEB终端及手机移动客户端,实时在线签署具有法律效力的电子签名缔约平台,致力于为企业提供合同全生命周期智能管理服务,帮助企业提高业务效率,降低业务成本。
目前e签宝官网上个人版定价为8元一份,企业版定价是根据企业情况来定,需要与客服单独沟通。
目前法大大官网针对个人用户以及企业用户有不同的定价以及解决方案,单次价格从1.98元到6元不等。
目前契约锁的主要业务电子签署是根据份数来确定价格,根据份数的不同,单价从2元-7元不等,此外,像身份认证、存储、存证等服务所对应的价格也可联系官网客服查询,在华为云市场可查询契约锁开放平台价格如下。
目前上上签可以分为标准版、专业版、旗舰版、工具版四个版本,版本订阅费各不相同,标准版及工具版0元/年,专业版10万/年,旗舰版25万/年。除了版本不同外,上上签还针对个人用户及企业用户提出不同的收费标准,单次价格从4.5元到20元不等。
从单价来看,目前法大大的最低单次价格为1.98元每份,在四款产品中价格最低,性价比比较高,以上价格为官方定价,如果想要购买这些产品,建议加入SaaS点评网的产品选型群,可以获得专属折扣优惠,价格会比官网定价更划算,进群链接在文章末尾。
目前在SaaS点评网上的电子签名SaaS榜单中也收录了这四款产品,截至2022年5月,根据评分排序从高到低为e签宝、契约锁、上上签、法大大,NPS分数分别为88分、60分、17分、-17分。
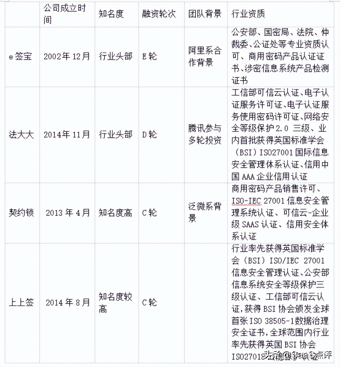
除了价格外,本文还盘点了四款产品的其它方面对比,具体可见下表。
综上所述,目前在电子签名市场中产品单价趋于统一,价格差距较小,最低单价为法大大的1.98元每份,建议在购买的时候根据个人所需选择性价比最高的套餐。也可以加入SaaS点评网所建立的电子签名产品选型群,可以获得专属折扣优惠。
了解选型指南请阅读
电子签名选型(3)法大大SaaS好用吗?法大大靠不靠谱?
法大大和e签宝的公司实力怎么样?对比哪个实力更强?
SaaS点评网成立于2019年,作为中立、客观的选型平台,三年来已累计帮助超过千余家企业选购合适的软件系统。平台现有各类选型交流社群30+,选型顾问专家超10名。企业选软件,上SaaS点评!查看原文e签宝、法大大、契约锁、上上签价格盘点对比,哪个性价比高 - SaaS点评
本文首次发布时间为2022年5月,部分内容来源于网络搜集整理,信息可能不够全面或有过时,所涉用户评价不代表SaaS点评网立场。如对内容有补充建议,请留言或联系我们。
版权声明:我们致力于保护作者版权,注重分享,被刊用文章【法大大电子合同有效吗(对比e签宝)】因无法核实真实出处,未能及时与作者取得联系,或有版权异议的,请联系管理员,我们会立即处理! 部分文章是来自自研大数据AI进行生成,内容摘自(百度百科,百度知道,头条百科,中国民法典,刑法,牛津词典,新华词典,汉语词典,国家院校,科普平台)等数据,内容仅供学习参考,不准确地方联系删除处理!;
工作时间:8:00-18:00
客服电话
电子邮件
beimuxi@protonmail.com
扫码二维码
获取最新动态
