2021初级会计考试倒计时20天了!很多小伙伴反映,经济法知识点太多太杂了,根本背不会!先别慌,首先,你要知道经济法的核心考点在哪!像背语文那样背,当然不行啊!
经济法的核心考点在法律制度与增值税、消费税等,今天就和大家分享一下这些高频考点,里面还有记忆口诀,助你轻松过关!一起加油吧!
共勉:你不一定要逆风翻盘,但请一定要向阳而生!
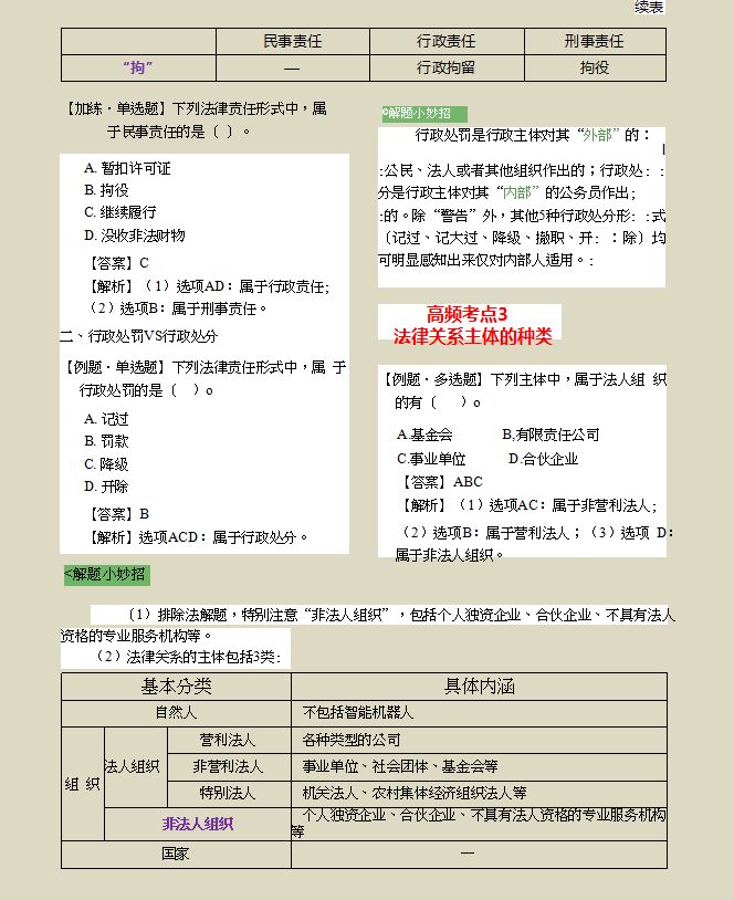
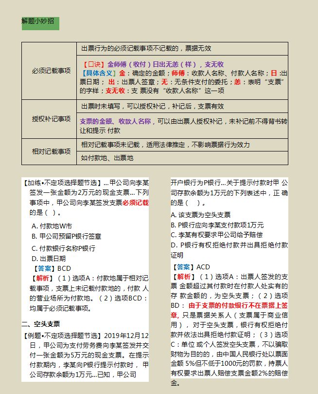
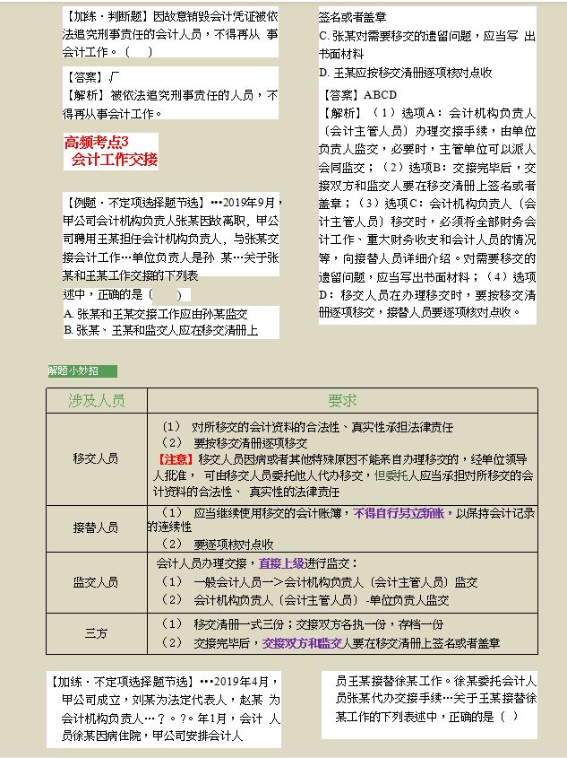
......
篇幅有限,就不和大家一一展示了。
版权声明:我们致力于保护作者版权,注重分享,被刊用文章【会计经济法(熬了整整7夜)】因无法核实真实出处,未能及时与作者取得联系,或有版权异议的,请联系管理员,我们会立即处理! 部分文章是来自自研大数据AI进行生成,内容摘自(百度百科,百度知道,头条百科,中国民法典,刑法,牛津词典,新华词典,汉语词典,国家院校,科普平台)等数据,内容仅供学习参考,不准确地方联系删除处理!;
工作时间:8:00-18:00
客服电话
电子邮件
beimuxi@protonmail.com
扫码二维码
获取最新动态
