
中华人民共和国行政处罚法
(1996年3月17日第八届全国人民代表大会第四次会议通过 根据2009年8月27日第十一届全国人民代表大会常务委员会第十次会议《关于修改部分法律的决定》第一次修正 根据2017年9月1日第十二届全国人民代表大会常务委员会第二十九次会议《关于修改〈中华人民共和国法官法〉等八部法律的决定》第二次修正 2021年1月22日第十三届全国人民代表大会常务委员会第二十五次会议修订)
目 录
第一章 总 则
第二章 行政处罚的种类和设定
第三章 行政处罚的实施机关
第四章 行政处罚的管辖和适用
第五章 行政处罚的决定
第一节 一般规定
第二节 简易程序
第三节 普通程序
第四节 听证程序
第六章 行政处罚的执行
第七章 法律责任
第八章 附 则
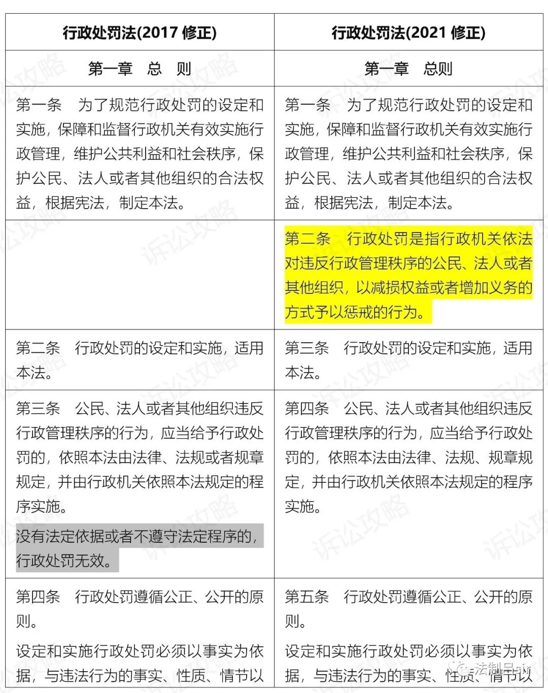
第一章 总 则
第一条 为了规范行政处罚的设定和实施,保障和监督行政机关有效实施行政管理,维护公共利益和社会秩序,保护公民、法人或者其他组织的合法权益,根据宪法,制定本法。
第二条 行政处罚是指行政机关依法对违反行政管理秩序的公民、法人或者其他组织,以减损权益或者增加义务的方式予以惩戒的行为。
第三条 行政处罚的设定和实施,适用本法。
第四条 公民、法人或者其他组织违反行政管理秩序的行为,应当给予行政处罚的,依照本法由法律、法规、规章规定,并由行政机关依照本法规定的程序实施。
第五条 行政处罚遵循公正、公开的原则。
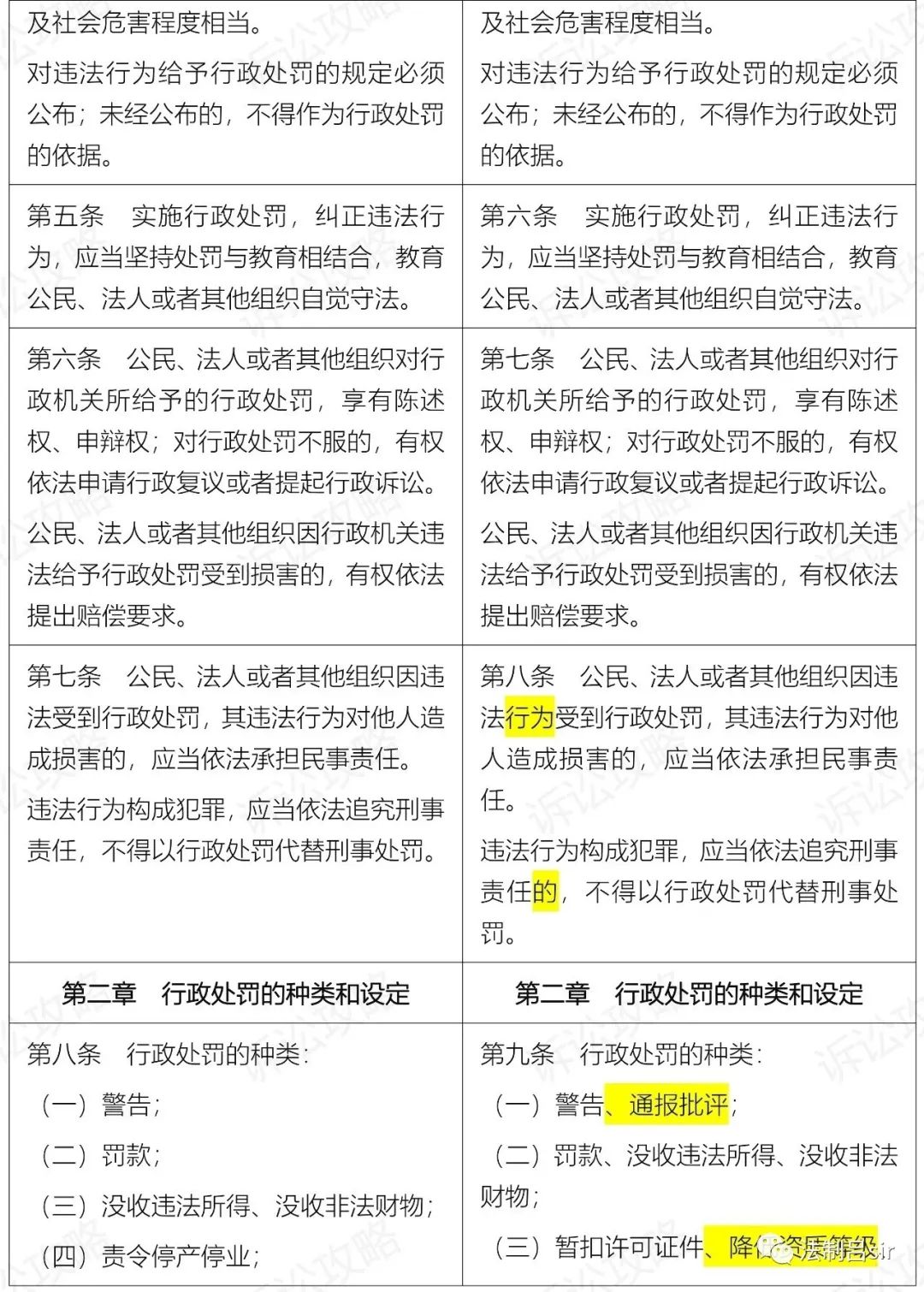
设定和实施行政处罚必须以事实为依据,与违法行为的事实、性质、情节以及社会危害程度相当。
对违法行为给予行政处罚的规定必须公布;未经公布的,不得作为行政处罚的依据。
第六条 实施行政处罚,纠正违法行为,应当坚持处罚与教育相结合,教育公民、法人或者其他组织自觉守法。
第七条 公民、法人或者其他组织对行政机关所给予的行政处罚,享有陈述权、申辩权;对行政处罚不服的,有权依法申请行政复议或者提起行政诉讼。
公民、法人或者其他组织因行政机关违法给予行政处罚受到损害的,有权依法提出赔偿要求。
第八条 公民、法人或者其他组织因违法行为受到行政处罚,其违法行为对他人造成损害的,应当依法承担民事责任。
违法行为构成犯罪,应当依法追究刑事责任的,不得以行政处罚代替刑事处罚。
第二章 行政处罚的种类和设定
第九条 行政处罚的种类:
(一)警告、通报批评;
(二)罚款、没收违法所得、没收非法财物;
(三)暂扣许可证件、降低资质等级、吊销许可证件;
(四)限制开展生产经营活动、责令停产停业、责令关闭、限制从业;
(五)行政拘留;
(六)法律、行政法规规定的其他行政处罚。
第十条 法律可以设定各种行政处罚。
限制人身自由的行政处罚,只能由法律设定。
第十一条 行政法规可以设定除限制人身自由以外的行政处罚。
法律对违法行为已经作出行政处罚规定,行政法规需要作出具体规定的,必须在法律规定的给予行政处罚的行为、种类和幅度的范围内规定。
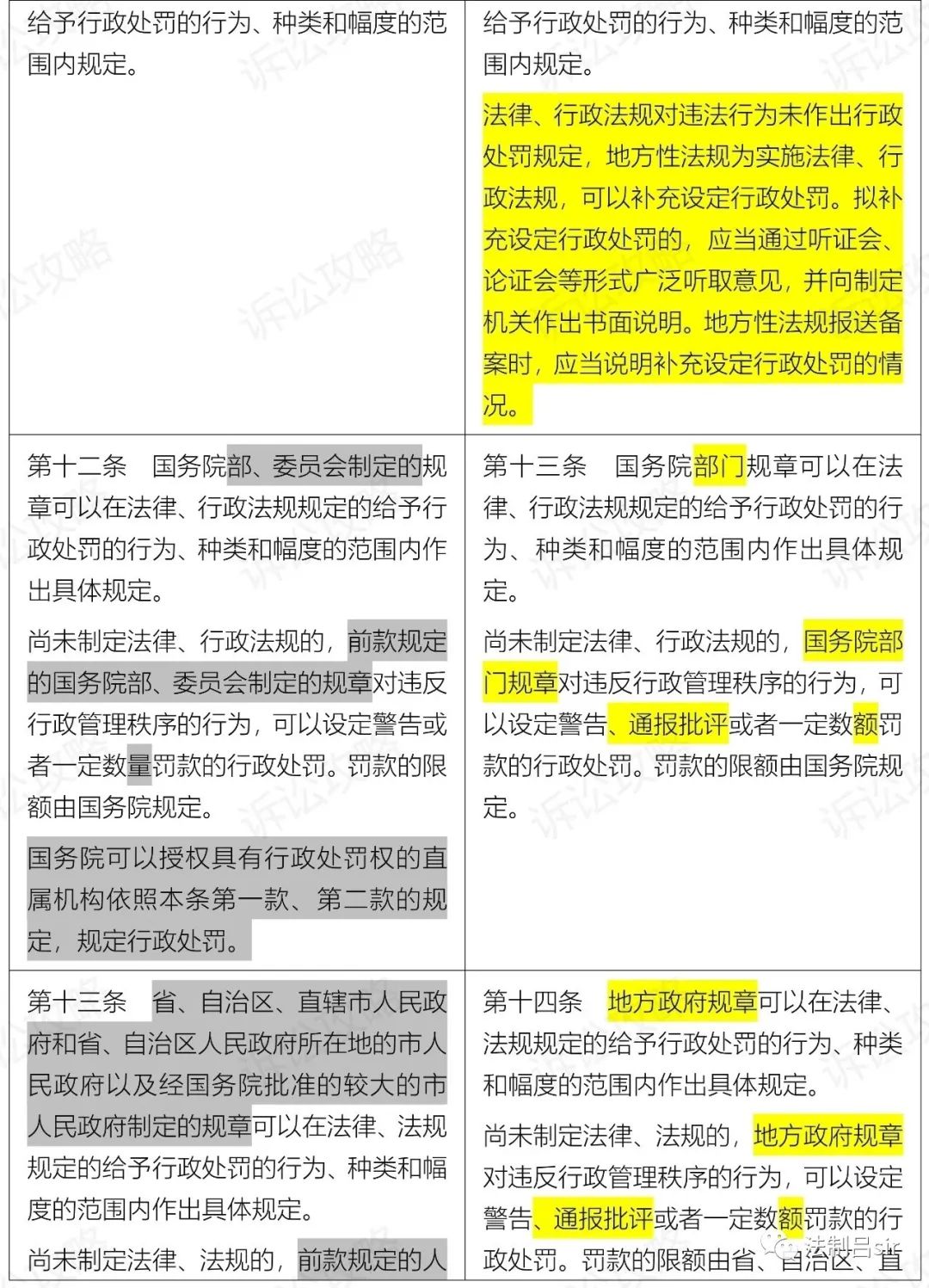
法律对违法行为未作出行政处罚规定,行政法规为实施法律,可以补充设定行政处罚。拟补充设定行政处罚的,应当通过听证会、论证会等形式广泛听取意见,并向制定机关作出书面说明。行政法规报送备案时,应当说明补充设定行政处罚的情况。
第十二条 地方性法规可以设定除限制人身自由、吊销营业执照以外的行政处罚。
法律、行政法规对违法行为已经作出行政处罚规定,地方性法规需要作出具体规定的,必须在法律、行政法规规定的给予行政处罚的行为、种类和幅度的范围内规定。
法律、行政法规对违法行为未作出行政处罚规定,地方性法规为实施法律、行政法规,可以补充设定行政处罚。拟补充设定行政处罚的,应当通过听证会、论证会等形式广泛听取意见,并向制定机关作出书面说明。地方性法规报送备案时,应当说明补充设定行政处罚的情况。
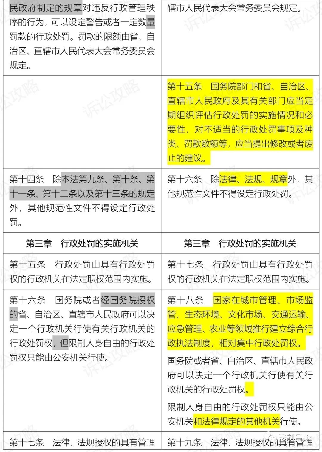
第十三条 国务院部门规章可以在法律、行政法规规定的给予行政处罚的行为、种类和幅度的范围内作出具体规定。
尚未制定法律、行政法规的,国务院部门规章对违反行政管理秩序的行为,可以设定警告、通报批评或者一定数额罚款的行政处罚。罚款的限额由国务院规定。
第十四条 地方政府规章可以在法律、法规规定的给予行政处罚的行为、种类和幅度的范围内作出具体规定。
尚未制定法律、法规的,地方政府规章对违反行政管理秩序的行为,可以设定警告、通报批评或者一定数额罚款的行政处罚。罚款的限额由省、自治区、直辖市人民代表大会常务委员会规定。
第十五条 国务院部门和省、自治区、直辖市人民政府及其有关部门应当定期组织评估行政处罚的实施情况和必要性,对不适当的行政处罚事项及种类、罚款数额等,应当提出修改或者废止的建议。
第十六条 除法律、法规、规章外,其他规范性文件不得设定行政处罚。
第三章 行政处罚的实施机关
第十七条 行政处罚由具有行政处罚权的行政机关在法定职权范围内实施。
第十八条 国家在城市管理、市场监管、生态环境、文化市场、交通运输、应急管理、农业等领域推行建立综合行政执法制度,相对集中行政处罚权。
国务院或者省、自治区、直辖市人民政府可以决定一个行政机关行使有关行政机关的行政处罚权。
限制人身自由的行政处罚权只能由公安机关和法律规定的其他机关行使。
第十九条 法律、法规授权的具有管理公共事务职能的组织可以在法定授权范围内实施行政处罚。
第二十条 行政机关依照法律、法规、规章的规定,可以在其法定权限内书面委托符合本法第二十一条规定条件的组织实施行政处罚。行政机关不得委托其他组织或者个人实施行政处罚。
委托书应当载明委托的具体事项、权限、期限等内容。委托行政机关和受委托组织应当将委托书向社会公布。
委托行政机关对受委托组织实施行政处罚的行为应当负责监督,并对该行为的后果承担法律责任。
受委托组织在委托范围内,以委托行政机关名义实施行政处罚;不得再委托其他组织或者个人实施行政处罚。
第二十一条 受委托组织必须符合以下条件:
(一)依法成立并具有管理公共事务职能;
(二)有熟悉有关法律、法规、规章和业务并取得行政执法资格的工作人员;
(三)需要进行技术检查或者技术鉴定的,应当有条件组织进行相应的技术检查或者技术鉴定。
第四章 行政处罚的管辖和适用
第二十二条 行政处罚由违法行为发生地的行政机关管辖。法律、行政法规、部门规章另有规定的,从其规定。
第二十三条 行政处罚由县级以上地方人民政府具有行政处罚权的行政机关管辖。法律、行政法规另有规定的,从其规定。
第二十四条 省、自治区、直辖市根据当地实际情况,可以决定将基层管理迫切需要的县级人民政府部门的行政处罚权交由能够有效承接的乡镇人民政府、街道办事处行使,并定期组织评估。决定应当公布。
承接行政处罚权的乡镇人民政府、街道办事处应当加强执法能力建设,按照规定范围、依照法定程序实施行政处罚。
有关地方人民政府及其部门应当加强组织协调、业务指导、执法监督,建立健全行政处罚协调配合机制,完善评议、考核制度。
第二十五条 两个以上行政机关都有管辖权的,由最先立案的行政机关管辖。
对管辖发生争议的,应当协商解决,协商不成的,报请共同的上一级行政机关指定管辖;也可以直接由共同的上一级行政机关指定管辖。
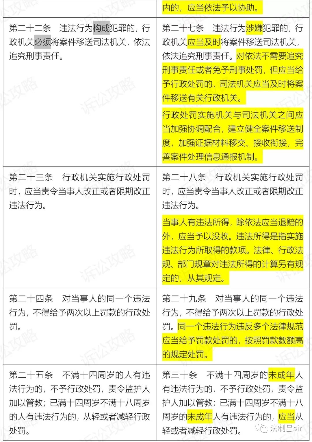
第二十六条 行政机关因实施行政处罚的需要,可以向有关机关提出协助请求。协助事项属于被请求机关职权范围内的,应当依法予以协助。
第二十七条 违法行为涉嫌犯罪的,行政机关应当及时将案件移送司法机关,依法追究刑事责任。对依法不需要追究刑事责任或者免予刑事处罚,但应当给予行政处罚的,司法机关应当及时将案件移送有关行政机关。
行政处罚实施机关与司法机关之间应当加强协调配合,建立健全案件移送制度,加强证据材料移交、接收衔接,完善案件处理信息通报机制。
第二十八条 行政机关实施行政处罚时,应当责令当事人改正或者限期改正违法行为。
当事人有违法所得,除依法应当退赔的外,应当予以没收。违法所得是指实施违法行为所取得的款项。法律、行政法规、部门规章对违法所得的计算另有规定的,从其规定。
第二十九条 对当事人的同一个违法行为,不得给予两次以上罚款的行政处罚。同一个违法行为违反多个法律规范应当给予罚款处罚的,按照罚款数额高的规定处罚。
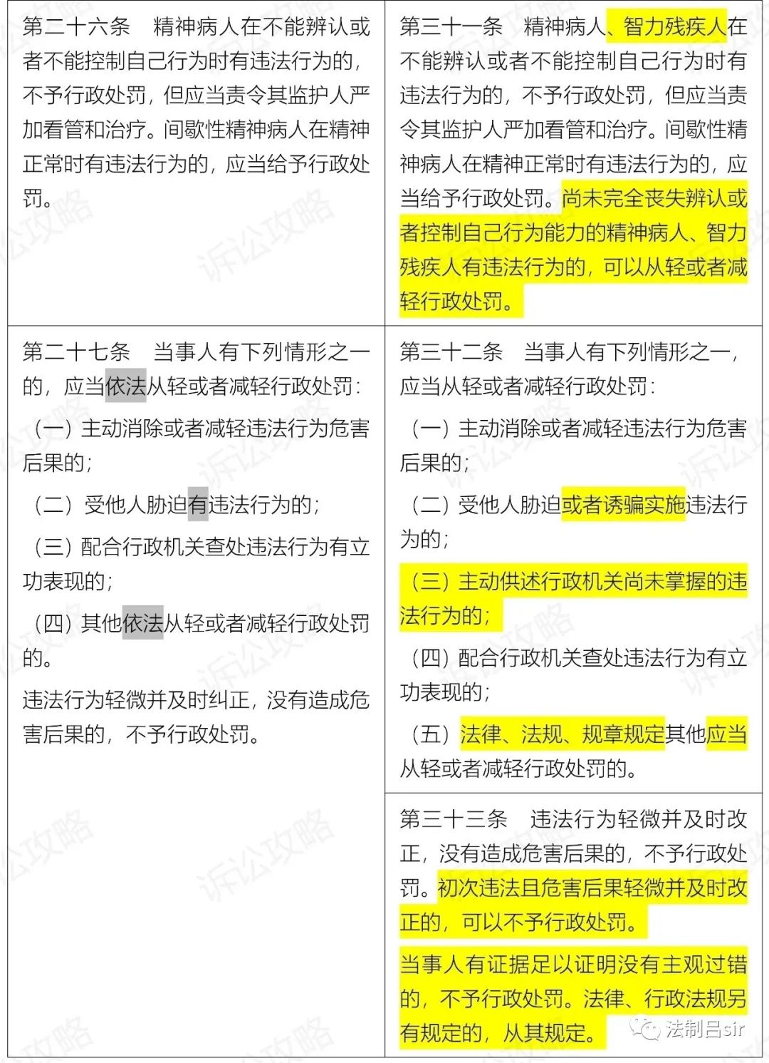
第三十条 不满十四周岁的未成年人有违法行为的,不予行政处罚,责令监护人加以管教;已满十四周岁不满十八周岁的未成年人有违法行为的,应当从轻或者减轻行政处罚。
第三十一条 精神病人、智力残疾人在不能辨认或者不能控制自己行为时有违法行为的,不予行政处罚,但应当责令其监护人严加看管和治疗。间歇性精神病人在精神正常时有违法行为的,应当给予行政处罚。尚未完全丧失辨认或者控制自己行为能力的精神病人、智力残疾人有违法行为的,可以从轻或者减轻行政处罚。
第三十二条 当事人有下列情形之一,应当从轻或者减轻行政处罚:
(一)主动消除或者减轻违法行为危害后果的;
(二)受他人胁迫或者诱骗实施违法行为的;
(三)主动供述行政机关尚未掌握的违法行为的;
(四)配合行政机关查处违法行为有立功表现的;
(五)法律、法规、规章规定其他应当从轻或者减轻行政处罚的。
第三十三条 违法行为轻微并及时改正,没有造成危害后果的,不予行政处罚。初次违法且危害后果轻微并及时改正的,可以不予行政处罚。
当事人有证据足以证明没有主观过错的,不予行政处罚。法律、行政法规另有规定的,从其规定。
对当事人的违法行为依法不予行政处罚的,行政机关应当对当事人进行教育。
第三十四条 行政机关可以依法制定行政处罚裁量基准,规范行使行政处罚裁量权。行政处罚裁量基准应当向社会公布。
第三十五条 违法行为构成犯罪,人民法院判处拘役或者有期徒刑时,行政机关已经给予当事人行政拘留的,应当依法折抵相应刑期。
违法行为构成犯罪,人民法院判处罚金时,行政机关已经给予当事人罚款的,应当折抵相应罚金;行政机关尚未给予当事人罚款的,不再给予罚款。
第三十六条 违法行为在二年内未被发现的,不再给予行政处罚;涉及公民生命健康安全、金融安全且有危害后果的,上述期限延长至五年。法律另有规定的除外。
前款规定的期限,从违法行为发生之日起计算;违法行为有连续或者继续状态的,从行为终了之日起计算。
第三十七条 实施行政处罚,适用违法行为发生时的法律、法规、规章的规定。但是,作出行政处罚决定时,法律、法规、规章已被修改或者废止,且新的规定处罚较轻或者不认为是违法的,适用新的规定。
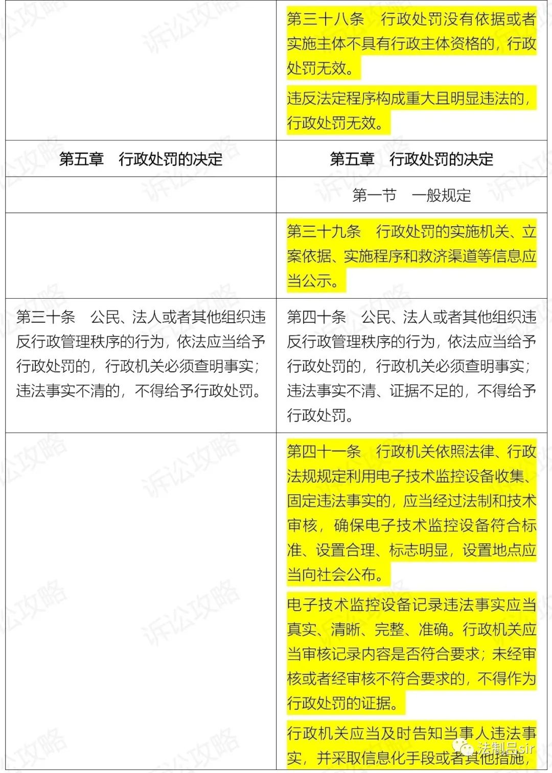
第三十八条 行政处罚没有依据或者实施主体不具有行政主体资格的,行政处罚无效。
违反法定程序构成重大且明显违法的,行政处罚无效。
第五章 行政处罚的决定
第一节 一般规定
第三十九条 行政处罚的实施机关、立案依据、实施程序和救济渠道等信息应当公示。
第四十条 公民、法人或者其他组织违反行政管理秩序的行为,依法应当给予行政处罚的,行政机关必须查明事实;违法事实不清、证据不足的,不得给予行政处罚。
第四十一条 行政机关依照法律、行政法规规定利用电子技术监控设备收集、固定违法事实的,应当经过法制和技术审核,确保电子技术监控设备符合标准、设置合理、标志明显,设置地点应当向社会公布。
电子技术监控设备记录违法事实应当真实、清晰、完整、准确。行政机关应当审核记录内容是否符合要求;未经审核或者经审核不符合要求的,不得作为行政处罚的证据。
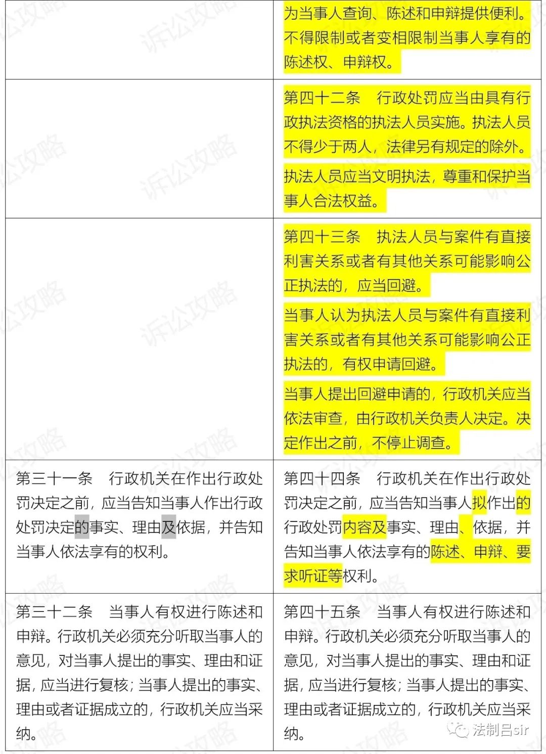
行政机关应当及时告知当事人违法事实,并采取信息化手段或者其他措施,为当事人查询、陈述和申辩提供便利。不得限制或者变相限制当事人享有的陈述权、申辩权。
第四十二条 行政处罚应当由具有行政执法资格的执法人员实施。执法人员不得少于两人,法律另有规定的除外。
执法人员应当文明执法,尊重和保护当事人合法权益。
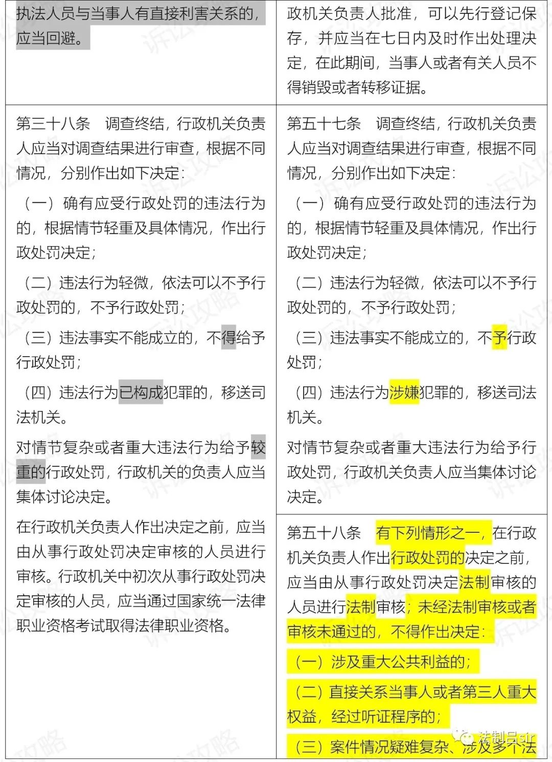
第四十三条 执法人员与案件有直接利害关系或者有其他关系可能影响公正执法的,应当回避。
当事人认为执法人员与案件有直接利害关系或者有其他关系可能影响公正执法的,有权申请回避。
当事人提出回避申请的,行政机关应当依法审查,由行政机关负责人决定。决定作出之前,不停止调查。
第四十四条 行政机关在作出行政处罚决定之前,应当告知当事人拟作出的行政处罚内容及事实、理由、依据,并告知当事人依法享有的陈述、申辩、要求听证等权利。
第四十五条 当事人有权进行陈述和申辩。行政机关必须充分听取当事人的意见,对当事人提出的事实、理由和证据,应当进行复核;当事人提出的事实、理由或者证据成立的,行政机关应当采纳。
行政机关不得因当事人陈述、申辩而给予更重的处罚。
第四十六条 证据包括:
(一)书证;
(二)物证;
(三)视听资料;
(四)电子数据;
(五)证人证言;
(六)当事人的陈述;
(七)鉴定意见;
(八)勘验笔录、现场笔录。
证据必须经查证属实,方可作为认定案件事实的根据。
以非法手段取得的证据,不得作为认定案件事实的根据。
第四十七条 行政机关应当依法以文字、音像等形式,对行政处罚的启动、调查取证、审核、决定、送达、执行等进行全过程记录,归档保存。
第四十八条 具有一定社会影响的行政处罚决定应当依法公开。
公开的行政处罚决定被依法变更、撤销、确认违法或者确认无效的,行政机关应当在三日内撤回行政处罚决定信息并公开说明理由。
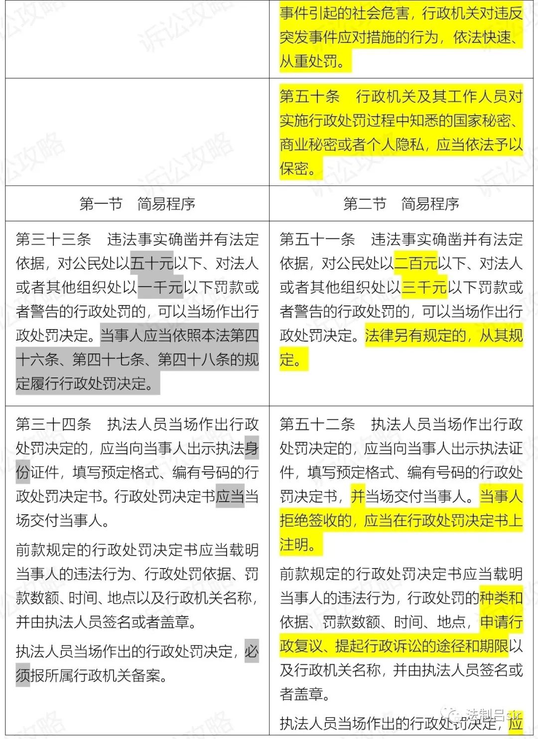
第四十九条 发生重大传染病疫情等突发事件,为了控制、减轻和消除突发事件引起的社会危害,行政机关对违反突发事件应对措施的行为,依法快速、从重处罚。
第五十条 行政机关及其工作人员对实施行政处罚过程中知悉的国家秘密、商业秘密或者个人隐私,应当依法予以保密。
第二节 简易程序
第五十一条 违法事实确凿并有法定依据,对公民处以二百元以下、对法人或者其他组织处以三千元以下罚款或者警告的行政处罚的,可以当场作出行政处罚决定。法律另有规定的,从其规定。
第五十二条 执法人员当场作出行政处罚决定的,应当向当事人出示执法证件,填写预定格式、编有号码的行政处罚决定书,并当场交付当事人。当事人拒绝签收的,应当在行政处罚决定书上注明。
前款规定的行政处罚决定书应当载明当事人的违法行为,行政处罚的种类和依据、罚款数额、时间、地点,申请行政复议、提起行政诉讼的途径和期限以及行政机关名称,并由执法人员签名或者盖章。
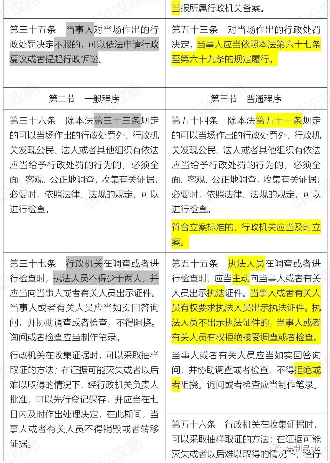
执法人员当场作出的行政处罚决定,应当报所属行政机关备案。
第五十三条 对当场作出的行政处罚决定,当事人应当依照本法第六十七条至第六十九条的规定履行。
第三节 普通程序
第五十四条 除本法第五十一条规定的可以当场作出的行政处罚外,行政机关发现公民、法人或者其他组织有依法应当给予行政处罚的行为的,必须全面、客观、公正地调查,收集有关证据;必要时,依照法律、法规的规定,可以进行检查。
符合立案标准的,行政机关应当及时立案。
第五十五条 执法人员在调查或者进行检查时,应当主动向当事人或者有关人员出示执法证件。当事人或者有关人员有权要求执法人员出示执法证件。执法人员不出示执法证件的,当事人或者有关人员有权拒绝接受调查或者检查。
当事人或者有关人员应当如实回答询问,并协助调查或者检查,不得拒绝或者阻挠。询问或者检查应当制作笔录。
第五十六条 行政机关在收集证据时,可以采取抽样取证的方法;在证据可能灭失或者以后难以取得的情况下,经行政机关负责人批准,可以先行登记保存,并应当在七日内及时作出处理决定,在此期间,当事人或者有关人员不得销毁或者转移证据。
第五十七条 调查终结,行政机关负责人应当对调查结果进行审查,根据不同情况,分别作出如下决定:
(一)确有应受行政处罚的违法行为的,根据情节轻重及具体情况,作出行政处罚决定;
(二)违法行为轻微,依法可以不予行政处罚的,不予行政处罚;
(三)违法事实不能成立的,不予行政处罚;
(四)违法行为涉嫌犯罪的,移送司法机关。
对情节复杂或者重大违法行为给予行政处罚,行政机关负责人应当集体讨论决定。
第五十八条 有下列情形之一,在行政机关负责人作出行政处罚的决定之前,应当由从事行政处罚决定法制审核的人员进行法制审核;未经法制审核或者审核未通过的,不得作出决定:
(一)涉及重大公共利益的;
(二)直接关系当事人或者第三人重大权益,经过听证程序的;
(三)案件情况疑难复杂、涉及多个法律关系的;
(四)法律、法规规定应当进行法制审核的其他情形。
行政机关中初次从事行政处罚决定法制审核的人员,应当通过国家统一法律职业资格考试取得法律职业资格。
第五十九条 行政机关依照本法第五十七条的规定给予行政处罚,应当制作行政处罚决定书。行政处罚决定书应当载明下列事项:
(一)当事人的姓名或者名称、地址;
(二)违反法律、法规、规章的事实和证据;
(三)行政处罚的种类和依据;
(四)行政处罚的履行方式和期限;
(五)申请行政复议、提起行政诉讼的途径和期限;
(六)作出行政处罚决定的行政机关名称和作出决定的日期。
行政处罚决定书必须盖有作出行政处罚决定的行政机关的印章。
第六十条 行政机关应当自行政处罚案件立案之日起九十日内作出行政处罚决定。法律、法规、规章另有规定的,从其规定。
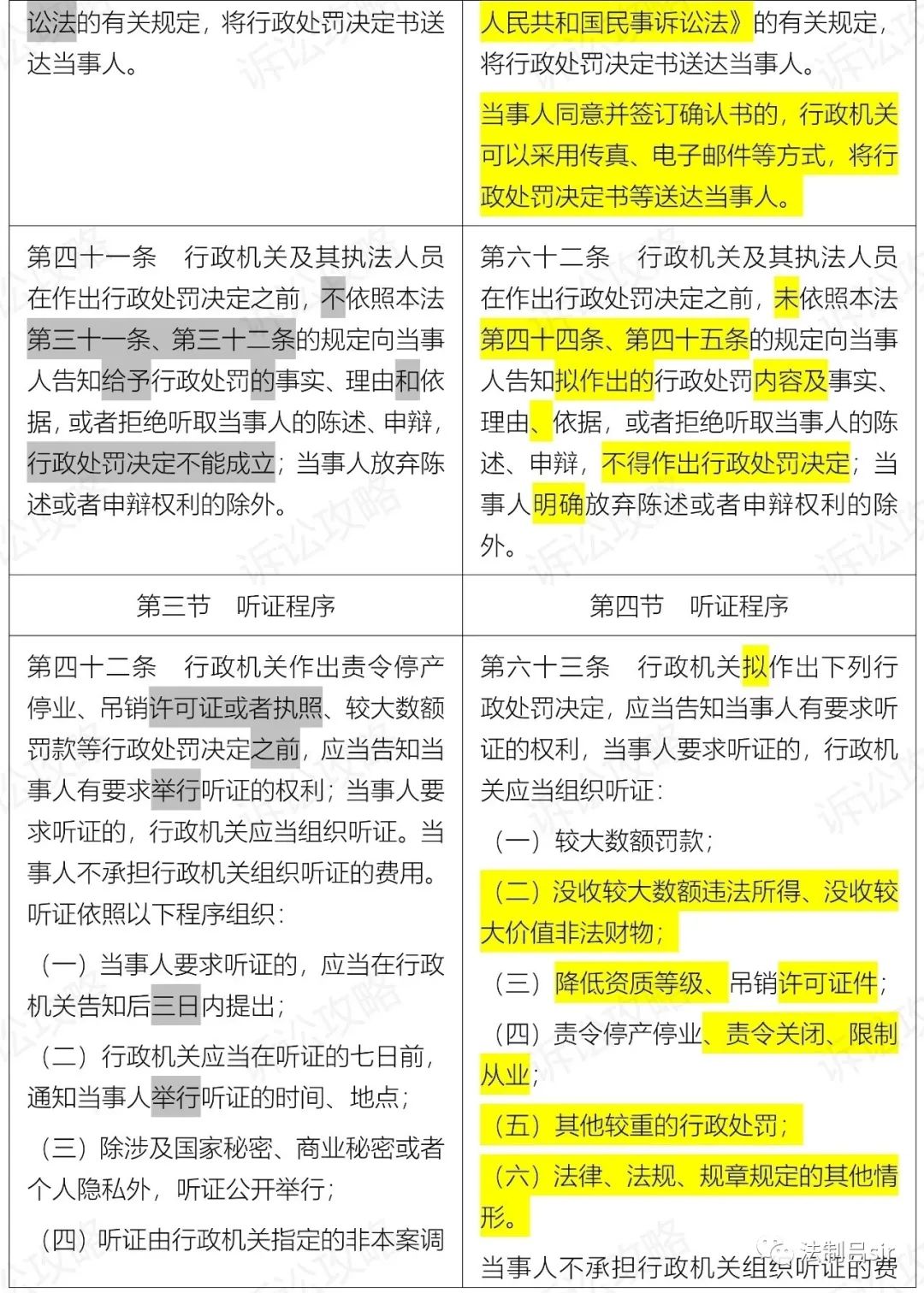
第六十一条 行政处罚决定书应当在宣告后当场交付当事人;当事人不在场的,行政机关应当在七日内依照《中华人民共和国民事诉讼法》的有关规定,将行政处罚决定书送达当事人。
当事人同意并签订确认书的,行政机关可以采用传真、电子邮件等方式,将行政处罚决定书等送达当事人。
第六十二条 行政机关及其执法人员在作出行政处罚决定之前,未依照本法第四十四条、第四十五条的规定向当事人告知拟作出的行政处罚内容及事实、理由、依据,或者拒绝听取当事人的陈述、申辩,不得作出行政处罚决定;当事人明确放弃陈述或者申辩权利的除外。
第四节 听证程序
第六十三条 行政机关拟作出下列行政处罚决定,应当告知当事人有要求听证的权利,当事人要求听证的,行政机关应当组织听证:
(一)较大数额罚款;
(二)没收较大数额违法所得、没收较大价值非法财物;
(三)降低资质等级、吊销许可证件;
(四)责令停产停业、责令关闭、限制从业;
(五)其他较重的行政处罚;
(六)法律、法规、规章规定的其他情形。
当事人不承担行政机关组织听证的费用。
第六十四条 听证应当依照以下程序组织:
(一)当事人要求听证的,应当在行政机关告知后五日内提出;
(二)行政机关应当在举行听证的七日前,通知当事人及有关人员听证的时间、地点;
(三)除涉及国家秘密、商业秘密或者个人隐私依法予以保密外,听证公开举行;
(四)听证由行政机关指定的非本案调查人员主持;当事人认为主持人与本案有直接利害关系的,有权申请回避;
(五)当事人可以亲自参加听证,也可以委托一至二人代理;
(六)当事人及其代理人无正当理由拒不出席听证或者未经许可中途退出听证的,视为放弃听证权利,行政机关终止听证;
(七)举行听证时,调查人员提出当事人违法的事实、证据和行政处罚建议,当事人进行申辩和质证;
(八)听证应当制作笔录。笔录应当交当事人或者其代理人核对无误后签字或者盖章。当事人或者其代理人拒绝签字或者盖章的,由听证主持人在笔录中注明。
第六十五条 听证结束后,行政机关应当根据听证笔录,依照本法第五十七条的规定,作出决定。
第六章 行政处罚的执行
第六十六条 行政处罚决定依法作出后,当事人应当在行政处罚决定书载明的期限内,予以履行。
当事人确有经济困难,需要延期或者分期缴纳罚款的,经当事人申请和行政机关批准,可以暂缓或者分期缴纳。
第六十七条 作出罚款决定的行政机关应当与收缴罚款的机构分离。
除依照本法第六十八条、第六十九条的规定当场收缴的罚款外,作出行政处罚决定的行政机关及其执法人员不得自行收缴罚款。
当事人应当自收到行政处罚决定书之日起十五日内,到指定的银行或者通过电子支付系统缴纳罚款。银行应当收受罚款,并将罚款直接上缴国库。
第六十八条 依照本法第五十一条的规定当场作出行政处罚决定,有下列情形之一,执法人员可以当场收缴罚款:
(一)依法给予一百元以下罚款的;
(二)不当场收缴事后难以执行的。
第六十九条 在边远、水上、交通不便地区,行政机关及其执法人员依照本法第五十一条、第五十七条的规定作出罚款决定后,当事人到指定的银行或者通过电子支付系统缴纳罚款确有困难,经当事人提出,行政机关及其执法人员可以当场收缴罚款。
第七十条 行政机关及其执法人员当场收缴罚款的,必须向当事人出具国务院财政部门或者省、自治区、直辖市人民政府财政部门统一制发的专用票据;不出具财政部门统一制发的专用票据的,当事人有权拒绝缴纳罚款。
第七十一条 执法人员当场收缴的罚款,应当自收缴罚款之日起二日内,交至行政机关;在水上当场收缴的罚款,应当自抵岸之日起二日内交至行政机关;行政机关应当在二日内将罚款缴付指定的银行。
第七十二条 当事人逾期不履行行政处罚决定的,作出行政处罚决定的行政机关可以采取下列措施:
(一)到期不缴纳罚款的,每日按罚款数额的百分之三加处罚款,加处罚款的数额不得超出罚款的数额;
(二)根据法律规定,将查封、扣押的财物拍卖、依法处理或者将冻结的存款、汇款划拨抵缴罚款;
(三)根据法律规定,采取其他行政强制执行方式;
(四)依照《中华人民共和国行政强制法》的规定申请人民法院强制执行。
行政机关批准延期、分期缴纳罚款的,申请人民法院强制执行的期限,自暂缓或者分期缴纳罚款期限结束之日起计算。
第七十三条 当事人对行政处罚决定不服,申请行政复议或者提起行政诉讼的,行政处罚不停止执行,法律另有规定的除外。
当事人对限制人身自由的行政处罚决定不服,申请行政复议或者提起行政诉讼的,可以向作出决定的机关提出暂缓执行申请。符合法律规定情形的,应当暂缓执行。
当事人申请行政复议或者提起行政诉讼的,加处罚款的数额在行政复议或者行政诉讼期间不予计算。
第七十四条 除依法应当予以销毁的物品外,依法没收的非法财物必须按照国家规定公开拍卖或者按照国家有关规定处理。
罚款、没收的违法所得或者没收非法财物拍卖的款项,必须全部上缴国库,任何行政机关或者个人不得以任何形式截留、私分或者变相私分。
罚款、没收的违法所得或者没收非法财物拍卖的款项,不得同作出行政处罚决定的行政机关及其工作人员的考核、考评直接或者变相挂钩。除依法应当退还、退赔的外,财政部门不得以任何形式向作出行政处罚决定的行政机关返还罚款、没收的违法所得或者没收非法财物拍卖的款项。
第七十五条 行政机关应当建立健全对行政处罚的监督制度。县级以上人民政府应当定期组织开展行政执法评议、考核,加强对行政处罚的监督检查,规范和保障行政处罚的实施。
行政机关实施行政处罚应当接受社会监督。公民、法人或者其他组织对行政机关实施行政处罚的行为,有权申诉或者检举;行政机关应当认真审查,发现有错误的,应当主动改正。
第七章 法律责任
第七十六条 行政机关实施行政处罚,有下列情形之一,由上级行政机关或者有关机关责令改正,对直接负责的主管人员和其他直接责任人员依法给予处分:
(一)没有法定的行政处罚依据的;
(二)擅自改变行政处罚种类、幅度的;
(三)违反法定的行政处罚程序的;
(四)违反本法第二十条关于委托处罚的规定的;
(五)执法人员未取得执法证件的。
行政机关对符合立案标准的案件不及时立案的,依照前款规定予以处理。
第七十七条 行政机关对当事人进行处罚不使用罚款、没收财物单据或者使用非法定部门制发的罚款、没收财物单据的,当事人有权拒绝,并有权予以检举,由上级行政机关或者有关机关对使用的非法单据予以收缴销毁,对直接负责的主管人员和其他直接责任人员依法给予处分。
第七十八条 行政机关违反本法第六十七条的规定自行收缴罚款的,财政部门违反本法第七十四条的规定向行政机关返还罚款、没收的违法所得或者拍卖款项的,由上级行政机关或者有关机关责令改正,对直接负责的主管人员和其他直接责任人员依法给予处分。
第七十九条 行政机关截留、私分或者变相私分罚款、没收的违法所得或者财物的,由财政部门或者有关机关予以追缴,对直接负责的主管人员和其他直接责任人员依法给予处分;情节严重构成犯罪的,依法追究刑事责任。
执法人员利用职务上的便利,索取或者收受他人财物、将收缴罚款据为己有,构成犯罪的,依法追究刑事责任;情节轻微不构成犯罪的,依法给予处分。
第八十条 行政机关使用或者损毁查封、扣押的财物,对当事人造成损失的,应当依法予以赔偿,对直接负责的主管人员和其他直接责任人员依法给予处分。
第八十一条 行政机关违法实施检查措施或者执行措施,给公民人身或者财产造成损害、给法人或者其他组织造成损失的,应当依法予以赔偿,对直接负责的主管人员和其他直接责任人员依法给予处分;情节严重构成犯罪的,依法追究刑事责任。
第八十二条 行政机关对应当依法移交司法机关追究刑事责任的案件不移交,以行政处罚代替刑事处罚,由上级行政机关或者有关机关责令改正,对直接负责的主管人员和其他直接责任人员依法给予处分;情节严重构成犯罪的,依法追究刑事责任。
第八十三条 行政机关对应当予以制止和处罚的违法行为不予制止、处罚,致使公民、法人或者其他组织的合法权益、公共利益和社会秩序遭受损害的,对直接负责的主管人员和其他直接责任人员依法给予处分;情节严重构成犯罪的,依法追究刑事责任。
第八章 附 则
第八十四条 外国人、无国籍人、外国组织在中华人民共和国领域内有违法行为,应当给予行政处罚的,适用本法,法律另有规定的除外。
第八十五条 本法中“二日”“三日”“五日”“七日”的规定是指工作日,不含法定节假日。
第八十六条 本法自2021年7月15日起施行。
2021年1月22日,十三届全国人大常委会第二十五次会议通过了行政处罚法修订草案。现将行政处罚法新旧对照表发出,供大家参考学习!(表格后附全文)
1月22日,十三届全国人大常委会第二十五次会议闭幕后,全国人大常委会办公厅召开新闻发布会。全国人大常委会第25次会议分别以159票赞成1票反对表决通过了动物防疫法修订草案,以159票赞成1票弃权通过了行政处罚法修订草案。本文选取本次新闻发布会中与行政处罚法修订草案有关的内容。
Q1新华社记者我的问题是行政处罚法修改的背景是什么?有哪些亮点?请您介绍一下。谢谢。
袁杰:感谢这位记者的提问。现行的行政处罚法是1996年制定的,此后进行了两次小的修改。党的十八大以来,以习近平同志为核心的党中央推进全面依法治国、全面深化改革,行政执法领域取得了一系列丰硕的改革成果,本届全国人大常委会高度重视行政处罚法修改工作,将行政处罚法修改列入了十三届全国人大常委会立法规划。法制工作委员会2018年启动了相关工作,2019年10月形成了征求意见稿。2020年6月行政处罚法提请常委会一审,2020年10月二次审议,2021年1月三审并通过。修订行政处罚法一个最重要的背景,就是要把党的十八大以来全面依法治国、深化行政执法领域改革的重要成果落实在法律中。这次修订有很多亮点,最大的亮点就是贯彻党中央重大改革决策部署,推动行政处罚制度进步。比如增加了综合行政执法制度的规定;增加了行政处罚权下放到乡镇街道的规定,推动执法重心下移;将行政执法三项制度纳入到行政处罚法中;适当扩大行政处罚设定权限。还有像完善行刑衔接制度;完善程序规定,推进严格规范公正文明执法,保障执法既有力度又有温度,保障当事人合法权益;适应新形势发展,对非现场执法进一步规范,同时方便当事人。这些都在法律中作了制度安排。
Q2中央广播电视总台国广记者请问袁杰主任在修改行政处罚法过程当中都开展了哪些调研?有没有让您印象深刻的例子?给我们介绍一下,谢谢。
袁杰:调查研究是立法工作的一项基础性工作,行政处罚法调整行政机关和行政相对人之间的关系,涉及到广大人民群众的切身利益,与行政机关关系密切。广泛的调查研究,采取各种方式进行调查研究,是十分必要的。法工委多年以来有很多好的做法,行政处罚法是由法工委承担具体起草工作的,我们在最广泛的范围内用多种形式开展调查研究。简单的介绍下,一是召开片会,法工委许安标副主任在内蒙古召开片会,听取了若干个省市同志的意见。二是召开座谈会,听取不同部门不同主体的意见,地方人大、行政机关、法院、律师、专家学者、企业广泛参与。三是认真听取和吸收人大代表、政协委员、人大常委会组成人员的意见。我们共收到了200多名人大代表和政协委员意见,这对深入研究很重要。四是两次在中国人大网征求社会公众意见,三次书面征求各方面意见。五是从开始立项到形成征求意见稿、草案、草案修改稿,在不同阶段到十多个省市专门调研。当然还召开了很多专题座谈会,如就行政处罚的定义召开专家论证会,有很多理论问题、实践问题召开专题论证会。另外,这部法律涉及到若干党的重要方针政策,我们走访了中央改革办、依法治国办、中央编办、中央政法委、司法部,听取意见。有一个印象深刻的例子我想跟大家分享。关于我们的基层立法联系点。2019年11月,习近平总书记到上海虹桥街道基层立法联系点考察,当时这个立法联系点正在组织征求行政处罚法修改的意见,总书记看到了他们正在讨论法律草案,作出了重要指示。总书记强调,我们走的是一条中国特色社会主义政治发展道路,人民民主是一种全过程的民主,所有的重大立法决策都是依照程序、经过民主酝酿,通过科学决策、民主决策产生的。我们在电视上看到后,作为承担起草行政处罚法具体工作的同志,心情很激动。总书记这个重要讲话给我们很大的启示,激励我们在立法工作中更加注重调查研究,更加注重听取基层意见。目前,全国人大常委会法工委基层立法联系点已经有十个,通俗地说,我们的基层立法联系点是接地气、聚民智的直通车,我们需要用好这个直通车。因此我们先后四次就行政处罚法修改征求虹桥基层立法联系点的意见。今年1月,修改方案已经形成即将提交常委会会议审议的前夕,我们又一次到上海虹桥立法联系点,他们请来了部分全国人大代表、长宁区人大代表以及有关部门、媒体从业人员、企业事业单位、专家学者、法官、律师等,对最后的修改方案进行了热烈的讨论,提出了很好的意见。
Q3法治日报记者我们注意到这次新修订的行政处罚法对行政执法机关提出了很多新的要求,请介绍一下下一步在贯彻行政处罚法方面将会采取哪些具体措施?谢谢。
赵振华:行政处罚法自1996年颁布施行以来,对增强行政机关及其工作人员依法行政理念,依法惩处各类行政违法行为,推动严格规范公正文明执法,解决乱处罚等问题,保护公民、法人和其他组织合法权益发挥了重要作用。各级行政机关认真贯彻实施行政处罚法的各项规定,不断细化制度,规范程序,创新机制,严格责任,取得了积极成效。这次新修订的行政处罚法,坚持问题导向,总结改革经验,进一步完善了行政处罚制度,为各级行政执法机关严格依法行政提供了充分的法律依据,也是对行政执法工作的更高要求。贯彻落实行政处罚法,是各级行政机关的重要职责。司法部作为统筹协调、指导监督各地区、各部门行政执法工作的主管部门,将积极采取措施,大力推动新修订的行政处罚法的贯彻落实。
一是加强学习宣传。将学习行政处罚法纳入行政执法人员和执法监督人员培训体系,作为2021年培训的重点内容。同时,按照“谁执法谁普法”的要求,推动行政执法机关通过各种形式对行政处罚法进行广泛宣传,推进执法人员学法用法,指导行政执法人员正确理解、正确适用行政处罚法;也让人民群众知道行政处罚法,了解行政处罚法,运用行政处罚法维护自身合法权益,自觉守法。
二是加强制度建设。各级行政机关要组织开展规章、规范性文件的清理,及时修改或废止与新修订的行政处罚法规定相抵触的有关规定。进一步加强法规规章和规范性文件备案审查工作,及时纠正违反行政处罚法的问题。严格规范性文件制定的监督管理,全面落实合法性审核机制,严格执行行政执法公示制度、执法全过程记录制度和重大执法决定法制审核制度,确保有关文件和执法活动符合行政处罚法的规定。同时,各地区、各部门要结合实际,研究制定落实有关行政处罚制度的配套规定,健全制度,完善机制,严肃责任。
三是加强指导监督。为了推动各地区、各部门贯彻实施好新修订的行政处罚法,司法部将会同有关部门起草关于贯彻实施新修订的行政处罚法的意见,按照规定程序报批后印发。该意见拟在进一步规范行政处罚行为、严格行政处罚程序、推行免罚清单制度、明确规章设定行政处罚的要求、加强行政执法队伍建设、强化行政处罚行为监督等方面提出具体工作部署和要求。地方各级司法行政部门作为本地区统筹协调、指导监督行政执法工作的主管部门,要切实履行职责,做好新修订的行政处罚法有关学习宣传、贯彻落实的组织推动和指导监督工作,切实提升本地区行政执法水平。
Q4中国人大网记者请问如何落实处罚与教育相结合原则,保证行政执法既有力度又有温度。
袁杰:此次修改行政处罚法,坚持为行政处罚权行使定规矩、划界限,为了推进严格规范公正文明执法、保障行政执法既有力度又有温度,作了一系列针对性规定,主要是:第一,为切实保障公民、法人和其他组织的合法权益,解决违法成本低等突出问题,主要有以下举措:一是补充行政处罚种类,引入行为罚、资格罚等方面的行政处罚种类。二是要求违法所得除依法退赔外予以没收。三是延长涉及公民生命健康安全、金融安全且有危害后果的违法行为的追责期限。第二,强化处罚与教育相结合原则,提高社会对行政处罚的认可度,主要有以下举措:
一是增加首违可以不罚,明确初次违法且危害后果轻微并及时改正的,可以不予行政处罚。
二是明确没有主观过错不罚,规定当事人有证据足以证明没有主观过错的,不予行政处罚。
三是增加从旧兼从轻适用规则,实施行政处罚,适用违法行为发生时法律、法规、规章的规定。但是,作出行政处罚决定时,法律、法规、规章已被修改或者废止,且新的规定处罚较轻或者不认为是违法的,适用新的规定。
赵振华行政执法的价值绝非“为罚而罚”,而是要达到预防违法的实际效果。行政处罚具有制止和惩戒违法行为的性质,同时也有预防和减少违法行为的功能。对严重违法进行严厉查处、严厉打击,既是对违法者的惩戒,也是对潜在违法活动的警示。大力推行“柔性执法”,对轻微违法者进行说服教育、进行劝诫同样也能起到防止和减少严重违法行为、降低社会危害性的作用。这也是落实行政处罚法关于“处罚与教育相结合”原则的具体体现。从这个角度来看,本次新修订的行政处罚法第三十三条第一款关于“初次违法且危害后果轻微并及时改正的,可以不予行政处罚”的规定,具有非常强的现实意义。下一步,我们将根据国务院关于在全国推行“多领域实施包容免罚清单模式“工作的要求,认真组织推动落实新修订的行政处罚法的这项规定,总结上海、浙江等地的好经验、好做法,以推行”多领域实施包容免罚清单模式“工作为契机,切实转变工作作风,提升执法服务水平,维护经济和社会秩序,优化法治化营商环境。同时,各级行政执法机关要认真落实行政处罚法第四十二条第二款关于“执法人员应当文明执法,尊重和保护当事人合法权益”的规定,在实施行政检查、调查取证、采取行政强制措施以及执行处罚决定、依法实施行政强制执行活动中,切实尊重和保障当事人合法权益,坚决禁止暴力执法、野蛮执法。对于不文明的执法行为,当事人可以依据行政处罚法第七十五条的规定,进行申诉或者检举,有关机关要及时制止和纠正,依法追究责任。
现行行政处罚法是1996年八届全国人大第四次会议通过的,2009年和2017年先后两次作了个别条文修改。《十三届全国人大常委会立法规划》将行政处罚法修改列为第一类项目。法制工作委员会2018年启动相关工作,2019年10月形成修改草案征求意见稿,2020年6月委员长会议将行政处罚法修订草案提请十三届全国人大常委会一审,2020年10月再次审议,2021年1月22日三审通过。新修改的行政处罚法将于2021年7月15日起施行。
此次修改的主要内容有:
一、落实党中央重大改革决策部署,推动行政处罚制度进步
增加综合行政执法制度,推动解决多头执法、重复执法和执法力量分散问题,规定国家在城市管理、市场监管、生态环境、文化市场、交通运输、应急管理、农业等领域推行建立综合行政执法制度,相对集中行政处罚权。
增加行政处罚权下放乡镇街道,推动执法重心下移,明确省、自治区、直辖市根据当地实际情况,可以决定将基层管理迫切需要的县级人民政府部门的行政处罚权交由能够有效承接的乡镇人民政府、街道办事处行使,并定期组织评估;同时,为保证这部分行政处罚权“放得下、接得住”,加强对行政处罚权下放的规范和保障:一是要求行政处罚权下放乡镇街道的决定应当公布。二是强调承接行政处罚权的乡镇人民政府、街道办事处应当加强执法能力建设,按照规定范围、依照法定程序实施行政处罚。三是规定有关地方人民政府及其部门应当加强组织协调、业务指导、执法监督,建立健全行政处罚协调配合机制,完善评议、考核制度。
将行政执法“三项制度”纳入行政处罚法,增加行政执法公示、执法全过程记录制度,完善重大执法决定法制审核制度。一是明确公示要求,增加规定行政处罚的实施机关、立案依据、实施程序和救济渠道等信息应当公示。二是体现全过程记录,增加规定行政机关应当依法以文字、音像等形式,对行政处罚的启动、调查取证、审核、决定、送达、执行等进行全过程记录,归档保存。三是细化法制审核要求,列明适用情形,明确未经法制审核或者审核未通过的不得作出决定。
完善行政处罚和刑事司法衔接机制,推动行政处罚和刑事处罚有效对接。一是要求对依法不需要追究刑事责任或者免予刑事处罚,但应当给予行政处罚的,司法机关应当及时将案件移送有关行政机关。二是针对实践突出问题,强调行政处罚实施机关与司法机关之间应当加强协调配合,建立健全案件移送制度,加强证据材料移交、接收衔接,完善案件处理信息通报机制。三是明确违法行为构成犯罪,人民法院判处罚金时,行政机关尚未给予当事人罚款的,不再给予罚款,体现司法最终原则。
落实行政执法人员持证上岗和资格管理制度要求。一是明确实施行政处罚的执法人员应当具有行政执法资格。二是执法人员在调查或者进行检查时,应当主动出示执法证件,当事人或者有关人员有权要求执法人员出示证件。三是执法人员不出示执法证件的,当事人或者有关人员有权拒绝接受调查或者检查。
增加疫情防控有关行政处罚程序规定,明确发生重大传染病疫情等突发事件,为了控制、减轻和消除突发事件引起的社会危害,行政机关对违反突发事件应对措施的行为,依法快速、从重处罚。
二、完善行政处罚设定权限,强化源头规范
适当扩大行政法规、地方性法规的行政处罚设定权限,增加规定上位法对违法行为未作出行政处罚规定,行政法规、地方性法规为实施上位法,可以补充设定行政处罚。同时,增加约束性要求,拟补充设定行政处罚的,应当通过听证会、论证会等形式广泛听取意见,并向制定机关作出书面说明。行政法规、地方性法规报送备案时,说明补充设定行政处罚的情况。
增加行政处罚实施评估制度,最大限度减少不必要的行政处罚事项,明确国务院部门和自治区、直辖市人民政府及其有关部门应当定期组织评估行政处罚的实施情况和必要性,对不适当的行政处罚事项及种类、罚款数额等,及时提出修改或者废止的建议。
三、健全行政处罚规则,保障行政执法既有力度又有温度
保障行政执法有力度,解决重大违法行为违法成本低、惩处力度不够等问题。
增加行政处罚定义,为认定行政处罚提供判断标准,解决行政处罚界限不清问题。同时,补充列举行政处罚种类。
完善没收违法所得。一是规定违法所得除依法退赔的外,应当予以没收。二是明确违法所得是指实施违法行为所取得的款项。法律、行政法规、部门规章对违法所得的计算另有规定的,从其规定。
延长重点领域违法行为追责期限,规定涉及公民生命健康安全、金融安全且有危害后果的,行政处罚追责期限由2年延长至5年。
坚持现行法规定的一事不两罚制度,同时增加规定同一个违法行为违反多个法律规范的,按照罚款数额高的规定予以处罚。
保障行政执法有温度,实行无错不罚、小错轻罚。
增加没有主观过错不罚,明确当事人有证据足以证明没有主观过错的,不予行政处罚,法律、行政法规另有规定的从其规定。
增加首违可以不罚,明确初次违法且危害后果轻微并及时改正的,可以不予行政处罚。
增加从旧兼从轻适用规则,规定实施行政处罚适用违法行为发生时法律、法规、规章的规定,但是作出行政处罚决定时,法律、法规、规章已被修改或者废止,且新的规定处罚较轻或者不认为是违法的,适用新的规定。
增加行政处罚裁量基准,明确行政机关可以依法制定行政处罚裁量基准,规范行使行政处罚裁量权。行政处罚裁量基准应当向社会公布。
四、完善行政处罚程序,推进严格规范公正文明执法
加强对非现场执法的规范,要求确保电子技术监控设备符合标准、设置合理、标志明显,设置地点应当向社会公布,记录违法事实应当真实、清晰、完整、准确,经过审核才能作为证据。同时,强调行政机关应当及时告知当事人违法事实,并采取信息化手段等措施方便当事人查询、陈述和申辩。
明确行政处罚委托从严把握,防止滥处罚,明确委托应当采用书面形式,委托书应当载明委托的具体事项、权限、期限等内容,并向社会公布。
明确行政处罚机关事先告知的内容包括拟作出的行政处罚内容,解决因告知不全,影响当事人行使陈述权、申辩权问题。
完善听证制度,解决听证程序使用率偏低问题。一是扩大听证范围,将降低资质等级、责令关闭、限制从业等较重的行政处罚纳入听证范围。二是强化听证笔录的效力,明确行政机关应当根据听证笔录作出决定。
增加电子送达方式,解决行政处罚文书送达难问题,规定当事人同意并签订确认书的,可以采用传真、电子邮件等方式送达行政处罚决定书等法律文书。
增加行政处罚协助制度,规定行政机关向有关机关提出协助请求,被请求机关依法予以协助。
五、防范行政不作为,加强对行政机关的监督制约
增加行政处罚案件立案制度,防止行政机关有案不立,明确立案依据等应当公示,符合行政处罚案件立案标准的应当及时立案。
明确处罚期限要求,防止行政处罚案件久拖不决,规定行政机关自立案之日起九十日内作出行政处罚决定,法律、法规、规章另有规定的从其规定。
加大追责力度,对行政机关有该制止违法行为不制止、该立案不立案、该处罚不处罚、该移送司法机关不移送等情形的,加大追责力度、扩大追责范围。
(作者:全国人大常委会法工委行政法室一级巡视员 张桂龙)
新修订的《行政处罚法》将于2021年7月15日正式施行。这是《行政处罚法》实施24年后的首次大修,对适用新时代要求,推进严格规范公正文明执法,切实保护行政管理相对人的合法权益具有重要意义。这么重要的法律,我们想知道新修订的《行政处罚法》的亮点是什么呢?
01
首次明确了行政处罚的概念
新修订的《行政处罚法》第二条明确规定:“行政处罚是指行政机关依法对违反行政管理秩序的公民、法人或者其他组织,以减损权益或者增加业务的方式予以惩戒的行为。”这一规定明确了行政机关是行政处罚的主体,违反行政管理秩序的公民、法人或者其他组织是行政处罚的对象,行政处罚的内容是减损权益或者增加义务。
此项规定较为全面地阐释了行政处罚的内涵和外延,也有利于将行政处罚与其他的行政行为区别开来。
02
增加了行政处罚的种类
新修订的《行政处罚法》对行政处罚的种类进行了调整,第九条明确行政处罚的种类包括:警告、通报批评;罚款、没收违法所得、没收非法财物;暂扣许可证件、降低资质等级、吊销许可证件;限制开展生产经营活动、责令停产停业、责令关闭、限制从业;行政拘留;法律、行政法规规定的其他行政处罚。这一规定体现了行政处罚的基本种类,即财产罚、行为资格罚、声誉罚和人身自由罚。新修订的《行政处罚法》丰富了行政处罚的种类,对违法行为的打击将更加精准有力。
03
确立行政执法“三项制度”的
法律地位
新修订的《行政处罚法》充分贯彻落实党中央、国务院推行的“行政执法公示制度”“执法全过程记录制度”“重大执法决定法制审核制度”的决策部署,及时巩固了“三项制度”的改革成果。“三项制度”上升为法律规定,保证了阳光规范公正文明执法。
04
明确规定了案件调查的时间
新修订的《行政处罚法》第六十条规定:“行政机关应当自行政处罚案件立案之日起九十日内作出行政处罚决定。法律、法规、规章另有规定的,从其规定。”行政处罚案件调查时间的确定,将使行政处罚更加规范高效。
05
确定了“首违免罚”原则
新修订的《行政处罚法》在三十三条增加了“初次违法且危害后果轻微并及时改正的”可以不予处罚的情形。此规定充分体现了行政处罚中尊重事实、处罚得当的法治精神。在执法中坚持处罚和教育相结合的原则,将有力地促进社会公众知法、守法,营造良好的执法环境。
06
对突发事件处置更加快速高效
新修订的《行政处罚法》第四十九条规定:“发生重大传染病疫情等突发事件,为了控制、减轻和消除突发事件引起的社会危害,行政机关对违反突发事件应对措施的行为,依法快速、从重处罚。”在执法实践中,各级行政机关对违反重大传染病疫情等突发事件应对措施的行为能够更加快速高效处置。
07
修改了行政处罚时效制度
新修订的《行政处罚法》第三十六条对行政处罚的时效制度进行了完善,加大对重点领域的执法力度,对涉及公民生命健康安全、金融安全且有危害结果的,处罚追责从两年延长至五年,法律另有规定的除外。在执法实践中,对涉及公民生命健康安全、金融安全且有危害结果的违法行为,追责期限将会延长。
08
文书送达方式革新
新修订的《行政处罚法》第六十一条规定:“当事人同意并签订确认书的,行政机关可以采用传真、电子邮件等方式,将行政处罚决定书送达当事人。”运用信息技术,采用高效、便民的方式进行文书送达,将较大地提高行政处罚的效率。
版权声明:我们致力于保护作者版权,注重分享,被刊用文章【财政部门不得以任何形式向行政机关(新)】因无法核实真实出处,未能及时与作者取得联系,或有版权异议的,请联系管理员,我们会立即处理! 部分文章是来自自研大数据AI进行生成,内容摘自(百度百科,百度知道,头条百科,中国民法典,刑法,牛津词典,新华词典,汉语词典,国家院校,科普平台)等数据,内容仅供学习参考,不准确地方联系删除处理!;
工作时间:8:00-18:00
客服电话
电子邮件
beimuxi@protonmail.com
扫码二维码
获取最新动态
