对于新手会计来说,很多刚入职的小伙伴上班的时候会感觉到很迷茫,不知道自己要做什么。今天小编整理了常见11个财务会计岗位常见工作内容以及工作流程,帮你度过迷茫期,接下来我们一起来看下具体的内容吧。
目录(文末有电子版全套)
接下来我们来看下具体内容吧:
一、出纳岗工作流程
(一)现金收付
(二)银行存款收付
(一)部门日常费用
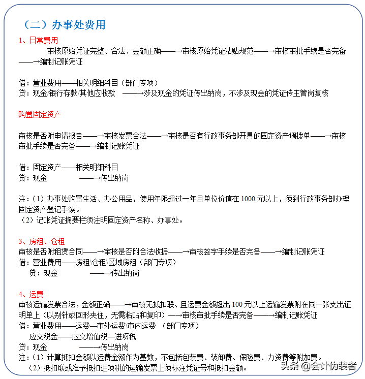
(二)办事处费用
.......
好了以上就是小编今天给大家分享的财务工作内容和工作流程,相信对于很多初入行业的会计小伙伴来说都会有很大的帮助,有需要电子版的可以看下方哦:
1、评论区留言任意内容(五字及以上),并转发收藏
2、点击小编头像,私我发送:资料
版权声明:我们致力于保护作者版权,注重分享,被刊用文章【会计工作内容(第一次见)】因无法核实真实出处,未能及时与作者取得联系,或有版权异议的,请联系管理员,我们会立即处理! 部分文章是来自自研大数据AI进行生成,内容摘自(百度百科,百度知道,头条百科,中国民法典,刑法,牛津词典,新华词典,汉语词典,国家院校,科普平台)等数据,内容仅供学习参考,不准确地方联系删除处理!;
工作时间:8:00-18:00
客服电话
电子邮件
beimuxi@protonmail.com
扫码二维码
获取最新动态
