我有一个做会计的女同学,在某建筑行业做了4年的会计,从工作到现在,基本是跟着项目走,绝大部分时间是不需要下工地的,大部分时间还是在办公室呆着处理业务。
在国企做得出色,升个主管很容易,毕竟还是要有干活的人,但要升部门一把手,这就有点难了!住房公积金加年终奖平均工资高于同期同学的平均水平,第一年实习工资6000。
想要做建筑会计的朋友,今天和大家分享同学总结的一些小经验,也许你能用到哦~
工程施工科目设置
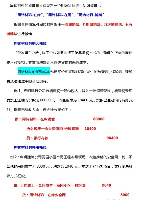
周转材料的核算科目设置
进项税额抵扣要点
建造合同的涉税处理
......
篇幅有限,今天先和大家分享到这里。
希望你能点亮自己的梦想,自律且努力,我们一起加油~
版权声明:我们致力于保护作者版权,注重分享,被刊用文章【实习会计工资(新手做建筑业会计)】因无法核实真实出处,未能及时与作者取得联系,或有版权异议的,请联系管理员,我们会立即处理! 部分文章是来自自研大数据AI进行生成,内容摘自(百度百科,百度知道,头条百科,中国民法典,刑法,牛津词典,新华词典,汉语词典,国家院校,科普平台)等数据,内容仅供学习参考,不准确地方联系删除处理!;
工作时间:8:00-18:00
客服电话
电子邮件
beimuxi@protonmail.com
扫码二维码
获取最新动态
