这是AI君的第173篇原创文章,觉得有用可以转发到购房群,捎给更多迷茫的购房人。
万科2盘,沣东新城吾悦广场收资料,今日凌晨第44批备案价出炉……更多信息尽在今日小道消息。
今日小道消息包含:
1、中国铁建·万科翡翠国际2#楼收资料;
2、万科·幸福臻园1#楼收资料;
3、新城吾悦广场2#楼收资料;
4、凌晨发布第44批备案价,龙湖紫宸首次公示;
5、7月起,E类人才住房租赁补贴标准为300元/月,最高补贴3年 。
中国铁建•万科翡翠国际2号楼将于6月22日—6月24日(6月22日-6月23日为9:00-18:00,6月24日为9:00-16:00)在中国铁建·万科翡翠国际销售中心统一收取对本项目有购房意向的客户购房资格审查资料。
万科翡翠国际2#楼信息
房源套数:158
面积区间:93-135平
备案均价:13537元/平
备案时间:第35批备案价
项目位置:曲江路以北,雁曲五路以南
购房资格审查资料要求具体如下
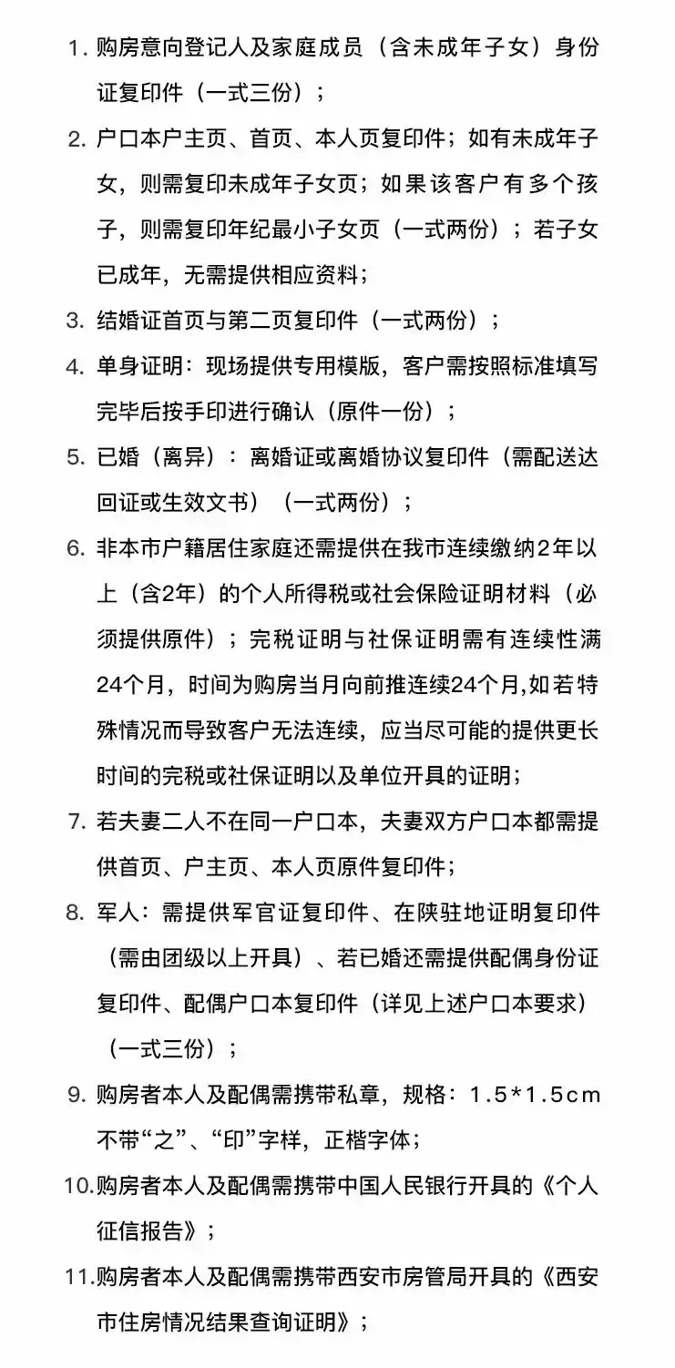
1.购房意向登记人及家庭成员(含未成年子女)身份证复印件(一式三份);
2.户口本户主页、首页、本人页复印件;如有未成年子女,则需复印未成年子女页;如果该客户有多个孩子,则需复印年纪最小子女页(一式两份);若子女已成年,无需提供相应资料;
3.结婚证首页与第二页复印件(一式两份);
4.单身证明:现场提供专用模版,客户需按照标准填写完毕后按手印进行确认(原件一份);
5.已婚(离异):离婚证或离婚协议复印件(需配送达回证或生效文书)(一式两份);
6.非本市户籍居住家庭还需提供在我市连续缴纳2年以上(含2年)的个人所得税或社会保险证明材料(必须提供原件);完税证明与社保证明需有连续性满24个月,时间为购房当月向前推连续24个月,如若特殊情况而导致客户无法连续,应当尽可能的提供更长时间的完税或社保证明以及单位开具的证明;
7.若夫妻二人不在同一户口本,夫妻双方户口本都需提供首页、户主页、本人页原件复印件;
8.军人:需提供军官证复印件、在陕驻地证明复印件(需由团级以上开具)、若已婚还需提供配偶身份证复印件、配偶户口本复印件(详见上述户口本要求)(一式三份);
9.购房者本人及配偶需携带私章,规格:1.5*1.5cm,不带“之”、“印”字样,正楷字体;
万科·幸福臻园1#楼将于6月22日—6月24日(6月22日-6月23日为9:00-18:00,6月24日为9:00-16:00)在万科·幸福臻园销售中心统一收取对本项目有购房意向的客户购房资格审查资料。
万科·幸福臻园1#楼信息
房源套数:198
面积区间:101-134平
备案均价:13398元/平
备案时间:第41批备案价
项目位置:凤城五路以南,经九路以西
购房资格审查资料要求具体如下
1. 购房意向登记人及家庭成员(含未成年子女)身份证复印件(一式三份);
2. 户口本户主页、首页、本人页复印件;如有未成年子女,则需复印未成年子女页;如果该客户有多个孩子,则需复印年纪最小子女页(一式两份);若子女已成年,无需提供相应资料;
3. 结婚证首页与第二页复印件(一式两份);
4. 单身证明:现场提供专用模版,客户需按照标准填写完毕后按手印进行确认(原件一份);
5. 已婚(离异):离婚证或离婚协议复印件(需配送达回证或生效文书)(一式两份);
6. 非本市户籍居住家庭还需提供在我市连续缴纳2年以上(含2年)的个人所得税或社会保险证明材料(必须提供原件);完税证明与社保证明需有连续性满24个月,时间为购房当月向前推连续24个月,如若特殊情况而导致客户无法连续,应当尽可能的提供更长时间的完税或社保证明以及单位开具的证明;
7. 若夫妻二人不在同一户口本,夫妻双方户口本都需提供首页、户主页 、本人页原件复印件;
8. 军人:需提供军官证复印件、在陕驻地证明复印件(需由团级以上开具)、若已婚还需提供配偶身份证复印件、配偶户口本复印件(详见上述户口本要求)(一式三份);
9. 购房者本人及配偶需携带私章,规格:1.5*1.5cm,不带“之”、“印”字样,正楷字体。
新城吾悦广场将于6月22日9:00—6月24日18:00在项目销售中心统一收取资料。
新城吾悦广场2#楼信息
房源套数:84
面积区间:103-119平
备案均价:11304元/平
备案时间:第31批备案价
项目位置:西咸新区沣东新城昆明路与和平路十字西北角
购房资格审查资料要求具体如下
6月22日00:07西安物价局公布了总第44批备案价(2018年第31批)。本次总计公布了4个项目1419套房源的备案价,其中毛坯项目1个,60套房源 ,精装项目4个,1359套房源,包含海亮唐宁府,雅居乐湖居笔记(雅居乐星微),万科城如园及龙湖紫宸,龙湖紫宸本次有洋房跟精装两种产品推出,备受关注。
从7月1日起,西安市将对落户的E类在职在岗人才给予每月300元的住房补贴,最高可补贴三年。E类人才是指产业发展与科技创新类实用性人才和特殊技能人才,包括经过西安市人社局认定的硕士、学士学位,中级职称、技师等相应职级的人员。
版权声明:我们致力于保护作者版权,注重分享,被刊用文章【单位单身证明范本(6月22日楼市日报)】因无法核实真实出处,未能及时与作者取得联系,或有版权异议的,请联系管理员,我们会立即处理! 部分文章是来自自研大数据AI进行生成,内容摘自(百度百科,百度知道,头条百科,中国民法典,刑法,牛津词典,新华词典,汉语词典,国家院校,科普平台)等数据,内容仅供学习参考,不准确地方联系删除处理!;
工作时间:8:00-18:00
客服电话
电子邮件
beimuxi@protonmail.com
扫码二维码
获取最新动态
