天津“添柴火”式的政策,还在继续。
近日,蓟州区的“分区施策”,已经执行。
只做不说,具体条款无法核对,有需求的靠“实战证明”。
蓟州虽然在楼市吸引力不大,就当是给分区施策打个样吧。
❶ 非蓟州户口退休人员,开具无房证明可,在本地购买住宅一套。
❷ 外地户口在本地人才市场人才库里的人员,可在本地购买住宅一套。
❸ 重点支持人员政策扩大到京津冀范围。
在京津冀本地办理重点支持人员后也可以在蓟州区买房,需要有京津冀的户口。
❹ 还迁房不算购房套数。
❺ 本人名下超过两套房有多套房人员,卖掉名下任义住宅,可以再次购买。
❻ 本人名下房产数量满两套或者超过两套的人员,如再生育子女可再次购房。
❼在蓟工作人员可凭本公司开具的工作证明,在本地购房一套。
如有疑问可随时拨打市场科电话:022-29128866。
新政策需要先去住建委申请,申请通过后在库里,房管局才能打出协议。
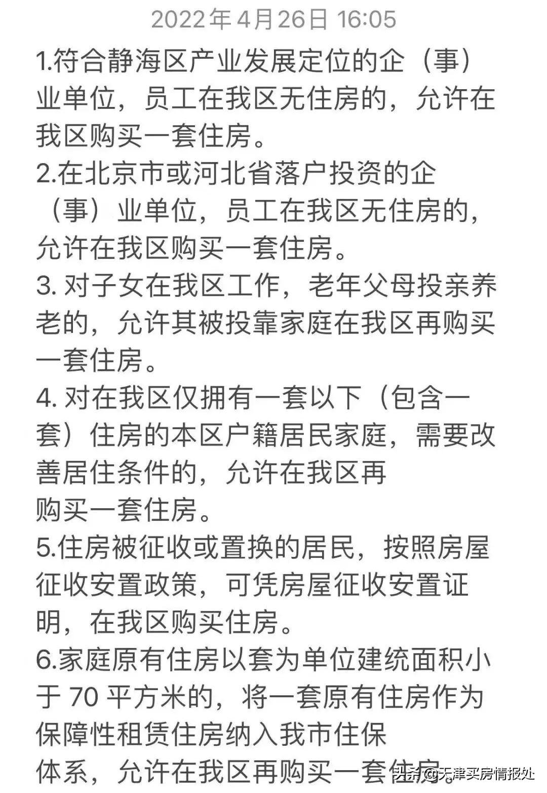
静海区的“分区施策”,五一前已经露面。
❶ 符合静海区产业发展定位的企事业单位,员工在我区无住房的,允许在我区购买一套住房。
❷ 在北京市或河北省落户投资的企事业单位,员工在我区无住房的,允许在我区购买一套住房。
❸ 对子女在我区工作,老年父母投亲养老的,允许其被投靠家庭在我区再购买一套住房。
❹ 对在我区仅拥有一套以下(包含一套)住房的本区户籍居民家庭,需要改善居住条件的,允许在我区再购买一套住房。
❺ 住房被征收或置换的居民,按照房屋征收安置政策,可凭房屋征收安置证明,在我区购买住房。
❻ 家庭原有住房以套为单位建筑面积小于70平米的,将一套原有住房作为保障性租赁住房纳入我市住保体系,允许在我区再购买一套住房。
需要说明的是,目前分区施策,只是对套数认定做了突破。
贷款依旧按照原政策执行,名下超出2笔贷款,需要全款购买。
天津市2022年春季高考(面向普通高中毕业生和面向中职毕业生)将于5月21日举行。为积极应对当前疫情防控形势,抓细抓实各项疫情防控措施,巩固来之不易的防控成果,保障广大考生生命安全、身体健康和考试顺利实施,根据我市最新疫情防控工作要求部署,结合生源结构和分布情况,市高招办重新制定了春季高考(面向普通高中毕业生和面向中职毕业生)防疫须知,请考生做好如下事项。
1.考生须严格遵守我市疫情防控的各项要求,注意个人卫生和防护。考前14天内,不到旅游景点、人员密集场所活动,避免与有疫情风险的人员接触,须继续坚持非必要不离津,保持居家或家校两点一线。
2.自5月7日起,考生须准确如实记录本人和同住人的健康状况及旅居史、接触史等情况,签署安全考试承诺书,并于考试当天入场时,将填有考前14天内健康情况的“个人健康卡”(附后)上交监考员。
识别二维码
查看“个人健康卡”
3.自5月7日起,考生须每日更新天津健康码和“通信大数据行程卡”。应届考生须按照所在学校要求做好考前健康监测;非应届考生须每日登录“春季高考健康监测小程序”(https://jiankang.zhaokao.net:9318/),填报考前健康信息和流行病学调查信息,并上传“天津健康码”和“通信大数据行程卡”截图。如因未及时准确填报而造成不能参加考试等后果的,将由考生本人承担责任。
4.5月7日至5月20日期间有离(返)津史(以“通信大数据行程卡”显示为准)的考生,不得参加考试。
5.考生若为新冠肺炎阳性感染者及其密切接触者、密接的密接,或为天津健康码“红码”,或处于集中隔离、居家隔离状态,或处于我市封控区内,不得参加考试。
6.考生须听从考区的安排进行核酸检测。考试当天,须提供考前48小时内(5月19日及以后)的纸质版或电子版天津市核酸检测阴性证明。无法提供证明的考生不得参加考试。
7.考生若在5月7日至5月20日期间,出现发热、干咳、乏力、咽痛、嗅(味)觉减退、腹泻等病状,须立即报告报名单位,并到报名单位指定的医院就医。未被确诊为新冠肺炎的考生,由卫健、疾控和教育等部门综合研判后,须提供考前72小时内天津市两次核酸检测阴性证明(其中一次必须为考前24小时内核酸阴性证明,且两次核酸检测间隔时间须超过24小时),方可参加考试。无法提供证明的考生不得参加考试。
8.考试当天,考生若为天津健康码“橙码”,或处于居家医学观察、医学观察状态,或处于我市管控区、防范区内,须立即报告报名单位;由卫健、疾控和教育等部门综合研判后,须提供考前72小时内天津市两次核酸检测阴性证明(其中一次必须为考前24小时内核酸阴性证明,且两次核酸检测间隔时间须超过24小时),方可参加考试。无法提供证明的考生不得参加考试。
9.考试当天,考生须凭准考证、有效身份证件、考试用条形码、填写完整的健康卡、通信大数据行程卡、天津健康码“绿码”,以及规定时间内的纸质版或电子版天津市核酸检测阴性证明进入考点参加考试。考生须服从监考员管理,在考场指定位置配合安检,手机、手表等物品不得带入考场,各考场均配有钟表。
10.考生须遵守考点疫情防控相关规定,积极配合考点的防疫安全检查,如遇突发情况须服从考点应急处置安排。考试当日考生应预留充足的时间,提前到达考点以免影响考试。
11.考生可将消毒纸巾等个人防护用品带入考场,考试期间须全程佩戴一次性医用外科口罩,进退考场、如厕时均须与他人保持1米以上距离,考生之间避免近距离接触交流。
12.考生若在非常规考场(备用隔离考场等)参加考试,须于考试后第3日(5月24日)、第5日(5月26日)进行两次核酸检测,检测结果须上传健康监测小程序中以备查验。未按规定上传的,将记入本人个人诚信档案。
13.凡隐瞒病情或者不如实报告发热史、旅行史(旅居史)、接触史和隔离状态等信息,以及拒不配合考场疫情防控工作者,将被取消考试资格,并按照《治安管理处罚法》《传染病防治法》和《关于依法惩治妨害新型冠状病毒感染肺炎疫情防控违法犯罪的意见》等法律法规予以处理。
考试安排和疫情防控措施将根据疫情防控形势变化适时调整,请考生密切关注市高招办在“天津市教育招生考试院”微信公众号、“招考资讯网”发布的信息,以及各考区、各报名单位发布的提醒消息,及时了解相关要求。
防控疫情,人人有责,各负其责,因未遵守相关规定,造成不能参加考试等后果的,将由考生本人承担责任。
版权声明:我们致力于保护作者版权,注重分享,被刊用文章【打无房证明去哪里(最高可降20分录取)】因无法核实真实出处,未能及时与作者取得联系,或有版权异议的,请联系管理员,我们会立即处理! 部分文章是来自自研大数据AI进行生成,内容摘自(百度百科,百度知道,头条百科,中国民法典,刑法,牛津词典,新华词典,汉语词典,国家院校,科普平台)等数据,内容仅供学习参考,不准确地方联系删除处理!;
工作时间:8:00-18:00
客服电话
电子邮件
beimuxi@protonmail.com
扫码二维码
获取最新动态
