作为一名成本会计,你知道生产成本该如何核算吗?做成本会计也不是那么容易的,具体到工作上,那就是生产成本归集、材料成本人工成本的计算、生产成本的分析与控制。
尤其是生产成本的分析与控制,那可是难住了不少人啊。当初我做成本会计的时候,也在这上面花了不少功夫,要不是有老会计带我,那可真是难道家了。不过到了今天,只要你想做一个好会计,只要你坚持学习,那就不是一件难事。
今天我就把成本会计的那些事给大家盘一盘,成本会计到底该怎么做?做成本会计有哪些需要注意的?成本会计的工作流程是什么?成本会计有哪些核算方法和核对的对象,今天通通告诉你!
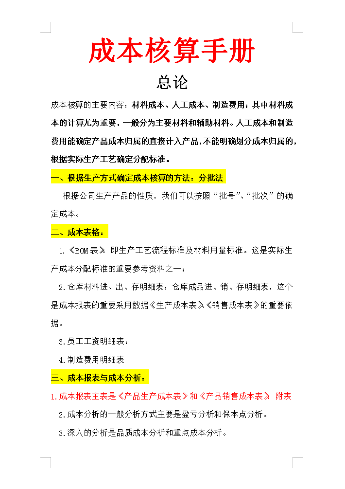
成本核算主要是核算企业在生产经营过程中产生的材料成本、人工成本、制造成本等等。其中材料成本的计算又可分为主要材料和辅助材料。人工成本又分直接人工成本和间接人工成本。
除了成本核算的对象之外,还有成本核算的方法、成本核算的报表与分析也都很重要。
做成本会计就要知道成本会计是干什么的,不然一上岗啥也不会做那就尴尬了。
成本会计岗主要的工作内容有这四个方面:
分别是生产成本的归集,也就是汇总生产制造中领用各种材料产生的各项成本与费用;
第二是核算车间的完工产品、在产品和半成品的成本;
第三是审核成品的明细账,还有成本的核算表;
第四是给发出的产品进行登记汇总、编制记账凭证
第五是完成结仓,把仓库产成品明细账登记审核与财务账核对
说了这么多,那成本会计到底是怎么核算的?我们一起来看看成本会计的工作流程!看完你就明白了。
1、收集材料单、入库单,与仓库管理员核对好数据
2、根据制造的工艺和规模确定成本计算的方法
3、建立材料明细账,确定产品的分类
4、汇总购进的材料数据
5、计算成本、确定单位成本及结存成本
6、期间末做材料预算,成本对比,进销差价分析; 控制生产成本
成本会计应具备哪些能力?
(1)财税方面的知识很能力
如:增值税、营业税的计算与缴纳
(2)业务方面的知识和能力
如:产品的设计、生产;生产的工艺知识;财务分析的能力
(3)沟通能力相关知识和能力
如:人员的沟通、数据的交接、问题的反馈
(一)负责公司的成本核算
(二)进行公司的成本分析
(三)负责公司的固定资产账
(四)负责总账的一部分
(五)负责应付账款往来核算
......
篇幅有限,成本会计的工作流程和成本核算的步骤就先到这里了,有完整的,希望能帮到大家!
俗话说得好:“冰冻三尺非一日之寒”,把自己手里的工作做到“炉火纯青”的地步就是最重要的!
版权声明:我们致力于保护作者版权,注重分享,被刊用文章【成本会计的对象是(生产成本该如何核算)】因无法核实真实出处,未能及时与作者取得联系,或有版权异议的,请联系管理员,我们会立即处理! 部分文章是来自自研大数据AI进行生成,内容摘自(百度百科,百度知道,头条百科,中国民法典,刑法,牛津词典,新华词典,汉语词典,国家院校,科普平台)等数据,内容仅供学习参考,不准确地方联系删除处理!;
工作时间:8:00-18:00
客服电话
电子邮件
beimuxi@protonmail.com
扫码二维码
获取最新动态
