前几日消防教材正式出版,自从消防教材出来后,后台很多人留言问新教材的事情。
看到大家的需求后,小编立刻就去找我们的教研老师给大家做了个教材改版对比解析。
要知道,新旧教材对比事关重大,可以说对未来的备考方向起着至关重要的影响!
以下是变化详情⇩⇩⇩
从目前的修订来看,最大的改动是对目录的调整。
首先是个别不重要或不合适的章或节被删除了,有些内容也删了。
例如《实务》第一篇删除了第四章易燃易爆危险品,第二篇第六章删除了第六节逃生疏散辅助设施,删除的内容本身在历年考试中分值占比极低,删了是好事。当然有些内容删了挺可惜,比如防烟排烟设施的设置场所或部分,这些内容是重点,尽管教材删除了,并不代表考试不会考,这部分内容在《建规》8.3中均为强条,没道理不考。
其次是对部分章内的节进行了调整,主要是合并居多,且主要在设施部分做了调整。例如《实务》第三篇每章均由之前的2~6节调整分为2节,《综合》第三篇每章均由之前的3~4节调整为3节,这并不意味着内容变少了,只是有些节变得更臃肿了,内容一点儿也不少。
再者,对部分章的名称做了调整。
例如《实务》第二篇第二章由“生产和储存物品的火灾危险性分类”改为“建筑的火灾危险性分类”,第六章由“安全疏散”改为“安全疏散和避难”,第三篇第十三章由“建筑灭火器配置”改为“灭火器”,第四篇第三章由“地铁防火”改为“城市轨道交通工程防火”……《综合》第二篇第一章由“建筑分类和耐火等级检查”改为“建筑定性和耐火等级检查”等等,由于改标题内容没有实质性意义,就不再多举例了。
当然内容上也有相关的调整,主要有以下几个方面。
一、非规范中的条文的表述,做了一些内容的调整。
例如《实务》第一篇第二章第二节火灾发生的常见原因,电气使用不慎和吸烟不慎引用的数据从2018年调整为2019年(大概明年会调整为2020年);第三篇第二章第二节关于消防水池的设置条件,按规范原文(4.3.1)进行了表述;《能力》第一篇第一章关于公众聚集场所的相关内容表述不再是讲述《消防法》如何修订,而是将调整的相关条文罗列并总结。类似的调整会让教材非规范//法律的内容表述得更严谨。
二、规范修订的内容,做了相应的调整。这个主要体现在
《自动跟踪定位射流灭火系统技术标准》GB51427-2021,2021年10月1日起实施
《泡沫灭火系统技术标准》为国家标准,编号为GB50151-2021,2021年10月1日起实施
《汽车加油加气加氢站技术标准》GB50156-2021,2021年10月1日起实施
《社会消防技术服务管理规定》中华人民共和国应急管理部令第7号,2021年11月9日起施行
相应章节按新规范的内容做了调整。
三、新增部分内容,在《综合》设施部分体现尤为明显。
例如:常见系统均增加了检测验收要求及不合格质量缺陷表,这个内容量特别大,例如火灾自动报警系统P475-P525共50页均为质量缺陷的内容,建议这部分内容直接忽略掉,考场上直接蒙。
防烟排烟系统部分新增了各类阀的介绍和图片,也详细介绍了相关部件的型号,对部件产品质量现场检查,也增加了相关的表格。
也有个别系统增加了一些不是特别重要的内容。
这也是为什么《综合》教材从21版的650页变成了22版的790页。
四、每章均新增了部分习题。
习题按一、二级注册消防工程师分类,有些题能明显看出来二消的题简单的有些无聊,也有些题的难度和所列举的一消题无明显差别。算是个小惊喜,但千万别指望这些题中会出现2022年真题,绝不可能。
五、案例教材调整了一些案例。
主要是删了4个设施的案例,在火灾案例分析部分删除了一些十多年前的火灾案例,新增了一些去年发生的火灾案例。整体意义不大,往年考火灾案例极少,考的话也是把61号令融入进来看,只剩案例的同学几乎是不看这本教材的。
内容确实有变化,但没那么夸张。
从封面到目录,到具体内容都有调整,但整体变化并不是很大。万变不离其宗,规范没有大的修订,教材不可能也不允许有大的变化,只是内容表述上做了调整,原意未变。因为教材的编写依据是现行的规范法规,但今年涉及的新修订规范并不多,且均不是重要章节。实质性的内容修订,相对于17年的《喷规》、18年《建规》和《烟规》、19年的《警施规》对教材的影响来说,要少一些。
一消、二消的学习内容并没有区别。
这虽在期待之外,但也是情理之中。在内容编排上不可能做到标注哪些考点是一消的,哪些是二消的,绝不可能,不然这就不是官方教材了。一消二消的考点本身就同源,所以备考二消的同学,你学习的内容量仅仅少了《实务》的内容,学习的深度不必花那么多心思而已。可惜的是《综合》教材依然有很多处“具体措施/设置要求详见《技术实务》XX篇XX章相关内容”。
此外,同学们千万不用自己吓自己。不管宣传上是40%改动还是50%改动,按正常的计划学习就行,这两年难度比2019年之前降低了很多,一定要抓住机会。
以下是一二级消防工程师教材变化详情
⇩⇩⇩⇩
本书共计变动(95)处,页码由 922 页调整到 825 页。
第一篇:消防基础知识(改动 7 处,页码由 76 页调整到 46 页)
第二篇:建筑防火(改 23 处,页码由 226 页调整到 221 页)
第三篇:建筑消防设施(改动 38 处,页码由 324 页调整到 336 页)
第四篇:其他建筑、场所防火(改动 20 处,页码由 198 页调整到 165 页)
第五篇:消防安全评估(改动 7 处,页码由 96 页调整到 52 页)
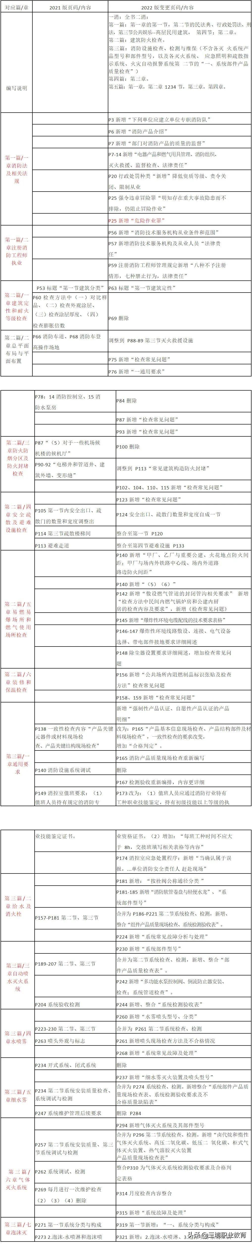
详细变动如下
全书共计变动(149)处,页码由650页调整到790页,增加了140页。
第一篇:消防法及相关法律法规与消防职业道德(改动18处,页码由52页调整到62页)
第二篇:建筑防火检查(改动35处,页码由84页调整到100页)
第三篇:消防设施安装、检测与维护管理(改动77处,页码由324页调整到399页)
第四篇:消防安全评估方法与技术(改动10处,页码由71页调整到89页)
第五篇:消防安全管理(改动9处,页码由98页调整到121页)
详细变动如下
本书共计变动(9)处,页码由380页调整到336页。
篇幅变化:新教材58 个案例;旧教材62 个案例。
(1)第二篇消防设施,减少了4个案例。
(2)第五篇火灾案例,更换了5个案例。
详细变动如下
手持证书,人生才会有更多的选择!
2022年消防工程师考试的伙伴们
新教材已出,
赶快加入我们一起学习,
双师教学带你高效备考更快哦~
版权声明:我们致力于保护作者版权,注重分享,被刊用文章【消防安全案例分析教材(一文看懂)】因无法核实真实出处,未能及时与作者取得联系,或有版权异议的,请联系管理员,我们会立即处理! 部分文章是来自自研大数据AI进行生成,内容摘自(百度百科,百度知道,头条百科,中国民法典,刑法,牛津词典,新华词典,汉语词典,国家院校,科普平台)等数据,内容仅供学习参考,不准确地方联系删除处理!;
工作时间:8:00-18:00
客服电话
电子邮件
beimuxi@protonmail.com
扫码二维码
获取最新动态
