公司的会计李姐,我们对她的形容词就是“奇才”。因为她无论工作多忙,她总会抽出来一段时间总结她学过或者最近复习过的会计知识,最近总结的有会计科目使用说明、各行业会计分录、财务软件操作、网上申报纳税等等,所以有的时候我遇到问题就喜欢去问李姐。
这不最近要带一个新人,她会计科目都不是很能分的清,我就找李姐求来了一份会计科目使用说明书,让她先学,顺便我也看下,虽然我也会用它,但是也不能被人问我,我不能清晰地表达出来。
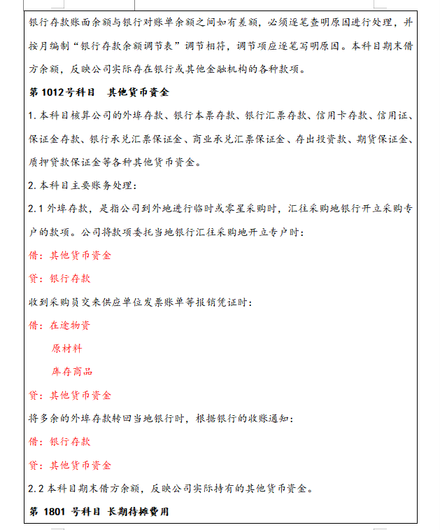
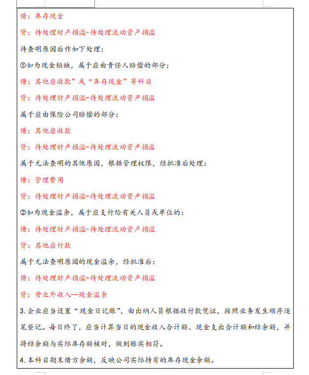
会计科目使用说明,共32页
版权声明:我们致力于保护作者版权,注重分享,被刊用文章【会计科目使用说明(奇才)】因无法核实真实出处,未能及时与作者取得联系,或有版权异议的,请联系管理员,我们会立即处理! 部分文章是来自自研大数据AI进行生成,内容摘自(百度百科,百度知道,头条百科,中国民法典,刑法,牛津词典,新华词典,汉语词典,国家院校,科普平台)等数据,内容仅供学习参考,不准确地方联系删除处理!;
工作时间:8:00-18:00
客服电话
电子邮件
beimuxi@protonmail.com
扫码二维码
获取最新动态
