2021年中级考试已经结束了,但是少数延考地区的考生仍处在焦灼阶段,看过三天的中级考情之后,彻底慌了。
小编想说的是别慌!
根据今年考试的情况来看,考过的人还是比较多的,很多都以高分的成绩一次通关,所以大家要放平心态,接下来的时间就结合着书上的知识点多刷题,刷题能够快速地检验我们的学习情况,更好的查缺补漏,不要一味地看书,这样不但浪费时间,也没有更好的学习效果!
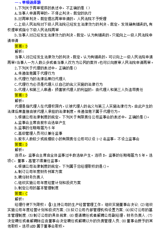
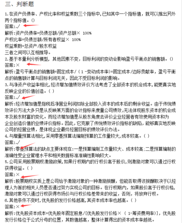
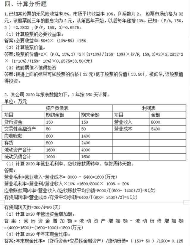
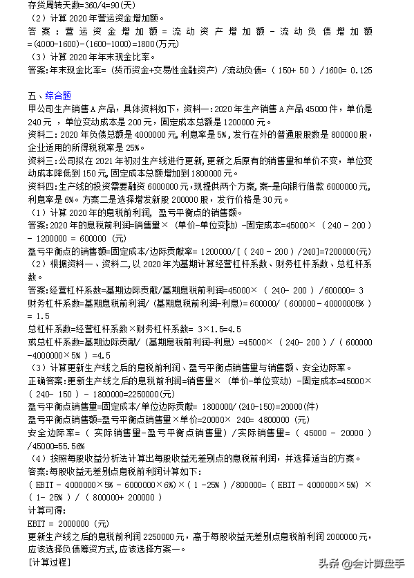
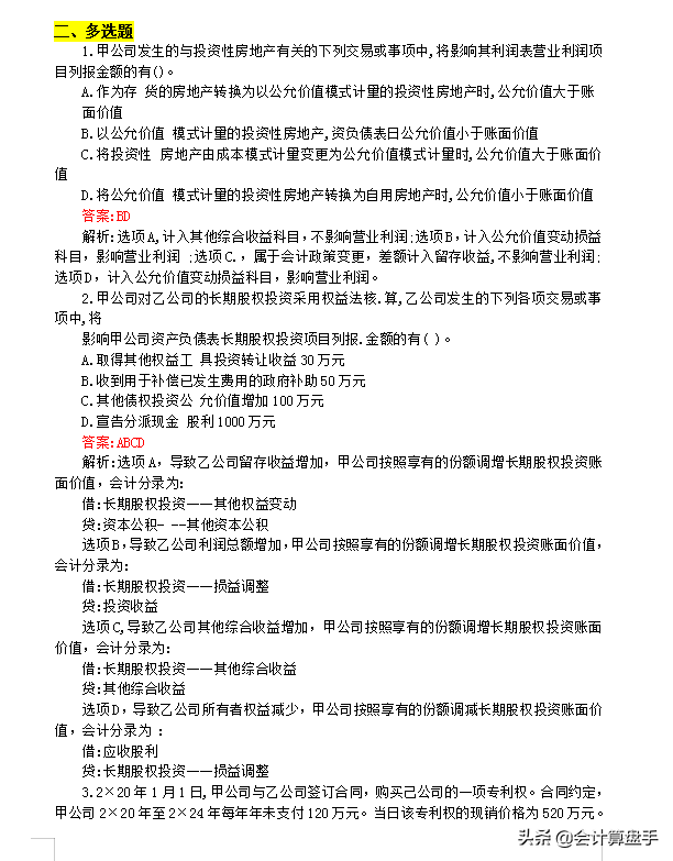
今天给大家准备了2021中级会计职称考试三科真题及答案解析(回忆版),提前的了解一下今年中级的出题点,虽然不是一个批次考的,但是核心考点都是大差不差的,相信大家都能一次通关!
篇幅限制,就不一一展示了,完整资料已整理好,有需要的赶紧来领取吧!希望延期考试的考生,都能取得优异的成绩!!
版权声明:我们致力于保护作者版权,注重分享,被刊用文章【会计中级真题(延期考生福利)】因无法核实真实出处,未能及时与作者取得联系,或有版权异议的,请联系管理员,我们会立即处理! 部分文章是来自自研大数据AI进行生成,内容摘自(百度百科,百度知道,头条百科,中国民法典,刑法,牛津词典,新华词典,汉语词典,国家院校,科普平台)等数据,内容仅供学习参考,不准确地方联系删除处理!;
工作时间:8:00-18:00
客服电话
电子邮件
beimuxi@protonmail.com
扫码二维码
获取最新动态
