会计中级全套学习资料无偿分享给大家,抓紧学#会计# #会计干货知识# #会计报表# #财务# #做账#
(文末送上免费完整版领取方式)
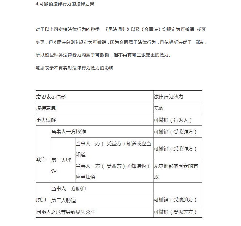
中级会计实务
财务工作中,你是否遇到焦头烂额不知如何解决的问题呢?
(此处已添加小程序,请到今日头条客户端查看)经济法高频考点
财务管理
中级会计实务必背分录汇总
好了,由于篇幅原因,就和大家分享到这里,资料已打包好,需要会计中级全套学习资料的小伙伴,看文末。
1、下方评论区:领取,并转发收藏;
2、然后点击小编头像,找到私信功能、私我回复:【学习】,即可免费领取
版权声明:我们致力于保护作者版权,注重分享,被刊用文章【中级会计网课(会计中级全套学习资料无偿分享给大家)】因无法核实真实出处,未能及时与作者取得联系,或有版权异议的,请联系管理员,我们会立即处理! 部分文章是来自自研大数据AI进行生成,内容摘自(百度百科,百度知道,头条百科,中国民法典,刑法,牛津词典,新华词典,汉语词典,国家院校,科普平台)等数据,内容仅供学习参考,不准确地方联系删除处理!;
工作时间:8:00-18:00
客服电话
电子邮件
beimuxi@protonmail.com
扫码二维码
获取最新动态
