小编知道,这段时间大家都在紧张的准备考研复试,考的好的同学争取一战到底,考的不是很理想的同学,就要做两手准备了,复试和调剂。
目前部分院校已经公布了考研成绩查询时间。
2019年考研成绩查询时间定了!
初试成绩公布后,各大院校会陆续开展复试工作,小编为大家汇总了部分院校的复试时间,快来看看有没有你的意向院校吧!
黑龙江大学2019年会计硕士(MPAcc)招生复试预计在2019年3月下旬进行。
复试内容:
考生可根据公布的内容进行复习备考,具体复试内容及形式,以院校2019年3月正式发布的复试工作方案为准。
专业素养测试(含笔试、面试)
外国语听力和口语
思想政治理论(形式为笔试,内容请参考国家统考政治理论考试大纲)。
专业素养测试内容:
财务会计、财务管理、成本与管理会计。
参考书目:
基础会计,陈国辉、迟旭升主编,东北财经大学出版社,第6版,2018
财务会计,戴德明、林钢、赵西卜主编,中国人民大学出版社,第11版,2018
公司理财,常树春、龙云飞主编,北京大学出版社、黑龙江大学出版社,第2版,2016
成本会计,于富生、黎来芳、张敏主编,中国人民大学出版社,第8版,2018
管理会计,张德红主编,经济科学出版社,2017
2019年人大商学院EMBA复试时间为2019年3月上中旬(具体时间另行通知),所有复试考生必须参加复试政治笔试、英语听力笔试及英语口语测试。
1、考试时间
政治笔试和英语听力笔试为闭卷考试,考试时间2小时。考试时先进行英语听力测试然后接着进行政治考试,无中场休息。英语听力考试时间40分钟,政治考试时间80分钟。
英语口语测试为个人面试,面试时间1-2分钟。
2、考试范围
政治:
《2018年政府工作报告》
题型包含填空题、简答题、论述题。
英语听力:
2015年至2018年大学英语六级听力真题,题型为选择题。
英语口语:
每位考生准备1-2分钟的个人英文自述,自述内容为个人介绍及发展规划。考官根据自述表现给予成绩。
3、考试成绩
政治笔试满分50分,30分及格。英语听力笔试满分25分,口语测试满分25分,听力笔试和口语测试合计30分及格。
以上成绩计入复试总分。任一门成绩不及格者将不予录取。
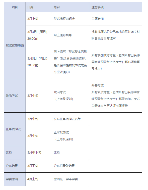
2019年MBA复试具体安排如下:
不同考生类型所需参加的复试环节说明如下:
备注:①国家线将会在3月中下旬公布,在分数线未正式公布前,所有参加MBA联考的考生均可申请复试资格。
②不符合以下任一条件者不予以录取:联考成绩达国家线、政治笔试合格、体检合格、政审合格、学历认证通过。
③在录取结果公布后,学校将对拟录取考生所提交的资料进行背景调查,考生所提交的所有资料中若有虚假或不真实,一经发现即取消录取资格。
④详细招生政策敬请点击阅读 。
2019年北京工商大学MBA预复试基本分数线考生初试成绩满足以下条件,即可进入预复试:总分不低于165分,其中英语不低于42分。
预复试安排
预复试时间:2019年3月9日周六上午8:00。(注:其它场次复试时间随时通知)
预复试安排:综合素质(面试),政治理论(闭卷笔试)
预复试基本内容:综合素质(面试)主要考查考生的综合素质、管理潜力、英语水平,了解教育背景及职业背景等;政治理论考试范围:社会热点问题;国内、国际政治经济形势。
复试成绩及拟录取
1、复试成绩=综合素质考查(100分)+英语口语(50分)+政治(50分);
2、总成绩=(初试成绩/3)70%+(复试成绩/2)30%;
我校将根据2019年国家分数线最后划定的录取分数线,及申请顺序择优进行调剂录取工作,经审核后,凡符合条件并被录取者,我校将及时通知考生。
3、被录取的学生可将户口、档案转入我校;
4、学制两年(全日制班和非全日制班)。
各院校复试通知
↓↓↓
版权声明:我们致力于保护作者版权,注重分享,被刊用文章【基础会计第四版陈国辉答案(定了)】因无法核实真实出处,未能及时与作者取得联系,或有版权异议的,请联系管理员,我们会立即处理! 部分文章是来自自研大数据AI进行生成,内容摘自(百度百科,百度知道,头条百科,中国民法典,刑法,牛津词典,新华词典,汉语词典,国家院校,科普平台)等数据,内容仅供学习参考,不准确地方联系删除处理!;
工作时间:8:00-18:00
客服电话
电子邮件
beimuxi@protonmail.com
扫码二维码
获取最新动态
