剩下最后20天了!还是看到很多备考生对初级会计实务这个科目有点不自信,说分录不会,记不住!现在好了,时间紧张,大家不用死记硬背了,现在把2022年初级会计实务考点知识汇总成了填空题!大家只被画横线的部分,注意啦,画横线的都是考试要选择的正确答案!其他的不用每句话都一字不差地背诵了!考前一周,把这25页填空题背完,零基础,初级会计实务70+不成问题的!
第一章概述核心考点填空
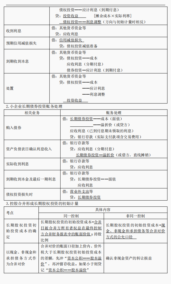
第二章会计基础核心考点知识填空
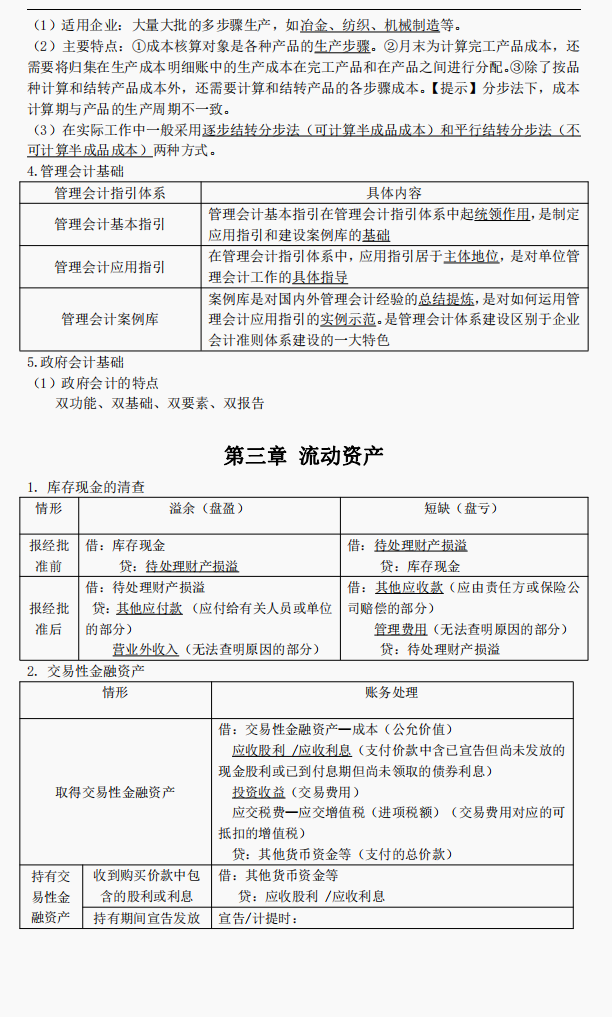
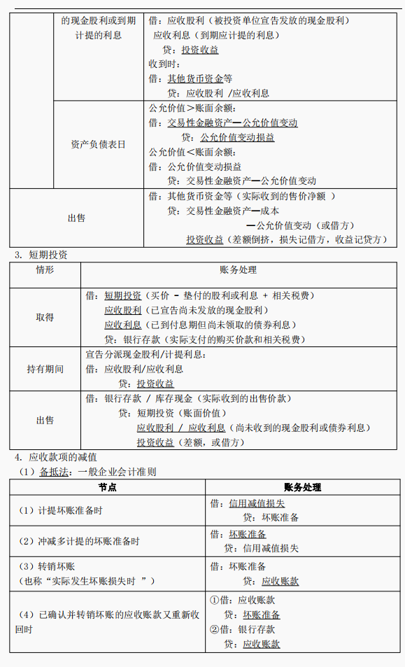
第三章流动资产核心考点填空
第四章非流动资产核心考点知识填空
第五章负债核心考点知识填空
……
……受到篇幅限制,今天的内容就先到这里了。初级会计实务这些核心考点汇总成填空题,大家只背填空部分,效率高!再加上后期的易混易错知识点,和判断题专项练习,还怕初级会计实务不合格!所以大家不要焦虑,最后的20天,时间安排好!哪个题型不熟的,专做哪种题型就可以了。
版权声明:我们致力于保护作者版权,注重分享,被刊用文章【初级实务会计(不用死记硬背了)】因无法核实真实出处,未能及时与作者取得联系,或有版权异议的,请联系管理员,我们会立即处理! 部分文章是来自自研大数据AI进行生成,内容摘自(百度百科,百度知道,头条百科,中国民法典,刑法,牛津词典,新华词典,汉语词典,国家院校,科普平台)等数据,内容仅供学习参考,不准确地方联系删除处理!;
工作时间:8:00-18:00
客服电话
电子邮件
beimuxi@protonmail.com
扫码二维码
获取最新动态
