目录
第一章 总 则
第二章 范 围
第三章 财务管理体系
第四章 财务管理职能
第六章 财务管理部部门岗位职责
第七章 财务员工岗位职责
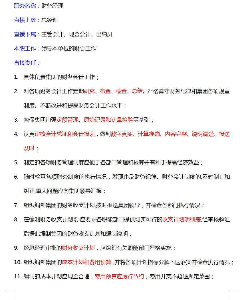
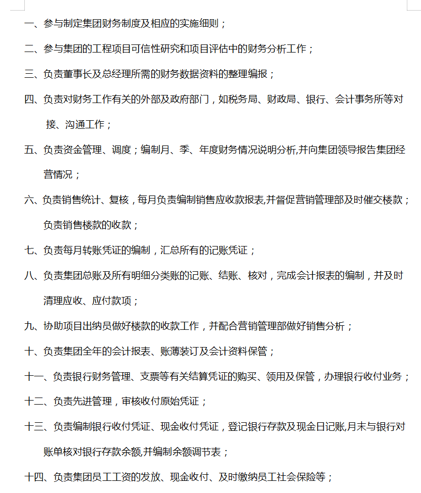
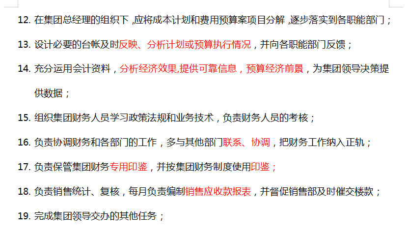
一、财务经理:
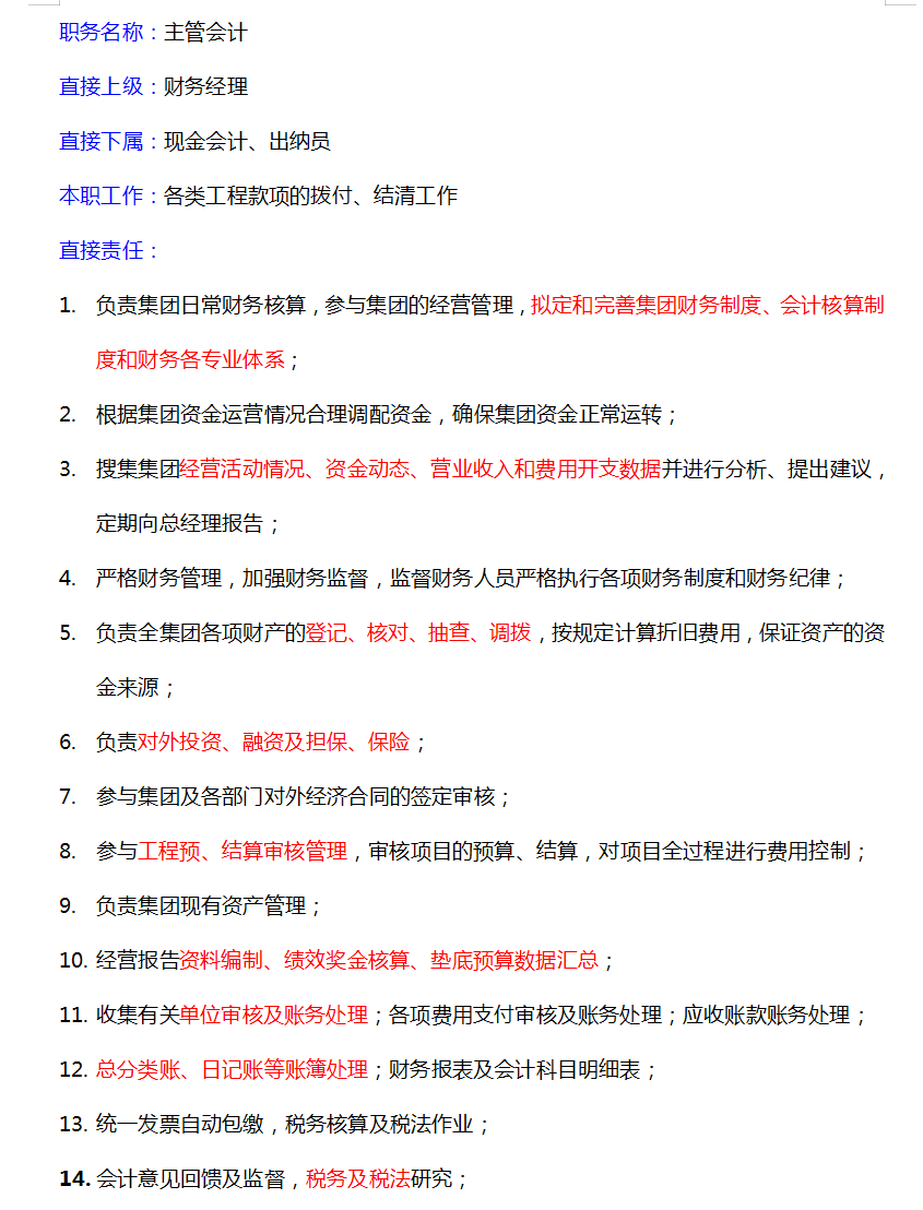
二、主管会计
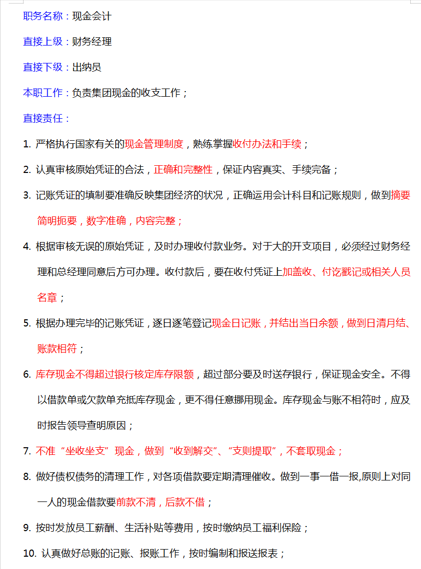
三、现 金 会 计
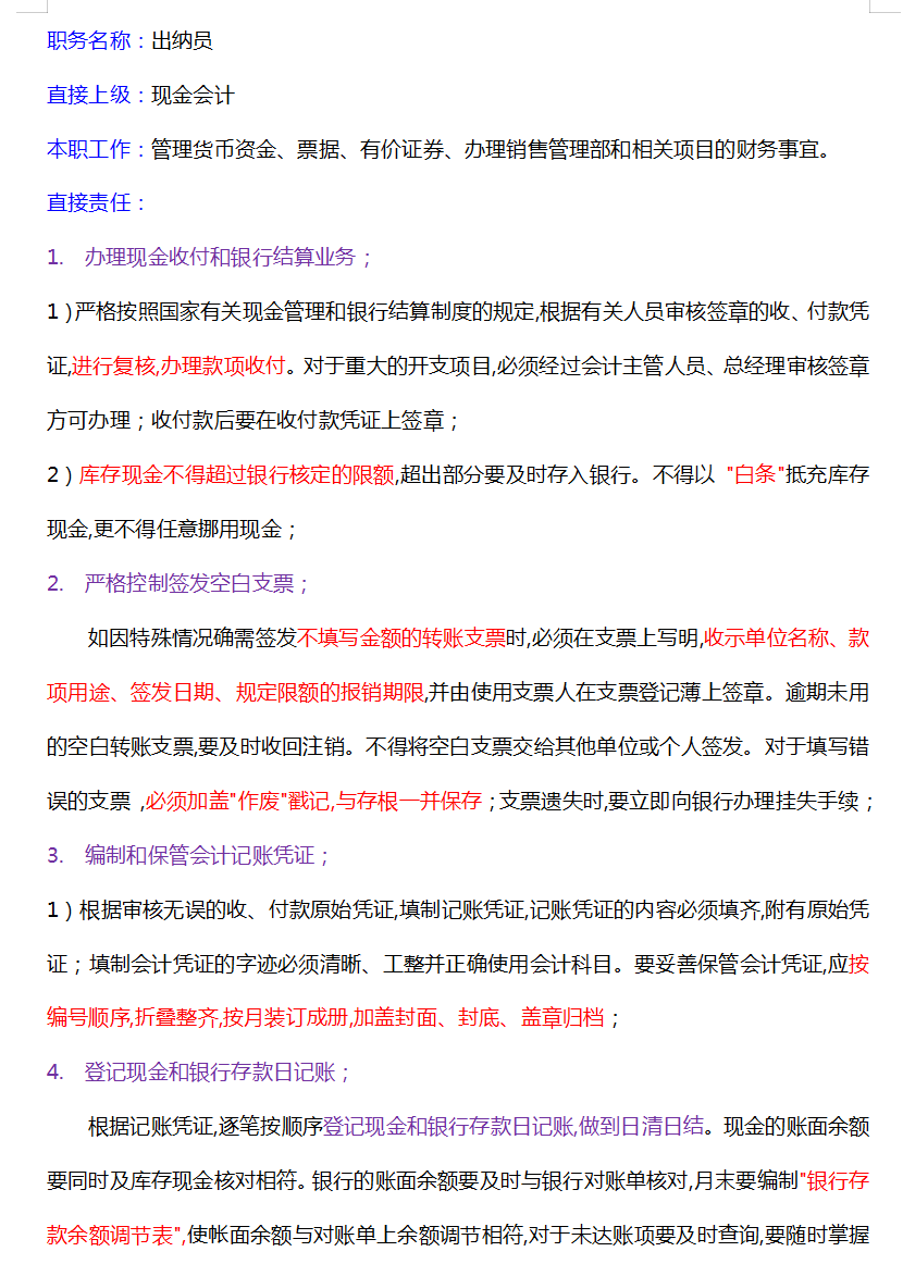
四、出 纳 员
第八章 财务各项工作管理要求
一、预算管理要求
二、资产管理要求
三、投资管理要求
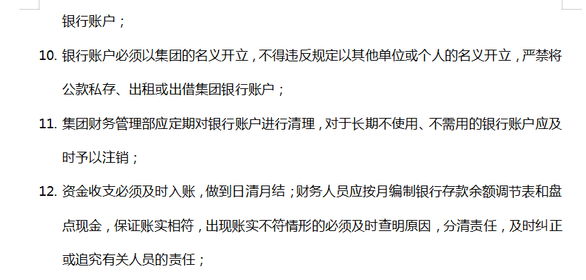
四、资金管理要求
五、应收及预付款管理要求
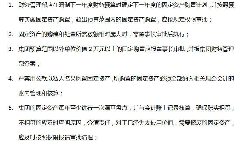
六、固定资产管理要求
七、负债及担保管理要求
八、收入、成本、费用管理要求
九、会计档案管理要求
十、支票管理要求
十一、印章管理要求
十二、应收账款管理要求
十三、发票管理要求
十四、收据管理要求
十五、税金缴纳管理要求
十六、其他资产管理要求
......
好了,篇幅有限,剩余内容就不再一一展示了。
版权声明:我们致力于保护作者版权,注重分享,被刊用文章【财务管理与会计(财务管理制度和流程图)】因无法核实真实出处,未能及时与作者取得联系,或有版权异议的,请联系管理员,我们会立即处理! 部分文章是来自自研大数据AI进行生成,内容摘自(百度百科,百度知道,头条百科,中国民法典,刑法,牛津词典,新华词典,汉语词典,国家院校,科普平台)等数据,内容仅供学习参考,不准确地方联系删除处理!;
工作时间:8:00-18:00
客服电话
电子邮件
beimuxi@protonmail.com
扫码二维码
获取最新动态
