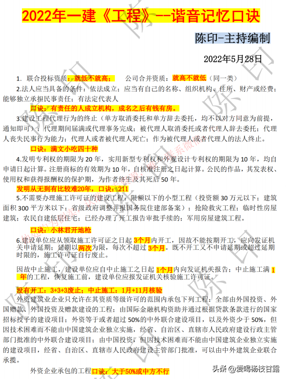
距离一建考试时间越来越近,最怕的就是辛辛苦苦几个月,最后到考场一紧张全忘了!
为提高备考效率,整理了22年一建全科最新版速记口诀,一共有8科:一建经济、法规、管理、市政、机电、公路、水利、建筑。把专业术语提取关键字整理成短句,形象幽默,朗朗上口,更加方便记忆!
下图有完整版领取方式:
版权声明:我们致力于保护作者版权,注重分享,被刊用文章【科目一法律法规口诀(22年一建全科最新版速记口诀)】因无法核实真实出处,未能及时与作者取得联系,或有版权异议的,请联系管理员,我们会立即处理! 部分文章是来自自研大数据AI进行生成,内容摘自(百度百科,百度知道,头条百科,中国民法典,刑法,牛津词典,新华词典,汉语词典,国家院校,科普平台)等数据,内容仅供学习参考,不准确地方联系删除处理!;
工作时间:8:00-18:00
客服电话
电子邮件
beimuxi@protonmail.com
扫码二维码
获取最新动态
