1.2019年法考大纲变化中,最重要的考点集中在《建设工程合同解释二》中。
2.关于《民法总则》生效后时效适用的规定,虽然可考性不强,但也应引起注意。
3.大纲虽然列举考点中没有提到新修订的《土地承包法》变化之内容,但是,官方教材中,阐述承包经营权时,提到了新法中新创立的经营权,故也提醒各位注意。
4.对于所有新增内容,均编制了对应练习题,大家熟悉内容后,可通过题目进行强化记忆。
例题1:关于建设工程合同效力问题,下列说法正确的是:[1]
A.甲通过招投标程序,获得乙大学一栋教学楼的承包权,甲乙签订中标合同后,乙大学为降低成本,要求甲以比中标合同价低15%的价格进行实际施工,甲同意。后甲乙有签订了一份合同。若甲乙发生纠纷,应以中标的合同作为结算工程款的依据,后来签订的合同,无效。
B.发包人未取得工程规划许可的,施工合同无效,但起诉前可以获得,依然有效。
C.发包人能够办理规划许可证而未办理,此时,发包人不得以未办理许可证为由主张施工合同无效。
D.没有资质但借用他人资质承包工程的,合同无效,出现工程质量问题的,资质的出借人和借用人承担连带责任。
【解析】
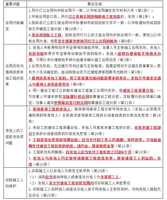
《建设工程合同解释二》第1条第1款规定:“招标人和中标人另行签订的建设工程施工合同约定的工程范围、建设工期、工程质量、工程价款等实质性内容,与中标合同不一致,一方当事人请求按照中标合同确定权利义务的,人民法院应予支持。”据此,另行签订的合同与实际中标合同不一致的,以实际中标合同为准。第2款规定:“招标人和中标人在中标合同之外就明显高于市场价格购买承建房产、无偿建设住房配套设施、让利、向建设单位捐赠财物等另行签订合同,变相降低工程价款,一方当事人以该合同背离中标合同实质性内容为由请求确认无效的,人民法院应予支持。”据此,中标后,另行订立合同,变相降低价款的,合同无效,若明确降低价款,合同当然也是无效,故A正确。《建设工程合同解释二》第2条规定:“当事人以发包人未取得建设工程规划许可证等规划审批手续为由,请求确认建设工程施工合同无效的,人民法院应予支持,但发包人在起诉前取得建设工程规划许可证等规划审批手续的除外。发包人能够办理审批手续而未办理,并以未办理审批手续为由请求确认建设工程施工合同无效的,人民法院不予支持。”据此,BC正确。《合同法》第272条第3款规定:“禁止承包人将工程分包给不具备相应资质条件的单位。禁止分包单位将其承包的工程再分包。建设工程主体结构的施工必须由承包人自行完成。”据此,《建设工程合同解释》第1条规定:“建设工程施工合同具有下列情形之一的,应当根据合同法第五十二条第(五)项的规定,认定无效:(一)承包人未取得建筑施工企业资质或者超越资质等级的;(二)没有资质的实际施工人借用有资质的建筑施工企业名义的;(三)建设工程必须进行招标而未招标或者中标无效的。”据此,若将工程承包给不具有相应资质的单位,合同无效。同时,《建设工程合同解释二》第4条规定:“缺乏资质的单位或者个人借用有资质的建筑施工企业名义签订建设工程施工合同,发包人请求出借方与借用方对建设工程质量不合格等因出借资质造成的损失承担连带赔偿责任的,人民法院应予支持。”据此,D正确。
例题2:关于建设工程合同中,承包人的权利,下列说法正确的是:[2]
A.同一建设工程订立的数份建设工程合同均无效,若建设工程质量合格,承包人可以请求按照实际履行的合同结算工程款,若实际履行的合同难以确定,可以请求以最后订立的合同作为结算价款的根据。
B.甲公司将一栋五层的楼房租给乙公司用来经营酒店,乙与丙签订了工程承包合同,由丙对于楼房按照四星级酒店标准进行装修。后丙如约完成了装修装潢工作,但是乙没有支付工程款,此时,丙可以将装修装饰的酒店拍卖或折价,以获得的价款优先受偿。
C.即使工程尚未竣工,对于部分工程进行承包的承包人,对于自己完成的部分也可以主张折价或者拍卖的价款优先受偿
D.工程竣工后,若发包人逾期支付工程款的,承包人可以主张将工程拍卖或变价,以获得的价款对于已经支付的材料款、工人报酬、逾期利息、违约金、损害赔偿金等主张优先受偿,主张首先受偿的权利期间是,自应付工程款之日起6个月。
【解析】
《建设工程合同解释二》第11条规定:“当事人就同一建设工程订立的数份建设工程施工合同均无效,但建设工程质量合格,一方当事人请求参照实际履行的合同结算建设工程价款的,人民法院应予支持。实际履行的合同难以确定,当事人请求参照最后签订的合同结算建设工程价款的,人民法院应予支持。”据此,A正确。《建设工程合同解释二》第18条规定:“装饰装修工程的承包人,请求装饰装修工程价款就该装饰装修工程折价或者拍卖的价款优先受偿的,人民法院应予支持,但装饰装修工程的发包人不是该建筑物的所有权人的除外。”据此,装修装饰工程的承包人只能就发包人是建筑物所有权人的情形,方可以装饰装修工程拍卖的价款来优先受偿,题中,发包人为承租人,此时,承包人不能就工程拍卖或折价的价款优先受偿,故B错误。《建设工程合同解释二》第20条规定:“未竣工的建设工程质量合格,承包人请求其承建工程的价款就其承建工程部分折价或者拍卖的价款优先受偿的,人民法院应予支持。”据此,C正确。《建设工程合同解释二》第21条规定:“承包人建设工程价款优先受偿的范围依照国务院有关行政主管部门关于建设工程价款范围的规定确定。承包人就逾期支付建设工程价款的利息、违约金、损害赔偿金等主张优先受偿的,人民法院不予支持。”《最高人民法院关于建设工程价款优先受偿权问题的批复》中规定:“建筑工程价款包括承包人为建设工程应当支付的工作人员报酬、材料款等实际支出的费用,不包括承包人因发包人违约所造成的损失。”第22条规定:“承包人行使建设工程价款优先受偿权的期限为六个月,自发包人应当给付建设工程价款之日起算。”据此,D错误。
例题3:关于建设工程合同中有关主体的保护,下列说法正确的是:[3]
A.建设工程承包人的工程款优先权具有法定性,若承包人与发包人约定放弃或限制优先权的,不得损害建筑工人的利益,否则,无效。
B.若工程质量不合格,发包人可以转包人、分包人和实际施工人为共同被告起诉。
C.实际施工人若完成工程后,不能得到工程款,则可以发包人为被告主张权利,此时,法院可以追加转包人或违法分包人为第三人,发包人仅在欠付工程款的范围内对实际施工人负责。
D.实际施工人完成工程后,若转包人或分包人没有向其支付工程款,且转包人或分包人怠于向发包人主张到期债权的,实际施工人可直接起诉发包人。
【解析】
根据《建设工程合同解释二》第23条规定:“发包人与承包人约定放弃或者限制建设工程价款优先受偿权,损害建筑工人利益,发包人根据该约定主张承包人不享有建设工程价款优先受偿权的,人民法院不予支持。”据此,A正确。《建设工程合同解释》第25条规定:“因建设工程质量发生争议的,发包人可以以总承包人、分包人和实际施工人为共同被告提起诉讼。”据此,B正确。《建设工程合同解释二》第24条规定:“实际施工人以发包人为被告主张权利的,人民法院应当追加转包人或者违法分包人为本案第三人,在查明发包人欠付转包人或者违法分包人建设工程价款的数额后,判决发包人在欠付建设工程价款范围内对实际施工人承担责任。”据此,为查明事实,实际施工人起诉发包人的,应当追加转包人或违法分包人为第三人,不是可以追加,故C错误。《建设工程合同解释二》第25条规定:“实际施工人根据合同法第七十三条规定,以转包人或者违法分包人怠于向发包人行使到期债权,对其造成损害为由,提起代位权诉讼的,人民法院应予支持。”据此,当转包人或违法分包人怠于向发包人主张到期债权的,实际施工人可以向发包人提起代为诉讼,直接起诉发包人,故D正确。
1.承包方可以自主决定依法采取出租(转包)、入股或者其他方式向他人流转土地经营权,并向发包方备案
2.土地经营权人有权在合同约定的期限内占有农村土地,自主开展农业生产经营并取得收益。
3.经营权流转,不得超过剩余期限且集体组织成员同等条件下有优先权
4.流转合同形式要求
(1)土地经营权流转,当事人双方应当签订书面流转合同。不超过一年的,可以不签订书面合同。
(2)土地经营权流转期限为五年以上的,当事人可以向登记机构申请土地经营权登记,未经登记,不得对抗善意第三人
5.经承包方书面同意,并向本集体经济组织备案,受让方可以再流转土地经营权
6.经营权设定担保
(1)承包方可以用承包地的土地经营权向金融机构融资担保,并向发包方备案。受让方通过流转取得的土地经营权,经承包方书面同意并向发包方备案,可以向金融机构融资担保。
(2)担保物权自融资担保合同生效时设立,未经登记,不得对抗善意第三人
例题1:下列关于土地经营权流转问题说法正确的是:[4]
A.承包人可自主决定将经营权进行流转,不需要经过发包方同意
B.承包人可以将经营权转让给集体成员以外的人,但集体组织成员同等条件下有优先受让权
C.土地经营权流转,均应当签订书面合同,且不登记不能对抗善意第三人
D.经营权的受让方,可以再次转让经营权,但是要经过发包人书面同意
【解析】
根据《土地承包法》第36条规定:“承包方可以自主决定依法采取出租(转包)、入股或者其他方式向他人流转土地经营权,并向发包方备案。”据此,A正确。根据《土地承包法》第38条规定:“土地经营权流转应当遵循以下原则:(一)依法、自愿、有偿,任何组织和个人不得强迫或者阻碍土地经营权流转;(二)不得改变土地所有权的性质和土地的农业用途,不得破坏农业综合生产能力和农业生态环境;(三)流转期限不得超过承包期的剩余期限;(四)受让方须有农业经营能力或者资质;(五)在同等条件下,本集体经济组织成员享有优先权。”据此,承包人可以向集体成员以外的人转让经营权,但是,同等条件下,集体组织成员有优先受让权,故B正确。《土地承包法》第40条第1款规定:“土地经营权流转,当事人双方应当签订书面流转合同。”第3款规定:“承包方将土地交由他人代耕不超过一年的,可以不签订书面合同。”据此,经营权流转,并非均需要签订书面合同。关于登记对抗,《土地承包法》第41条规定:“土地经营权流转期限为五年以上的,当事人可以向登记机构申请土地经营权登记。未经登记,不得对抗善意第三人。”据此,流转5年的以上的,才考虑是否登记的问题,不登记不得对抗善意第三人。据此,C错误。《土地承包法》第46条规定:“经承包方书面同意,并向本集体经济组织备案,受让方可以再流转土地经营权。”据此,受让方再次转让经营权的,不需要经过发包方同意,而是应经过承包人书面同意即可,只需向发包方备案,故D错误。
例题2:甲从赵楼村承包了耕地20亩,两年后,由于外出打工,将土地经营权转让给了邻村的乙。若甲乙想要用土地承包经营权为融资借款提供担保,下列说法正确的是:[5]
A.甲不能用土地承包经营权设定抵押
B.乙可以用经营权为其债权人设定担保物权,但需要经过甲的书面同意并向村集体备案
C.甲可以用土地经营权为其债权人设定担保,但要经过发包人村集体的同意
D.无论甲还是乙,当用土地经营权为其债权人设定物权时,应当办理登记,不办理登记,担保物权不能设立,但不影响担保合同的效力
【解析】
根据《物权法》第180条和第184条的规定,作为集体土地使用权的土地承包经营权,除招标、拍卖、公开协商等方式取得的荒地等土地承包经营权之外,一般耕地的承包经营权不得抵押。本题中,甲承包的是一般耕地,故土地承包经营权不得抵押,A正确。《土地承包法》第47条第1款规定:“承包方可以用承包地的土地经营权向金融机构融资担保,并向发包方备案。受让方通过流转取得的土地经营权,经承包方书面同意并向发包方备案,可以向金融机构融资担保。”据此,承包人用经营权设定担保物权,不需要经过发包人的同意,但是应当向发包方备案。经营权的受让人若要用经营权设定担保物权,需要经过承包人的书面同意并向发包方备案,故B正确,C错误。《土地承包法》第47条第2款与第3款规定:“担保物权自融资担保合同生效时设立。当事人可以向登记机构申请登记;未经登记,不得对抗善意第三人。实现担保物权时,担保物权人有权就土地经营权优先受偿。”据此,土地经营权设定担保物权,并非强制登记生效,而是登记对抗,担保物权自担保合同成立时生效,故D错误。
(一)主要内容
第一条民法总则施行后诉讼时效期间开始计算的,应当适用民法总则第一百八十八条关于三年诉讼时效期间的规定。当事人主张适用民法通则关于二年或者一年诉讼时效期间规定的,人民法院不予支持。
第二条民法总则施行之日,诉讼时效期间尚未满民法通则规定的二年或者一年,当事人主张适用民法总则关于三年诉讼时效期间规定的,人民法院应予支持。
第三条民法总则施行前,民法通则规定的二年或者一年诉讼时效期间已经届满,当事人主张适用民法总则关于三年诉讼时效期间规定的,人民法院不予支持。
第四条民法总则施行之日,中止时效的原因尚未消除的,应当适用民法总则关于诉讼时效中止的规定。
第五条本解释自2018年7月23日起施行。
(二)应用举例
例题:关于诉讼时效的适用,下列说法正确的是:[6]
A. 2014年10月2日,甲向乙借款1万元,约定借款期限3年,到期时间为2017年10月2日,债权人乙请求甲还款的时效至2020年10月2日届满。
B.2016年9月28日,甲将乙打伤,乙起诉甲获得赔偿请求权的时效至2017年9月28日届满,乙不得主张使用《民法总则》关于3年的时效规定。
C. 甲乙合同之债清偿期为2015年10月2日,则债权人可主张适用3年的时效。
D. 甲欠乙10万元,2015年10月5日到期,2017年9月20日,乙遭遇车祸成了植物人,直到2017年10月20日才确定监护人,当监护人确定后,时效顺延1个月届满。
【解析】
《关于适用民法总则时效规定的解释》第1条规定:“民法总则施行后诉讼时效期间开始计算的,应当适用民法总则第一百八十八条关于三年诉讼时效期间的规定。当事人主张适用民法通则关于二年或者一年诉讼时效期间规定的,人民法院不予支持。”A项属于定有清偿期的合同之债,时效从清偿期届满之日即2017年10月2日开始计算,发生在《民法总则》生效之后,故适用《民法总则》关于时效3年的规定,时效届满日期为2020年10月2日。因此,A正确。《民法通则》规定,人身受到伤害的,诉讼时效为1年,B项中属于人身受到伤害的情形,在2017年《民法总则》生效之前,1年的时效已经届满。《关于适用民法总则时效规定的解释》第3条规定:“民法总则施行前,民法通则规定的二年或者一年诉讼时效期间已经届满,当事人主张适用民法总则关于三年诉讼时效期间规定的,人民法院不予支持。”故不得主张适用3年时效的规定,B正确。《关于适用民法总则时效规定的解释》第2条规定:“民法总则施行之日,诉讼时效期间尚未满民法通则规定的二年或者一年,当事人主张适用民法总则关于三年诉讼时效期间规定的,人民法院应予支持。”据此,只要《民法总则》2017年10月1日生效时,原来《民法通则》规定的时效尚未届满的,均可主张适用3年的时效,C项中,合同之债清偿期为2015年10月2日,故按照《民法通则》两年的时效计算,时效届满之间为2017年10月2日,在《民法总则》生效之后,故债权人可主张适用3年的时效,C正确。关于时效中止后的继续计算,《民法总则》第194条第2款规定:“自中止时效的原因消除之日起满六个月,诉讼时效期间届满。”据此,中止的事由消失后,均是再加上6个月后届满。《关于适用民法总则时效规定的解释》第4条规定:“民法总则施行之日,中止时效的原因尚未消除的,应当适用民法总则关于诉讼时效中止的规定。”D项中,债权人成为植物人导致时效中止,直到2017年10月20日中止事由才消失,故应适用《民法总则》关于时效中止的规定,在中止事由消失后,应是再加上6个月后届满,不是顺延1个月,故D错误。
[1]【答案】ABCD
[2]【答案】AC
[3]【答案】ABD
[4]【答案】AB
[5]【答案】AB
[6]【答案】ABC
来源:自通法道
版权声明:我们致力于保护作者版权,注重分享,被刊用文章【韩祥波民法怎么样(韩祥波)】因无法核实真实出处,未能及时与作者取得联系,或有版权异议的,请联系管理员,我们会立即处理! 部分文章是来自自研大数据AI进行生成,内容摘自(百度百科,百度知道,头条百科,中国民法典,刑法,牛津词典,新华词典,汉语词典,国家院校,科普平台)等数据,内容仅供学习参考,不准确地方联系删除处理!;
工作时间:8:00-18:00
客服电话
电子邮件
beimuxi@protonmail.com
扫码二维码
获取最新动态
