吴亦凡翻车之后,又牵扯出了林俊杰和潘玮柏。
林俊杰是新加坡国籍,1981年3月27日出生于新加坡,祖籍中国福建省厦门市同安区,华语流行乐男歌手、音乐人、潮牌主理人。
潘玮柏是美国国籍,1980年8月6日出生于美国西弗吉尼亚州,祖籍中国上海市普陀区,华语流行乐男歌手、影视演员、主持人,毕业于加州州立理工大学。
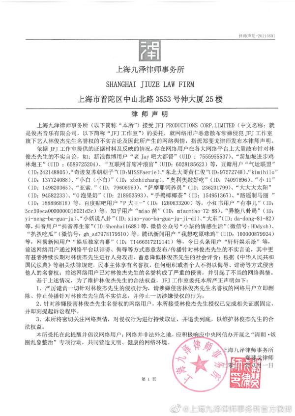
吴亦凡被刑拘之后,网络上有部分用户疑似暗示吴亦凡一事与林俊杰和潘玮柏有关,同时还有用户实名举报潘玮柏,并发布大量不当言论。为此林俊杰工作室和潘玮柏工作室都分别委托律师事务所发布了律师声明。
近日,不少网友问,律师声明与律师函有什么区别?是否有法律效力?
1、对象不同
律师声明一般针对不特定的对象发布。律师函的对象通常是特定的。
2、目的不同
律师声明的主要目的是公开澄清事实、消除不良影响,防止招摇撞骗,对潜在的侵权人或者正在侵权的侵权人提出警告,起到警示作用,还可以起到宣传教育作用。
大概意思是这样:
(1)最近有人说我干坏事了,我声明我没干。
(2)吃瓜群众别上当,我都声明了你还信后果自负。
(3)张三、李四、王五……我知道你们乱说,赶紧删了,否则等着我来锤你。
律师函写起来要比律师声明严格得多,其目的是通过律师表明权利人的主张,对侵权行为的性质、后果、法律责任等进行法律阐述,使责任人清楚其行为应当承担的法律后果。
大概意思是这样:
(1)张三,我有证据我知道你侵害我权利。
(2) 张三,你赶紧删除了,我既往不咎,我看你表现。
(3) 张三,如果你拒不悔改,你将依照某某法第xxx条,将受.....,咱们法院见。
3、需要查明的事实内容不同
对于律师声明来说,律师可根据委托人或者嘱托人的委托发出声明。 在发出之前需要查明如下事实:
(1)声明人主张的权利是否符合法定条件,名称、范围、内容等;
(2)声明人是否对主张的内容拥有合法的权利;
(3)查明侵犯声明人权利的行为(已经实施、正在实施、准备实施),主要包括哪些侵权行为;
(4)声明人提供的证据事实能否支持其声明意见等。
律师函相对于律师声明具有更加严格的规范要求。律师在发出律师函之前应当获得委托人的明确授权,且需要查明如下事实内容:
(1)委托人主张的权利是否符合法定条件,名称是否准确、范围是否明晰、内容是否固定;
(2)委托人是否对主张的内容拥有合法的权利;
(3)发函对象与委托人的关系;
(4)发函对象是否存在侵权或者违约行为以及具体事实;
(5)委托人提供的证据事实能否支持其提出的要求等;
(6)委托人提供的证据材料能否支持律师意见;
(7)发函对象可能承担的法律责任;
4、内容不同
对于律师声明来说,其大致内容都可分为:声明事项和声明意见。
对于律师函来说,它的内容要更加具体、规范,主要内容包括:
(1)委托人享有的权利内容;
(2)能证明义务人侵权或者违约事实,同时结合法律依据对事实性质的分析,指出其可能承担的法律责任;
(3)提出委托人的要求;
(4)在律师函附件中可以列明适用的法律条款,以帮助发函对象了解法律的规定和其可能承担的法律责任;
(5)在针对某些侵权或者违约行为时,也可以考虑附上签收证明和承诺书,让发函对象签收律师函,并给予合理期限签署承诺书。
5、发布方式不同
律师声明通常通过报纸、期刊、广播、电视、网络等媒体公开。
律师函通常通过信函邮寄或者电子邮件的方式送达。
答:律师不是行政、司法机关,其声明或函都不具备直接的法律效力。
律师声明与本人的声明本质上没有区别。唯一的区别是律师声明是依据法律做出来的,可信度更高。另外也有计划提起维权的可能性。
律师函同样不具有法律效力。但它有着顺延诉讼时效,履行其他法律告知义务等作用,比律师声明更权威一些
答:要承担责任。
根据《最高人民法院司法观点集成 第三版 民事卷②》,律师事务所或者律师接受委托人的委托发布律师声明,应当对委托人要求发布的声明内容是否真实、合法进行必要的审查、核实。
律师事务所或者律师未尽必要的审查义务,即按照委托人的要求发布署名律师声明,如果该律师声明违背事实,侵犯他人名誉权,律师事务所或者律师应对此承担连带侵权责任。
感谢您的关注!
版权声明:我们致力于保护作者版权,注重分享,被刊用文章【中国律师杂志(律师声明与律师函有啥区别)】因无法核实真实出处,未能及时与作者取得联系,或有版权异议的,请联系管理员,我们会立即处理! 部分文章是来自自研大数据AI进行生成,内容摘自(百度百科,百度知道,头条百科,中国民法典,刑法,牛津词典,新华词典,汉语词典,国家院校,科普平台)等数据,内容仅供学习参考,不准确地方联系删除处理!;
工作时间:8:00-18:00
客服电话
电子邮件
beimuxi@protonmail.com
扫码二维码
获取最新动态
