说实话,零工作经验的简历是不好写的。但不必非要执着于工作经验。就像你身处沙漠,却一直想在沙漠里种出热带雨林,能成功才是见了鬼。
简历中之所以需要写工作经历,无非是想用自己的工作经历告诉HR,我具备该岗位常用的工作技能,我组织能力强,我善于沟通交流……但这些技能和实力又不是非得工作经历才能证明。
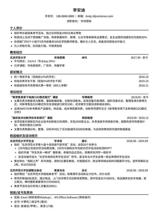
下面是一位零工作经历,但成功进入快消行业的同学的简历:
“扬长避短”是大学生在求职路上必须学会的一项软性技巧。
建议你先把简历的框架搭建出来,既然没有实习经历,那这一部分就应该暂时抛开了(别费脑子想了,想也没用)。但是项目经历还是可以琢磨一下的,其实你在大学期间做的一些专业课的presentation和社会实践都可以作为项目经历。那么另外两个重点就是“个人评价”和“获奖经历”。
可以把简历简单地分为以下几大板块:
个人评价教育经历获奖情况项目经历校园组织或活动经历技能/证书及其他1.“个人评价”一定要放在第一栏!别说废话直接量化!!
当你缺乏工作经历自我证明的时候,你的个人评价就会成为HR对你做出第一判断的直接证据。
这里有个误区,很多人觉得自我评价是一个很虚的东西,总逃不过自卖自夸的尴尬。写了就跟没写一样,内容总是松松垮垮不尴不尬。但其实,这个尴尬的误区完全是因为你自己不会写自我评价……好的自我评价对于零工作经验的简历来说其实是很加分的,它既可以降低HR筛选简历的成本,也能让HR快速看到你的亮点。
但如何正确填写个人评价的内容呢?
首先,你需要对自我和应聘岗位形成清晰的认识。得先搞清楚,招聘单位的HR希望你是一个怎样的人?你需要具备哪些职业技能?然后,再从自己的过往经历中去筛选分析自己的匹配性。一定要具象化地、量化地把自己的竞争力描述出来。
有些同学在写个人评价的时候总喜欢这样写:
这样的自我评价其实就是对自己一顿猛夸,啥实际内容都没有。你跟HR是十年好友还是怎么的?HR凭啥相信你积极认真、勤奋好学、勇于迎接新挑战?
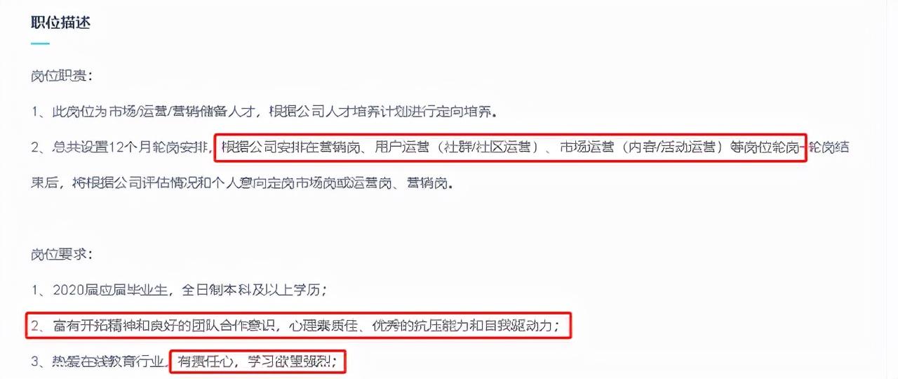
以市场营销岗位为例,先来看看某市营岗的招聘JD:
我们可以明确看到,市营这个岗位对于团队合作能力、责任心、学习能力以及抗压能力有所要求,同时岗位职责中有轮岗安排,如果你对运营流程和岗位职能划分有一定了解,是不是就能加分?所以你在写个人评价时,可以直接把这些亮点亮出来,用数字和行为词说话,增强说服力:
2. “教育经历”、“获奖情况”分开陈列
一般的求职简历中,“教育经历”和“获奖情况”往往是合并在一起的,比如这份:
但由于你自己的工作经验为零,能显摆的东西本来就有限了,最能显摆的“获奖经历”怎么能不单独列出来呢?
在陈列获奖情况的时候可简单补充奖项的含金量,让HR更直观地看到你的优秀~
3.“项目经历”可填写课程作业、社会实践等
很多人看到项目经历这四个字就觉得很茫然。我连工作实习经验都没有,哪来的项目经验?
你当然有!你不仅有,而且有很多。别质疑,往下看。
你大学有没有做过presentation?做过马原毛概的问卷调查报告吗?做过专业课讲演PPT吗?这些都可以作为项目经历填充。
详细撰述过程时把课题的内容、自己查阅的资料、运用的工具,以及研究的成果分点列出,就可以成为很好的项目经历。如以下案例:
4.校园经历详细写
对于大部分零经验学生来说,校园活动及组织是简历中最丰满也最容易写的部分。无论是社团活动还是各类竞赛、校园活动,都可以加以阐述。在撰写中依旧要注意数字和行为词的使用,在潜移默化中凸显自己的领导能力、学习能力以及团队合作能力。
5.技能证书都写上
针对应聘岗位把自己相匹配的技能证书都写上,如果是金融证券类,那么Excel和PPT就会有所加分,另外相关岗位的证书以及二级、普通话等基础证书也可以写上。如果目前正在考CFA、ACCA等证书,也可以加上,并附上具体的等级。
零工作经验的简历需要更多的包装和修饰,但尽量别撒谎编造,HR不是傻子,真才实学才是王道。另外,记得在简历中多表达自己想要的到这份工作的强烈愿望,在字里行间去匹配它的招聘JD,适配性高,即使你的学历经历没那么出彩,HR也会愿意见你一面的。
技巧学会了,就差动手制作简历了?快搜索“职徒简历”,海量模板、在线编辑、智能评测、一键下载,你还不拿去做简历吗?
关注我,解锁更多简历制作及求职秘籍。
如果感觉有帮助就点赞关注吧~
手机也可以写简历,搜索小程序:职徒简历
APP Store:职徒简历
版权声明:我们致力于保护作者版权,注重分享,被刊用文章【优秀简历案例(应届生0工作经验)】因无法核实真实出处,未能及时与作者取得联系,或有版权异议的,请联系管理员,我们会立即处理! 部分文章是来自自研大数据AI进行生成,内容摘自(百度百科,百度知道,头条百科,中国民法典,刑法,牛津词典,新华词典,汉语词典,国家院校,科普平台)等数据,内容仅供学习参考,不准确地方联系删除处理!;
工作时间:8:00-18:00
客服电话
电子邮件
beimuxi@protonmail.com
扫码二维码
获取最新动态
