日前,山东省综合评价试点高校招生简章已陆续全部公布。部分高校(山大、山财、青科)今天已经开始报名。大部分高校的报名时间都非常紧迫,各位考生如需报考,一定要严格注意把控时间,做好时间安排。
2019年综合评价招生试点高校有10所:山东大学、中国海洋大学、中国石油大学(华东)、哈尔滨工业大学(威海)、青岛大学、山东师范大学、山东科技大学、青岛科技大学、山东财经大学、浙江大学。
小编整理了高校招生简章中的重要内容,供参考!

选拔对象及报名条件
选拔诚实守信、志存高远、综合素质全面、身心健康、专业意向明确、有学科特长的山东省优秀理科高中毕业生。申请考生须同时具备以下条件:
1.通过山东省2019年夏季高考报名;
2.高中阶段各科目高中学业水平考试均为A;
3.高中阶段历次期末考试成绩及高考模拟考试成绩在年级均列前10%(省级示范校可适当放宽)。
4.思想品德、社会实践表现良好,高中三年参加不少于10个工作日的社区服务和1周社会实践,并完成15学分的研究性学习任务。
招生计划和专业
浙江大学2019年在山东省综合评价招生计划共25人,招生专业如下:

注1:浙江大学伊利诺伊大学厄巴纳香槟校区联合学院招生的4个专业共用16个招生计划,浙江大学爱丁堡大学联合学院招生的2个专业共用9个招生计划。
注2:学生入学后进入浙江大学海宁国际校区学习(四年),在规定年限内达到所学专业毕业(学位)要求者,就读浙江大学伊利诺伊大学厄巴纳香槟校区联合学院的学生将获得浙江大学毕业证书、学士学位证书和美国伊利诺伊大学厄巴纳香槟校区学士学位证书。就读浙江大学爱丁堡大学联合学院的学生将获得 浙江大学毕业证书、学士学位证书和 英国爱丁堡大学学士学位证书。学费标准:12万元/人·学年。
时间安排
网上报名:考生登录特殊类型招生报名平台综合评价报名系统(网址:http://bm.chsi.com.cn/),务必于2019年5月23日前完成报名,按系统要求准确完整地填写、提交信息并打印申请表。每位考生只能填报一个专业。
录取办法
1.获得综合评价入选资格考生的高考投档成绩不得低于2019年山东省首次划定的本科普通批理科录取控制分数线。
2.获得综合评价入选资格且高考投档成绩符合条件的考生,按照山东省教育招生考试院要求在提前批次填报我校综合评价招生志愿。不填报我校志愿视为自动放弃我校综合评价认定资格。填报专业志愿须与认定资格公示的专业一致,否则视为无效。
3.对进档考生,我校根据招生计划及考生综合总分从高到低排序录取。若考生综合总分相同时,则按单项顺序及分数高低排序,单项顺序排列依次为:高考投档成绩、面试成绩、中学学业水平测试成绩。被我校综合评价正式录取考生,其他院校不再录取;未被录取的考生不影响第一批次投档与录取。
综合总分=高考投档成绩(折算成满分100分)×80%+面试成绩(折算成满分100分)×10%+高中学业水平考试成绩(折算成满分100分)×10%。

招生计划及专业
山东大学2019年在山东省综合评价招生计划200人,专业如下:

注:根据生源情况,各专业招生计划可适当调整;考生只能报考其中一个类别的专业。
报名条件
通过山东省2019年夏季高考报名,同时满足以下条件的考生可报名参加我校综合评价招生:
1. 思想品德、社会实践表现良好,高中三年参加不少于10个工作日的社区服务和1周社会实践,并完成15学分的研究性学习任务。
2. 报考A、B类的考生学业水平考试原则上达到10A;报考C类考生学业水平考试成绩不低于6A,且其他科目均为B。
3. 报考A、B类考生高中阶段历次期末考试成绩及高考模拟考试成绩原则上不低于年级前10%(文理分别排序);报考C类考生不低于年级前30%。
对于生源特别优秀的中学,以及在德智体美劳等方面表现优异或具有突出学科特长的考生可适当放宽(需提供证明材料)。
时间安排
报名时间:符合报名条件的考生可于2019年5月21日前登录阳光高考特殊类型招生报名平台综合评价报名系统(http://gaokao.chsi.com.cn/zhpjbm)报名,按要求填写信息。
笔试时间:2019年6月16日 08:00-10:00
笔试地点:山东大学中心校区(济南市山大南路27号)
面试时间:2019年6月17日 全天
面试地点:山东大学中心校区信息楼
录取政策
1. 报考A类专业的考生投档成绩须达到山东省文科前5000名;报考B类专业的考生投档成绩须达到山东省理科前15000名。报考C类专业的考生投档成绩不低于自主招生最低录取控制线,入校后原则上不允许转入其他专业。
2. 获得资格且高考成绩符合条件的考生,按照山东省教育招生考试院要求在提前批次填报志愿。
3. 考生只可填报一个类别的专业,对进档考生,我校按照综合成绩“分数优先”原则安排专业。考生填报专业原则上须服从调剂,若达不到报考专业录取线且专业不服从调剂将做退档处理。若考生综合成绩相同,则按单项顺序及分数高低排序,单项顺序排列依次为:高考总分、我校考核成绩、高中学业水平考试成绩。
综合成绩=高考文化分(折算满分100分)×60%+综合测试成绩(折算满分100分)×30%+学业水平测试(高中会考)成绩(折算满分100分)×10%。(学业水平测试成绩A=10分、B=8分)

招生计划和专业
计划招生总人数:60人

注:1.数学类为大类招生,包含数学与应用数学、信息与计算科学两个专业,录取时统一按照数学类招生,学生于三年级分专业方向培养;
2.学校可视生源情况对各专业计划进行适当调整;
3.每位考生只能选择一类报考。
报名条件
考生需同时符合以下条件:
1.身体健康、综合素质优秀,已经通过山东省2019年夏季高考报名的高中毕业生。学生思想品德、社会实践表现良好,高中三年参加不少于10个工作日的社区服务和1周社会实践,并完成15学分的研究性学习任务;
2.山东省学业水平考试各科目等级最低要求为9A1B,且与报考专业类别相对应科目等级须为A;
3.报考数学类或物理学专业的考生,高中阶段曾获得相应学科奥林匹克竞赛省级三等奖(含)以上奖励(证书落款单位为中国数学会或中国物理学会);报考朝鲜语和日语专业的考生,高中阶段曾参加全国英语大赛获省级一等奖(含)以上奖励,或参加外语学习、外国语言文学研究、参加跨文化交流等活动并取得较好成果。以上均需提供相关支撑材料。
时间安排
报名时间:符合报名条件的考生于5月21日17:00前登录阳光高考特殊类型招生报名平台综合评价报名系统(http://gaokao.chsi.com.cn/zhpjbm)进行报名,按要求填写相关信息。
测试时间:学校拟定于2019年6月15-16日进行综合评价试点招生测试,测试地点在中国海洋大学崂山校区,有关测试安排的具体事项将在我校本科招生信息网公布。
测试方式及内容
测试方式为面试,数学类、物理类侧重于考察考生学科特长和创新潜质等,外语类侧重于考察考生英语应用能力,同时学校还将开展对学生理想信念、思想品德、诚实守信、遵纪守法、责任担当和心理素质等综合素质的考核。
录取政策及录取办法
1.志愿批次。我校综合评价入围考生须在山东省本科提前批次进行高考志愿填报,并须在高考成绩公布后一周内登录中国海洋大学本科招生信息网,根据相关说明提交高考成绩及志愿填报信息。
2.录取规则。入围考生投档成绩(含附加分)不得低于2019年山东省划定的自主招生最低录取控制分数线。并按照测试合格的专业类别填报相应的专业志愿(外语类入围考生可在朝鲜语和日语专业中选择1-2个专业填报)。考生进档后我校将按照综合成绩分科类、分专业,按照“分数优先”的原则录取。提前批被我校综合评价录取的考生不再被其他学校录取,也无法参加山东省统一高考后续批次录取;未被录取的考生,可正常参加山东省统一高考后续批次录取。
综合成绩构成:学业水平考试成绩(按满分100分折算)×10%+我校综合评价测试成绩(按满分100分折算)×40%+高考投档成绩(按满分100分折算)×50%。考生综合成绩相同时,排序依据依次为:与报考专业类别相对应科目的高考成绩、我校综合评价测试成绩、高考投档成绩、学业水平考试成绩。
中学学业水平测试成绩换算方法:学业水平测试全部科目为A等者计100分,每减少一个A,减去10分。
联系方式
联系电话:0532—66781723/66782426/66782478(传真);
网 址:http://bkzs.ouc.edu.cn/;
E-mail:ouczsb@ouc.edu.cn

招生计划
面向山东省招收120名考生,分专业招生计划如下:

报名条件
思想品德高尚,身心健康,学业优秀,热爱科学的高中毕业生,高中三年参加不少于10个工作日的社区服务和1周社会实践,并完成15学分的研究性学习任务(学生须在报名系统中提供相关证明材料,含第三方证明材料及联系人和电话,经中学审核属实后,校长在相应证明材料上签字并加盖中学校章),并且满足以下条件之一者均可报考:
1.高中学业水平考试10科考试等级达到9A1B(语文、数学、外语均须达到A;理工类考生物理、化学、生物均须达到A,文史类考生政治、历史、地理均须达到A),且高中阶段在山东省及以上级别获得以下竞赛奖项之一者:

2.高中学业水平考试10科考试等级全达到A,如有上述竞赛奖项者更佳。
报名方式
1.网上报名
考生须在学校规定时间内通过阳光高考平台综合评价网上报名系统(http://gaokao.chsi.com.cn/zhpjbm/)注册报名,按要求填写相关信息。
2.材料上传
报名考生须在报名截止前,将所有报名申请材料制成电子扫描件上传至报名系统,具体要求如下:
(1)网上报名生成的《中国石油大学(华东)2019年综合评价招生申请表》(以下简称“申请表”,版本号须与报名系统一致)。申请表中各项内容须逐项如实、完整填写,并通过系统下载打印,逐页经本人签字、校长审核属实并签字,同时加盖中学公章后扫描上传至报名系统。
(2)有关社区服务、社会实践、研究性学习的写实记录表、符合报名条件的竞赛获奖证书及相关佐证材料,须上传原件扫描件。
(3)其他反映考生高中阶段学科特长及综合素质能力的证明材料。但论文、专利及不符合报名条件要求的其他竞赛获奖不作为审核依据,请勿上传。
(4)《报考材料真实性承诺书》(见附件),须经所在中学盖章后扫描上传。
(5)上传至报名系统的申请材料要求真实、详尽、准确、清晰,上述佐证材料均须上传原件扫描件,或经中学审核盖章的复印件。上传申请材料均须考生自行预览确认,未按要求上传申请材料或上传申请材料不完整、不清晰的,报名无效。
(6)中学须对考生网上提交的所有报名材料的真实性负责,逐项进行认真审核和校长签字,并在中学网站和班级详尽公示;报名材料中有需要填写的相关意见、校长签字、盖章等内容均不能空缺。
(7)上述所有证书、荣誉等获得时间须在我校综合评价报名截止之前,报名截止之后获得的证书将不予认可。
(8)所有申请材料通过报名系统网上提交,考生不需要邮寄纸质报名材料。
综合评价成绩
综合评价成绩由学生的高考成绩、选拔测试成绩、高中学业水平考试成绩三个部分构成,满分750分,具体计算公式如下:
综合评价成绩=X×60%+Y×30%+Z×10%
其中,X代表高考成绩(含省认定的加分),Y代表选拔测试成绩(满分值换算为750分),Z代表高中学业水平考试成绩(满分值换算为750分)。
对于高中学业水平考试各科成绩为10A者,Z值以750分计;为9A1B者,Z值以700分计。
录取政策
1.我校综合评价招生录取最低控制分数线依据2019年山东省划定的自主招生录取参考分数线执行。
2.我校本科高校综合评价招生安排在本科提前批进行;获得资格且高考成绩符合条件的考生,按照山东省教育招生考试院要求在提前批次填报志愿。
3.学校根据综合评价成绩,按“分数优先”原则录取。
4.被我校综合评价招生录取的学生将不再被其他院校录取,也无法参加山东省统一高考后续批次录取;未被录取的考生,可正常参加山东省统一高考后续批次录取。
5.我校综合考虑学生所报专业志愿及各专业实际录取情况对考生的录取专业进行安排。对未能满足专业志愿但服从专业调剂的学生,将调剂到综合评价招生专业范围内的相关科类其他专业;对未能满足专业志愿且不服从专业调剂的学生,做退档处理。
6.录取工作结束后,录取学生名单将在中国石油大学(华东)本科招生网站公布。如果综合评价招生计划未完成,将视情况申请转为山东省统招计划。
时间安排
1.网上报名:考生须在5月20日14:00前完成网上报名。
2.材料初审、确定初审通过考生名单:5月底左右,完成对考生申请材料的审核,公示初审通过考生名单。
3.现场选拔测试安排
报到时间:2019年6月15日(星期六)14:00-17:30
报到地点:山东省青岛市黄岛区长江西路66号 中国石油大学(华东)讲堂群
测试时间:2019年6月16日(星期日)
4.公示名单:2019年6月底前在我校本科招生网站公示最终认定的入选综合评价合格考生名单。
备注:
1.如果以上时间有变动,我校将在本科招生网站及时公告,不再另行通知考生,请考生报到前务必关注我校本科招生网站通知。
2.考生报到时须携带本人二代身份证原件(其他证件一律无效),我校将对身份证进行仪器验证,无二代身份证者请抓紧时间办理。

招生计划及招生专业

报名条件
通过山东省2019年夏季高考报名并同时满足以下条件的考生可报名参加我校综合评价招生:
1. 身心健康、品学兼优、理想远大、热爱科学,并具备创新潜质的理科高中毕业生,高中三年参加不少于10个工作日的社区服务和1周社会实践,并完成15学分的研究性学习任务。学生须在报名系统中提供证明材料,含第三方证明材料,及联系人和电话,经中学审核属实后,在相应证明材料上校长签字并加盖中学校章;
2. 高中学业水平考试各科目成绩为B以上,且语、数、外及所报招生类/专业的要求科目学业水平考试等级为A。鼓励在思想政治品德方面有突出事迹的优秀学生,获得中学生学科奥林匹克竞赛、青少年科技创新大赛(含全国青少年生物和环境科学实践活动)省级一等奖及以上奖励者,或在“明天小小科学家”奖励活动、全国中小学电脑制作活动中获得一、二等奖者,在国际科学与工程大奖赛或国际环境科研项目奥林匹克竞赛中的获奖者积极报考。
报名时间与测试时间
报名时间:符合报名条件的考生于2019年5月21日16:00前登录教育部阳光高考信息公开平台综合评价招生报名系统(网址:http://gaokao.chsi.com.cn/zhpjbm)进行注册、报名并网上缴纳报名费30元/人,按要求填写相关信息。
测试时间:2019年6月22日
测试地点:山东省威海市文化西路2号,哈尔滨工业大学(威海)
录取办法
1.入围考生高考成绩(含附加分)排名须达到2019年山东省普通高校理科考生前25000名,否则视为无效。
2.对进档考生,按综合成绩从高分到低分排序录取。综合成绩= X×10% Y×20% Z×70%。
其中,X代表中学学业水平测试成绩(折算成满分100分),Y代表高校综合能力测试成绩(折算成满分100分),Z代表高考总分(折算成满分100分)。若考生综合成绩相同时,则按单项顺序及分数高低排序,单项顺序排列依次为:高考总分、高校综合能力测试成绩、中学学业水平测试成绩。
山东省中学学业水平考试成绩折算成满分100分,折算科目为物理、化学、生物、思想政治、历史、地理和信息技术,各科成绩按照A=100分、B=85分折算。高中学业水平考试成绩=∑(各科折算成绩÷7)。

招生计划
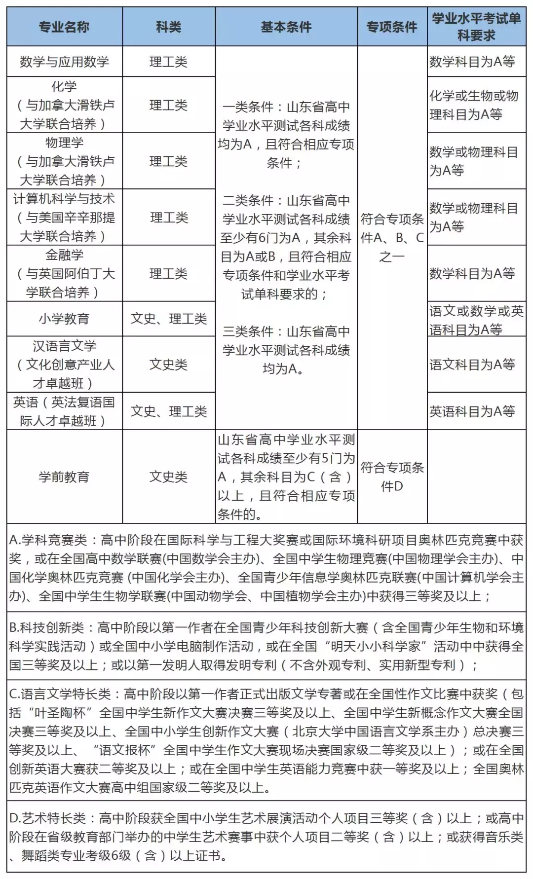
学校2019年面向山东省设置综合评价招生计划270人,分专业计划如下:

报名条件
通过山东省2019年普通高等学校招生考试夏季高考报名,具有创新潜质、身心健康、品学兼优、专业意向明确、综合素质全面的优秀学生。高中三年参加不少于10个工作日的社区服务和1周社会实践,并完成15学分的研究性学习任务,且满足以下基本条件的可报名参加我校综合评价招生:

报名时间与测试时间
报名时间:2019年5月16日上午9:00至5月22日下午18:00。
测试时间:2019年6月16日。
综合素质测试和录取办法
综合成绩合成
学校根据学生高考成绩、学校测试成绩和高中学业水平考试成绩,经折合换算、按比例合成综合成绩。
高中学业水平考试成绩折算成满分100分:折算科目为语文、数学、外语、物理、化学、生物、思想政治、历史、地理和信息技术,各科目成绩按照A=100分、B=90分、C=80分折算。高中学业水平考试成绩=∑(各科折算成绩÷10)。
综合成绩=高考成绩÷7.5×60%+学校测试成绩×30%+高中学业水平考试成绩
录取原则
1.获得我校入围资格,报考数学与应用数学、计算机科学与技术、化学、物理学、金融学、汉语言文学、英语专业的考生,高考成绩须达到山东省自主招生最低录取控制参考线线下20分以上;报考小学教育、学前教育专业的考生,高考成绩须达到山东省自主招生最低录取控制参考线线下30分以上。
2.山东省教育招生考试院按规定投档,进档考生由学校按照分数优先原则以综合成绩从高到低录取。若考生综合成绩相同,则依次按学校测试成绩、高考成绩、高中学业水平考试成绩排序择优录取。

招生计划
学校2019年综合评价招生专业为会计学、金融学、保险学、财政学、经济学、法学、国际商务、商务英语、文化产业管理、金融数学,招生计划为260人,其中:文史类计划100人,理工类计划160人。分专业招生计划如下:

报名条件
已通过山东省2019年夏季高考报名,高中教育阶段参加不少于10个工作日的社区服务和1周社会实践,完成15学分的研究性学习任务,品学兼优,身心健康,具备创新精神和培养潜质的应届高中毕业生,符合以下两个条件之一均可报名参加学校综合评价招生:
(一)山东省高中学业水平考试成绩10门科目全部为A等。
(二)山东省高中学业水平考试成绩至少6门科目为A等,其他科目为B等,且在高中教育阶段至少获得以下任一奖励:
1. 全国中学生五项学科竞赛全国竞赛(决赛)一、二、三等奖,包括中国数学奥林匹克(证书落款为:中国数学会)、全国中学生物理竞赛决赛(证书落款为:中国物理学会)、中国化学奥林匹克(决赛)(证书落款为:中国化学会)、全国青少年信息学奥林匹克竞赛(证书落款为:中国计算机学会)、全国中学生生物学竞赛(证书落款为:中国植物学会/中国动物学会);
2. 全国中学生五项学科竞赛山东赛区竞赛(联赛)一、二等奖,包括全国高中数学联赛(证书落款为:中国数学会)、全国中学生物理竞赛复赛(山东赛区)(证书落款为:中国物理学会)、中国化学奥林匹克(初赛)(证书落款为:中国化学会)、全国青少年信息学奥林匹克联赛(证书落款为:中国计算机学会)、全国中学生生物学联赛(证书落款为:中国植物学会/中国动物学会);
3. “叶圣陶杯”全国中学生新作文大赛全国决赛二等奖及以上、全国新概念作文大赛全国决赛二等奖及以上、“语文报杯”全国中学生作文大赛全国决赛二等奖及以上;
4. 全国创新英语大赛决赛全国三等奖及以上、全国中学生英语能力竞赛全国高二、高三年级组三等奖及以上。
报名时间
报名时间:符合报名条件的学生请于5月19日前登录阳光高考特殊类型招生报名平台综合评价报名系统进行网上报名(网址:https://gaokao.chsi.com.cn/zhpjbm)。根据网上提示的“报名流程”办理报名手续,确认无误后,通过报名平台直接用A4纸打印《山东财经大学2019年综合评价招生申请表》。
测试时间:测试日期为6月16日至17日,具体安排及要求于初审入围名单公示结束5日内在学校本科招生信息网公布。
志愿填报与录取
(一)志愿填报
入围学生夏季高考成绩须不低于山东省2019年普通高校自主招生最低录取控制参考线线下20分以上,方可填报我校综合评价招生志愿,入围考生须在本科提前批填报我校综合评价招生志愿,填报专业志愿须在本章程公布的招生专业中选择,否则视为无效。
(二)综合成绩
综合成绩按“高考总分÷7.5×60%+学校考核成绩×30%+学业水平考试成绩×10%”计算形成,其中:学业水平考试成绩由10门科目成绩累计形成,满分100分,科目等级与成绩换算关系为:A等计10分,B等计5分。
(三)专业录取办法
对进档考生,学校按照“分数优先,遵循志愿”原则以综合成绩从高分到低分安排录取专业;考生综合成绩相同时,依次按照学校考核成绩、高考总分、学业水平考试成绩从高分到低分安排录取专业;专业志愿间不设级差分;考生综合成绩无法满足其填报的专业志愿时,如果考生服从专业调剂,学校根据考生综合成绩从高分到低分调剂到招生计划尚未完成的专业,如果考生不服从专业调剂,学校作退档处理。综合评价招生已录取的学生,其他院校不再录取。

报名条件
具有山东省2019年普通高等学校招生统一考试报名资格,高中三年参加不少于10个工作日的社区服务和1周社会实践,并完成15学分的研究性学习。学业水平测试(高中会考)科目共10门,符合以下条件之一者均可申请报考:
(一)学业水平测试(高中会考)7门(含)以上科目为A等,其余为B等,且符合以下专项条件之一者:
1.学科竞赛类:高中阶段在全国中学生学科奥林匹克竞赛(包括:全国高中数学联赛、全国中学生物理竞赛、全国高中学生化学竞赛、全国青少年信息学奥林匹克联赛、全国中学生生物学联赛)中获得山东赛区竞赛三等奖及以上。
2.科技创新类:高中阶段以第一作者在全国青少年科技创新大赛(含全国青少年生物和环境科学实践活动),或全国中小学电脑制作活动中,或在“明天小小科学家”活动中获全国三等奖及以上。
3.语言文学类:高中阶段以第一作者正式出版文学专著或在全国性作文比赛中获奖(具体为“叶圣陶杯”全国中学生新作文大赛全国决赛三等奖及以上、“语文报杯”全国中学生作文大赛国家级二等奖及以上、全国新概念作文大赛或全国中小学生创新作文大赛全国三等奖及以上);或在全国中学生英语能力竞赛中获高二年级组或高三年级组一等奖、全国创新英语大赛全国二等奖及以上、全国奥林匹克英语作文大赛高中组国家级二等奖及以上。
(二)学业水平考试10门科目均为A,且符合以下专项条件之一者:
1.高中阶段在学科竞赛类、科技创新类、语言文学类方面获得省级三等奖(含)以上者。
2.高中阶段获得省级及以上“优秀学生干部”、“三好学生”等荣誉称号者。
招生计划和专业

注:招生专业及招生计划以省教育厅公布为准
时间安排
报名时间:截止到5月20日17:00。
初试合格名单公示:6月2日;
初试合格考生网上确认、准考证打印:6月7日9:00- 6月 14日17:00。
综合测试报到:6月15日9:00-16:00;
报到地址:青岛大学浮山校区西院学生事务大厅(青岛市市南区宁夏路308号)
学校综合测试:6月16日上午8:00、下午12:30考生需按照准考证具体要求准时报到抽签确定考场和考试顺序,迟到者视为主动放弃考试资格。面试顺序由考生抽签确定考场,考场内全程录像。
综合评价成绩计算办法
综合评价总成绩(满分750分)=高中学业水平考试成绩(满分750分)*10%+我校综合素质测试成绩(满分750分)*30%+高考文化成绩(满分750分)*60%。其中,高中学业水平考试成绩折算标准:A等计75分,B等计65分。
录取政策
志愿填报
1.学校志愿填报:考生志愿填报纳入山东省普通高校本科提前批录取院校统一填报,考生须填报我校综合评价招生志愿,否则无效。
2.专业志愿填报:考生填报的专业志愿须在我校公布的综合评价招生计划专业范围内,文理科考生不得跨科类填报。
录取原则
综合评价录取批次为本科提前批。对于进档考生,按照综合评价总成绩“分数优先原则”搭配专业。若考生综合评价总成绩相同时,则按高考文化总分、高考文化总分位次排序,排序靠前者优先录取。高考投档成绩不低于山东省首次划定的本科普通批录取控制分数线。

招生计划
学校综合评价招生面向山东省内夏季高考理科类生源,总计划数为190名。具体招生专业、计划如下表:

注:1、最终招生专业、计划以山东省教育招生考试院最后公布为准。
2、中外合作办学专业只录取有专业志愿的考生。中德合作办学专业学费4万/年,在中德校区就读;其余中外合作办学专业学费2.8万/年。
报名条件
具有山东省2019年普通高等学校招生统一考试报名资格的考生,品德优良,身心健康,高中阶段参加不少于10个工作日的社区服务和1周的社会实践,并完成15学分的研究性学习;综合素质较高,具有创新精神和培养潜质,且符合以下条件之一的考生均可自行申请报考:
1.学业水平考试10门科目全为A等;
2.学业水平考试6门(含)以上科目为A等,其余为B等(含)以上,且符合以下专项条件之一者:
a.学科竞赛类:高中阶段在全国中学生学科奥林匹克竞赛(包括:全国高中数学联赛、全国中学生物理竞赛、全国高中学生化学竞赛、全国青少年信息学奥林匹克联赛、全国中学生生物学联赛)中获得山东赛区竞赛三等奖及以上。
b.科技创新类:高中阶段在全国青少年科技创新大赛,或全国中小学电脑制作活动中,或在“明天小小科学家”活动中获全国三等奖及以上。
报名方式
1.网上报名:凡符合报考条件的考生均须按时通过教育部阳光高考平台招生报名系统(http://gaokao.chsi.com.cn/zhpjbm)进行网上报名。申请人根据网上提示的报名流程办理报名相关手续,确认无误后,通过报名系统生成《青岛科技大学综合评价招生申请表》,并用A4纸直接打印。
2.申请材料:
(1)所在中学校长签名、加盖中学公章的《青岛科技大学综合评价招生申请表》;
(2)身份证复印件;
(3)盖有所在中学教务处公章的学业水平测试成绩、综合素质评价等证明及社区服务、社会实践、研究性学习等方面经历及其表现的客观记录和相关佐证材料);
(4)盖有所在中学教务处公章的高中阶段各学期成绩登记表;
(5)盖有所在中学教务处公章的高中阶段获奖证书或资格证明材料复印件;
(6)个人陈述,内容包括个人成长经历及体会、特长及取得的成果、进入高校的努力方向及规划等,要求考生本人亲笔撰写,不接受电脑打印件,字数控制在1000字左右(要求本人手写,代笔和打印无效);
(7)《青岛科技大学2019年综合评价招生考试诚信承诺书》(见附件,所填内容要求本人手写)。
3.材料装订:书面申请材料按上述顺序装订成册。A4纸标准,装订时将申请表作为材料首页,不需另制封面。
4.材料邮寄:申请人所有书面材料须以EMS邮政特快专递(不接受其他快递公司寄送)于2019年5月22日前(以我校所在地邮戳日期为准)寄至山东省青岛市松岭路99号青岛科技大学招生办公室,联系电话:0532-88957996,邮政编码:266061,并在信封上写明“综合评价招生报名材料”。所寄材料不予退还,报名材料不全和未按规定时间邮寄者不予受理。
录取办法
1.入围考生须参加山东省2019年统一高考。录取批次安排在本科提前批录取,高考成绩不低于山东省2019年普通高校自主招生最低录取控制参考线线下20分。
2.在填报山东省普通高校招生高考志愿时,入围考生须在提前批将青岛科技大学填写为第一志愿,否则无效,填报的专业志愿须在我校公布的综合评价招生专业范围内。
3.对于进档考生,按综合评价成绩从高到低择优录取,考生总成绩相同时,按单项成绩顺序及分数高低排序并择优录取,单项成绩顺序依次为:学校综合素质测试成绩、高考总分、学业水平测试成绩。
综合评价成绩计算公式:
综合评价成绩=学业水平测试折算成绩*10%+综合素质测试成绩*30%+高考总分*60%(三项成绩均折算为百分制)。
学业水平测试折算成绩满分为100分,其中,A等计10分,B等计5分。
4.学校按照学生综合评价总成绩从高分到低分确定预录取名单,并报山东省教育招生考试院审核,形成录取名单,录取名单分别在学校本专科招生网和山东省教育招生考试院网站进行公示。
5、中外合作办学专业只录取有专业志愿的考生,语种不限。未被所填报的专业录取且服从调剂的考生,不会调剂到中外合作办学专业。
6.对考生身体健康要求,根据教育部等部门印发的《普通高等学校招生体检工作指导意见》实施。
时间安排
1.考生报名: 5月19日23:00前登录阳光高考特殊类型招生报名平台综合评价报名系统(http://gaokao.chsi.com.cn/zhpjbm)完成报名;
2.材料邮寄:从报名时起至5月22日截止 (以我校所在地邮戳日期为准);
3.初审结果查询:5月30日至5月31日(以具体通知为准);
4.学校综合素质测试:6月16日(以具体通知为准);
5.学校综合素质测试结果查询:6月24日起(以具体通知为准)。

招生计划与报名办法
学校综合评价招生面向山东省内夏季高考生源,总计划数为180人,具体招生专业、计划如下表:

报名条件
具有山东省2019年普通高等学校招生统一考试报名资格,品德优良,身心健康,综合素质较高,具有创新精神和培养潜质;学生思想品德、社会实践表现良好,高中三年参加不少于10个工作日的社区服务和1周社会实践,并完成15学分的研究性学习,符合以下条件之一者均可申请报考:
1.高中学业水平考试科目10门全为A等;
2.高中学业水平考试科目6门(含)以上为A等,其余为B等(含)以上,且符合以下专项条件之一者:
(1)学科竞赛类:高中阶段在某一学科领域有特长并获得过省级三等奖(含)以上者。
(2)科技创新类:高中阶段积极参加科技创新活动并获得过省级三等奖(含)以上奖励者。
(3)语言文学特长类:高中阶段在语言、文学方面有兴趣和专长并获得过省级三等奖(含)以上者。
(4)具有突出的学科特长和创新潜质并获得过相关重要成果(须提供证明材料)。
报名方式
1.网上报名:
凡符合报考条件的考生均须按时登录阳光高考特殊类型招生报名平台综合评价报名系统(http://gaokao.chsi.com.cn/zhpjbm)进行报名,并在网上报名截止日期前,以“网上支付”方式缴纳报名费30元/人。
2.申请材料:
(1)所在中学校长签名、加盖中学公章的报名表(由报名系统自动生成);
(2)盖有所在中学教务处公章的高中阶段各学期成绩情况;
(3)身份证复印件(正反面同时复印在一张A4纸上);
(4)盖有所在中学教务处公章的高中阶段获奖证书或资格证明材料复印件;
(5)下载填写《普通高中学生综合素质评价表》(附件1),并提供关于社区服务、社会实践、研究性学习等方面经历及其表现的客观记录以及相关佐证材料,选修课程学习情况记录;
(6)盖有所在中学教务处公章的学业水平考试成绩证明;
(7)个人陈述,须由本人亲笔撰写,内容包括自身成长经历及体会、个性特长及取得的成果、进入高校的努力方向及设想等,字数控制在1000字以内(要求手写);
(8)本人亲笔签字、加盖中学公章的《山东科技大学2019年综合评价招生考试诚信承诺书》(附件2)。
3.材料装订:将书面申请材料按上述顺序装订成册。A4纸标准大小,装订时将申请表作为材料首页,不需另制封面。
4.材料邮寄:山东省青岛市黄岛区前湾港路579号山东科技大学招生办公室,联系电话:0532-86057077,邮编:266590。为确保材料寄送安全,只接受EMS邮政特快专递,不接受其他快递公司寄送,时间以我校所在地邮局收件日邮戳为准。申请材料不予退还,请考生自行留好备份。
录取办法
1.入围考生必须参加2019年高考报名和考试。录取批次安排在本科提前批,高考投档成绩不低于首次划定的山东省本科普通批最低录取分数线。
2.对进档考生,按综合评价成绩从高分到低分进行录取。
综合评价成绩由统一高考成绩、高中学业水平考试成绩、学校考核成绩三部分组成,其中统一高考成绩占60%、高中学业水平考试成绩占10%、学校考核成绩占30%。
若考生综合评价成绩相同,则按单项顺序及分数高低排序,单项顺序排列依次为:学校考核成绩、统一高考成绩、高中学业水平考试成绩。
3.考生填报的专业志愿须在我校公布的综合评价招生计划专业范围内,文理不得跨科类填报。
4.专业安排办法:对进档考生,在专业安排上,按照“分数优先”的原则进行。考生所报专业志愿都无法满足时,若不服从专业调剂,作退档处理。
5.对考生身体健康要求,根据教育部等部门印发的《普通高等学校招生体检工作指导意见》实施,《普通高等学校招生体检工作指导意见》中明确“学校可以不予录取”、“学校有关专业可不予录取”的,学校及有关专业均不予录取。
时间安排
1.网上报名:2019年5月18日上午8:30至5月19日下午17:00;
2.材料邮寄:从报名时起至5月24日截止(以我校所在地邮局收件日邮戳为准);
3.初审结果查询:6月2日前;
4.学校考核:6月16日(具体以考生准考证通知为准);
5.结果查询:6月24日起。
(中国教育在线山东站综合整理)
版权声明:我们致力于保护作者版权,注重分享,被刊用文章【会计综合实训(重磅)】因无法核实真实出处,未能及时与作者取得联系,或有版权异议的,请联系管理员,我们会立即处理! 部分文章是来自自研大数据AI进行生成,内容摘自(百度百科,百度知道,头条百科,中国民法典,刑法,牛津词典,新华词典,汉语词典,国家院校,科普平台)等数据,内容仅供学习参考,不准确地方联系删除处理!;
工作时间:8:00-18:00
客服电话
电子邮件
beimuxi@protonmail.com
扫码二维码
获取最新动态
