2021初级会计倒计时6天!最后冲刺阶段了,很多准备不充分的小伙伴开始慌了,什么都想快速掌握,但是力不从心,怎么也看不完,记不住!实在是太难了!
过来人的亲身经历告诉你,背这6套卷就可以了!一天一套,5月初会稳了!六天过初会完全不是问题,备考初级的小伙伴都可以分享,希望大家可以一次上岸!加油!
视频加载中...
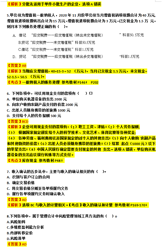
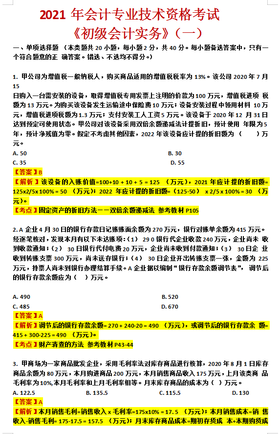
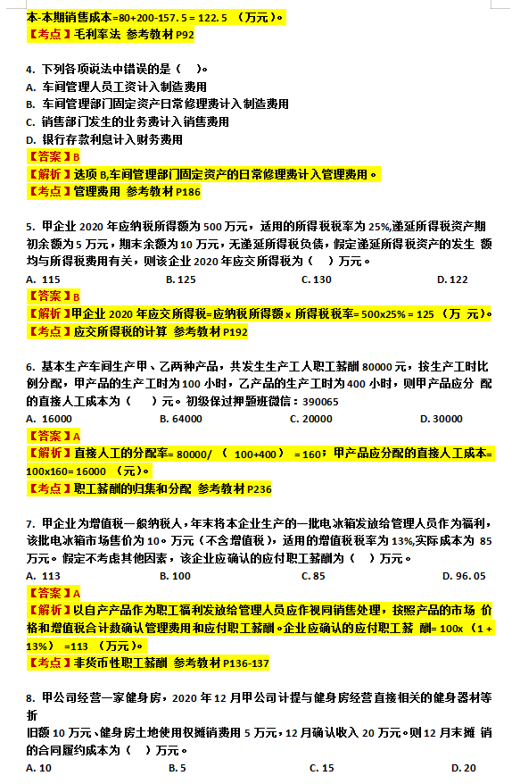
好了,篇幅有限,就不和大家一一展示了。
版权声明:我们致力于保护作者版权,注重分享,被刊用文章【会计题(2021初级会计终极6套卷)】因无法核实真实出处,未能及时与作者取得联系,或有版权异议的,请联系管理员,我们会立即处理! 部分文章是来自自研大数据AI进行生成,内容摘自(百度百科,百度知道,头条百科,中国民法典,刑法,牛津词典,新华词典,汉语词典,国家院校,科普平台)等数据,内容仅供学习参考,不准确地方联系删除处理!;
工作时间:8:00-18:00
客服电话
电子邮件
beimuxi@protonmail.com
扫码二维码
获取最新动态
