初级会计考试考试科目:《初级会计实务》《经济法基础》
通过条件:两科均在60分以上。
所以既然是为了通过初级会计考试,最好还是两个科目的内容都要好好学呀!
初级会计考试虽然只是财会行业的入门级考试,难度相较于其他考试来说并不大,但是涉及的知识点多、考查范围广,书上的任何一个知识点都有可能出现在考试试题中,因此对于初级会计考试来说,书上的内容真的是很重要了。
但是众所周知,初级会计考试虽然教材内容很厚,但是考试都有重难点,认真学好考试重点也是很重要的。
可能有的小伙伴备考时间不充足,那么也请一定要花时间拿下这些重点章节的内容,这些内容可是考试分数的大头,并且有的章节相关性极高。
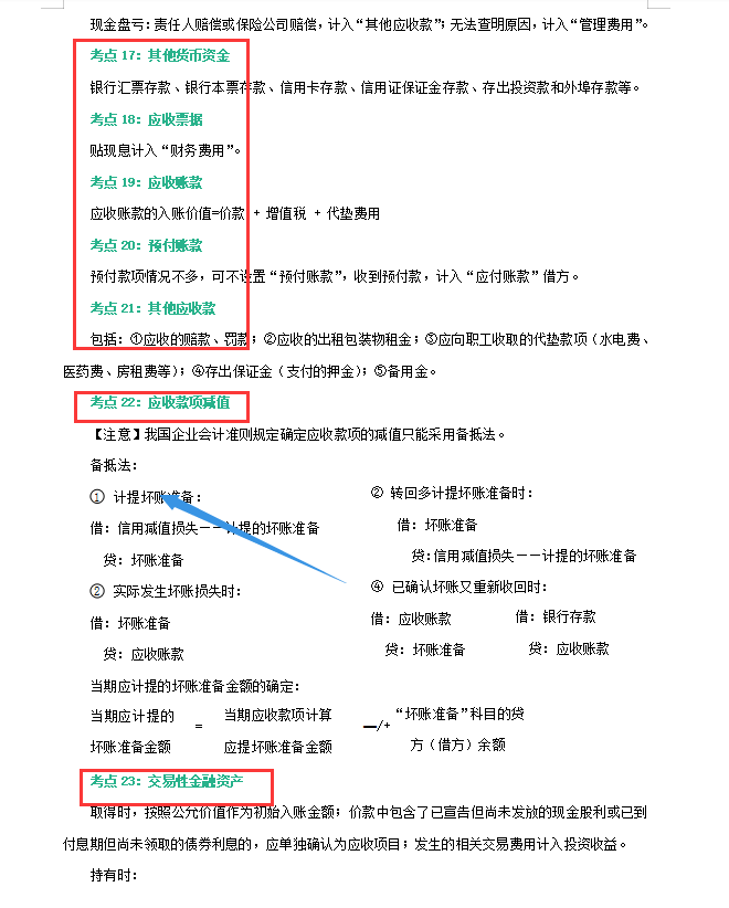
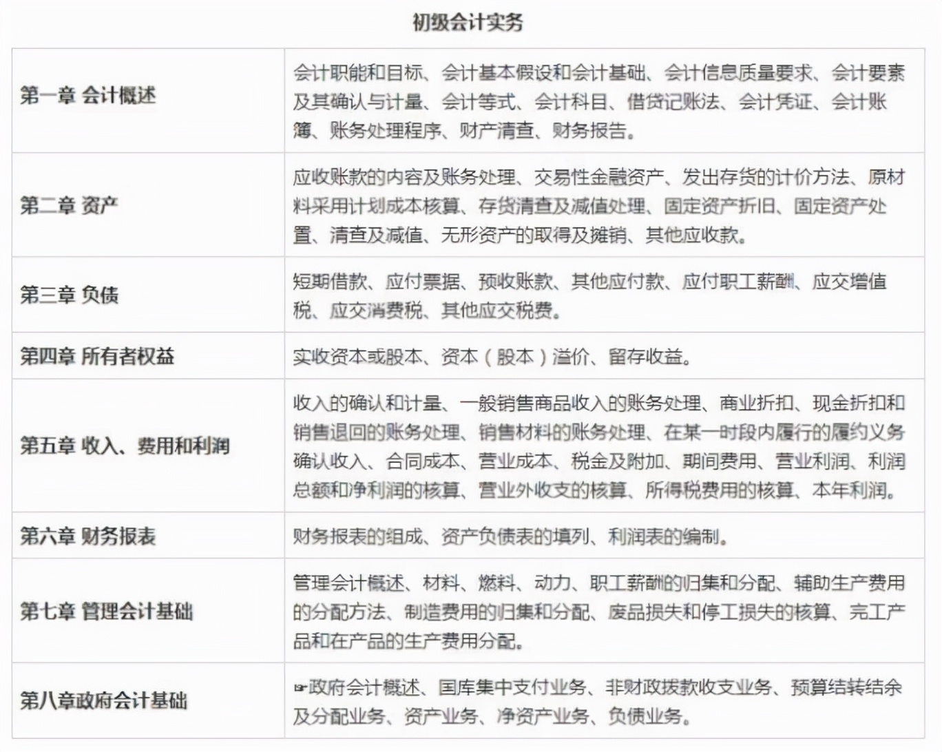
重点章节分析:大家可以先学习第二章和第五章的课程,第二章和第五章所占分值最高,可以说是占了《初级会计实务》的半壁江山。第二章资产的重要知识点是交易性金融资产和固定资产的账务处理,第五章主要考查的是预收款方式销售商品时、支付手续费方式委托代销商品时的账务处理。
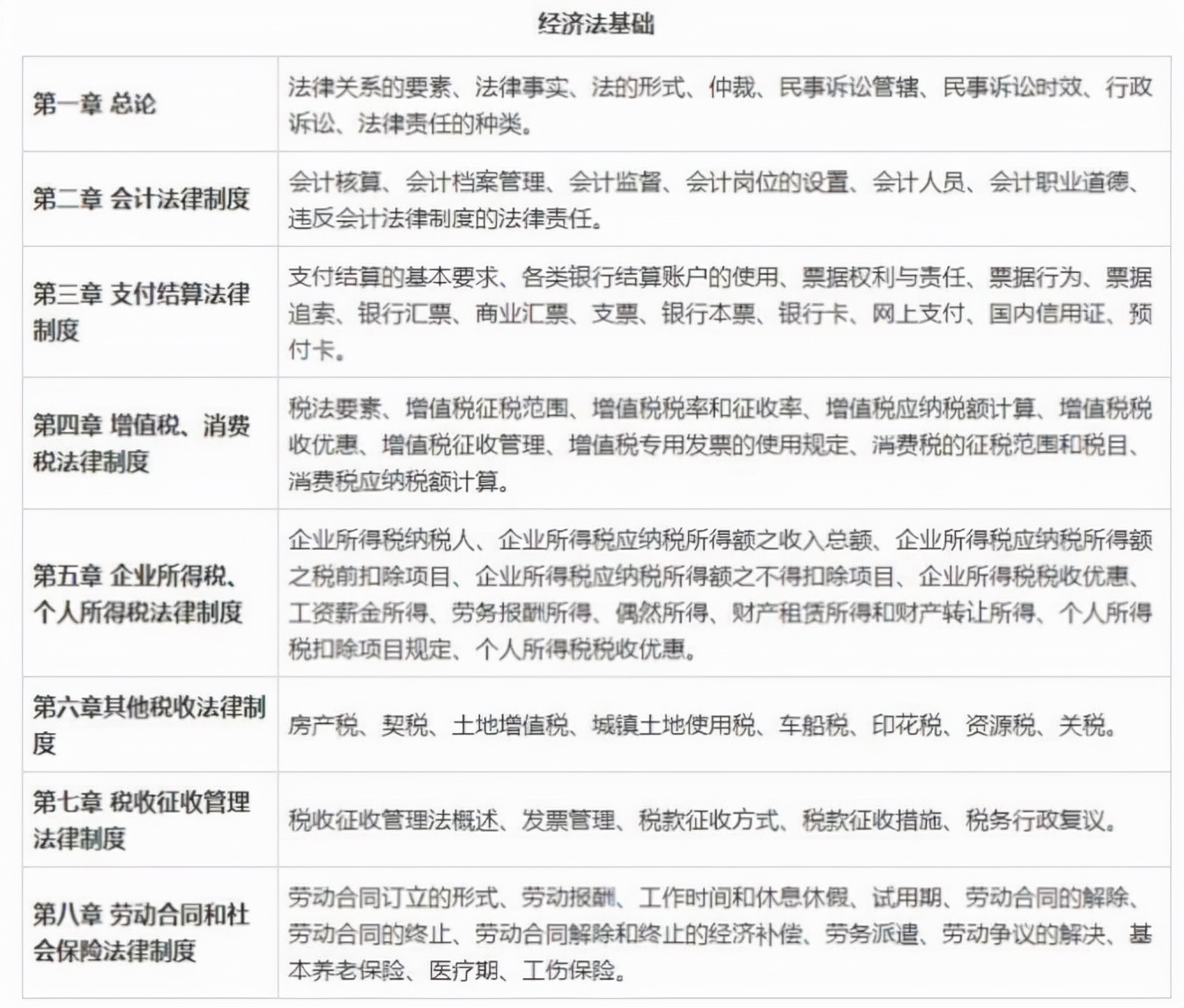
重点章节分析:税法部分占《经济法基础》的大部分,所以首先建议大家看的就是税法部分,也就是第四章、第五章、第六章和第七章了。内容是比较多,但因为这是一个体系,一起学习也便于更好地总结复习。
其他章节的内容并不是说不重要可以不学,只是相对于这些重要章节来说,可以投入少一些时间。
那么,面对600+页的教材,我们怎么才能用最短的时间,得到最高效的初级会计学习呢?
这个时候,我们就要使用好,【精讲考点】这类的资料了!
被考试重点整理、分类,让考生能够有方向和目标的学习,既能提高学习效率,也能抓住考试重点进行复习。
能按照考试重点,将知识点整理出来。这就是一份好的考试资料的标准。
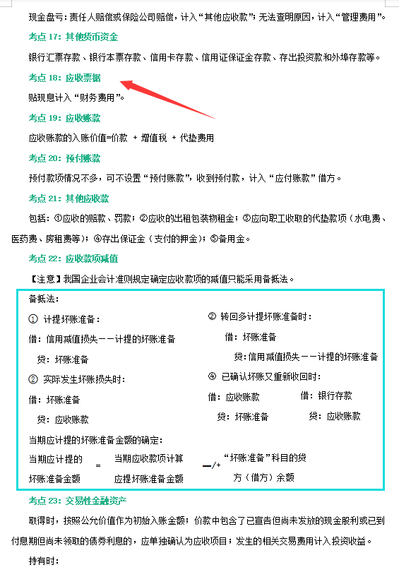
上面的考点我已经全部整理出来Word版
有需要的考生可以评论【初级资料】免费领取
版权声明:我们致力于保护作者版权,注重分享,被刊用文章【会计证初级考哪几科(初级会计考试会有比较重要的一科吗)】因无法核实真实出处,未能及时与作者取得联系,或有版权异议的,请联系管理员,我们会立即处理! 部分文章是来自自研大数据AI进行生成,内容摘自(百度百科,百度知道,头条百科,中国民法典,刑法,牛津词典,新华词典,汉语词典,国家院校,科普平台)等数据,内容仅供学习参考,不准确地方联系删除处理!;
工作时间:8:00-18:00
客服电话
电子邮件
beimuxi@protonmail.com
扫码二维码
获取最新动态
