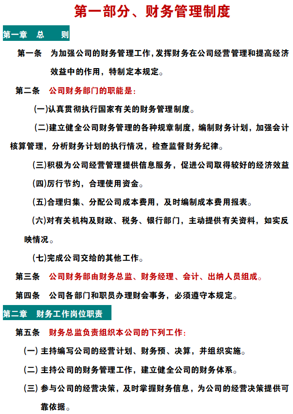
有句古话说得好:麻雀虽小,五脏俱全!无论公司规模大小,都有一套属于自己的财务制度体系,财务部作为企业最为重要的部门之一,对于财务部的管理以及相关工作的流程也是要严格的按照章程走的。
今天就给大家分享一套2022年最新公司财务制度体系,可借鉴编辑修改套用,接下来就一起来看看吧~
.......篇幅有限,更多财务管理体系内容在这里就不再一一展示了,希望你在工作中能用得到~
版权声明:我们致力于保护作者版权,注重分享,被刊用文章【企业会计制度最新版(2022年最新公司财务制度体系)】因无法核实真实出处,未能及时与作者取得联系,或有版权异议的,请联系管理员,我们会立即处理! 部分文章是来自自研大数据AI进行生成,内容摘自(百度百科,百度知道,头条百科,中国民法典,刑法,牛津词典,新华词典,汉语词典,国家院校,科普平台)等数据,内容仅供学习参考,不准确地方联系删除处理!;
工作时间:8:00-18:00
客服电话
电子邮件
beimuxi@protonmail.com
扫码二维码
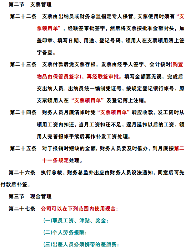
获取最新动态
