今天的院校数据分析,我们来看一所财经类且报考热度不低于211的院校,一些热门专业报录比超过10:1,而且考过的考生评价还不错,不歧视不压分,这所学校就是——首都经济贸易大学。
学校简介
首都经济贸易大学创建于1956年,是由原北京经济学院和原北京财贸学院于1995年3月合并、组建的北京市属重点大学。
首都经济贸易大学是一所以经济学、管理学为重要特色和突出优势,并拥有法学、文学、理学和工学等六大学科,各学科相互支撑、协调发展的现代化、多科性财经类大学。
首经贸校本部位于丰台区花乡,以全日制本科和研究生教育为主,红庙校区位于朝阳区红庙,以留学生和非全日制教育为主。
首都经济贸易大学第四次学科评估结果:
考研数据分析
下面为首都经济贸易大学近四年硕士研究生报录情况统计。整体来说,该校硕士报考人数稳定增长,虽然说整体报考人数没有破万,但是学校招生人数相对少,整理报录比不低,达到6:1左右,高于全国平均报录比水平,有一定的难度。
从学校调剂情况来看,2021年除工商管理硕士、公共管理硕士接收少量调剂外,其他专业一律不接收调剂,说明一志愿生源充足,不需要外校调剂生,也反映报考热度相对高。
2021年,首经贸共录取1800名硕士研究生, 其中推免生284人,统考生1516人。总录取数相比上年增加222人,其中推免人数增加83人,统考生增加139人。
报考人数较多的专业有(报录比较高):
工商管理全日制专硕,共1393人报考,复试线170分,共录取154人,报录比9:1;
金融专硕全日制,共931人报考,复试线355分,统考生录取103人,报录比9:1;
会计全日制专硕,共861人报考,复试线225分,统考生录取92人,报录比大于9:1;
工商管理非全日制,共780人报考,复试线170分,统考生录取109人,报录比大于7:1;
审计硕士,共432人报考,复试线225分,统考生录取48人,报录比9:1;
应用统计硕士,共451人报考,复试线365分,统考生录取85人,报录比大于5:1;
报考人数多,但是报录比不太高的热门专业:
国际商务硕士,共511人报考,复试线360分,统考生录取133人,报录比不足4:1;相对来说,国际商务专硕录取人数较多,报录比相较以上专业低一些。
税务硕士,共302人报考,复试线364分,统考生录取72人,报录比略高于4:1;
资产评估硕士,共216人报考,复试线349分,统考生录取63人,报录比大于3:1;
法学学硕,共113人报考,复试线357分,统考生录取33人,报录比大于3:1;
除以上报考热门专业外,还有报考人数相对少,录取人数多,报录比低的专业:
管理工程学院电子信息硕士全日制,一志愿只有90人报考,录取统考生50人,复试线为国家线263分,报录比不足2:1。
专业较多不再一一列举,下面为详细统计数据,包括报录人数及报录比,复试分数线,非常详细,大家可以参考具体报考专业近几年的涨降情况。
注图片中:
统考报考人数一列,红色标注表示报考人数大于300人,也就是报考人数较多相对热门的专业;统考生录取数一列,绿色表示招生人数大于40人,也就是招生人数相对较多的专业;统考报录比一列,红色标注表示报录比大于6:1,报考有一定的难度,报录比越高或代表考研难度越大,但要注意结合招生人数及复试分数线综合考量。2021年复试相关信息
复试成绩评定和计算方法
复试成绩按百分制,其中外国语听力和口语20分,专业素质与能力60分,综合素养20分。
总成绩合成和录取原则
1.按照考生总成绩(初试和复试加权成绩)由高至低排序作为拟录取依据。考生总成绩=初试成绩平均分(折合为百分制)*初试成绩权重+复试成绩*复试成绩权重。初试权重70%,复试权重30%。例如:
(1)500分满分,初试成绩360分,复试成绩80分
总成绩=360/5*0.7+80*0.3=74.4
(2)300分满分,初试成绩210分,复试成绩80分
总成绩=210/3*0.7+80*0.3=73
考生的加权总成绩相同时,按初试总分由高到低依次录取;考生的加权总成绩、初试总分均相同时,按复试中专业素质和能力考核成绩由高到低依次录取。
学费
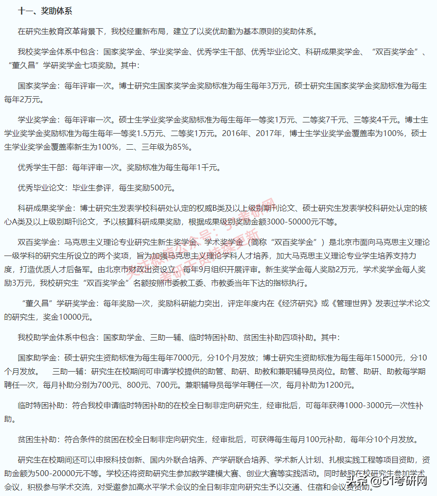
奖助体系
2020届研究生就业质量报告
硕士研究生就业行业,签约的硕士研究生所从事的行业类型,本校硕士研究生从事金融业的人数(253 人)最多,占签约人数的 31.08%;从事信息传输、软件和信息技术服务业的人数(92 人)排在第二 位,占比 11.30%;从事租赁和商务服务业的人数(89 人)排在第三位,占比 10.93%。
硕士研究生就业地区,有 651 人在华北地区就业, 占 79.98%;81 人在华东地区就业,占 9.95%。其中有 640 人在京津冀地区就业,占签约人数的 78.62%;有 77 人在一带一路地区就业,占签约人数的 9.46%;有 63 人在长江经济带地区 就业,占签约人数的 7.74%。
硕士研究生就业重点单位分析,共有 170 人签约银行, 占签约人数的 20.88%,其中签约国有银行的人数(94 人)最多,其次是股份制银行(43 人);有 39 人签约保险企业,占签约人数的 4.79%;有 32 人签约其他 金融业,占签约人数的 3.93%。有 33 人签约互联网公司,占签约人数的 4.05%。签约的硕士研究生中有 88 人签约央企,占签约人数的 10.81%;200 人到中国 500 强企业工作,占签约人数的 24.57%;有 178 人到世界 500 强企业工作, 占签约人数的 21.87%。
在签约的硕士生中,签约最多的 12 家就业单位共签约 157 人,占签约总体人数的 19.29;签约的 12 家单位中有 7 家所属行业为金融业,3家为租赁和商务服务业,1家为信息传输、软件和信息技术服 务业,1家为电力、热力、燃气及水生产和供应业,与硕士就业行业的分布结果 一致。12 家单位中有 7 家银行,3 家会计师事务所。
不同学历毕业生年薪的差异较大,博士生年薪最高,比本科生平均高 4.06 万元。
近三年毕业生年薪变化如图
2020级研究生新生大数据
2020年总招生情况:
招生人数最多的专业有:
2020年各学院男女比例情况:
2020年研究生新生生源地统计:
2020年研究生新生生源院校:
从考生生源院校来看,大多为双非类院校,除本校外,山东财经大学、河北经贸大学、河南财经政法大学、安徽财经大学、河北师范、河北大学、郑州航空工业管理学院等。
备考热门专业的考生,如果想考北京院校但又怕985、211院校竞争太激烈,而且还担心本科院校不是太好,可以看看首都经济贸易大学历年的考研数据,适不适合自己报考哦~
以上就是关于首都经济贸易大学多方面数据整理,
欢迎已经上岸及正在备考的同学们留言交流哦!
更多院校数据持续更新!
版权声明:我们致力于保护作者版权,注重分享,被刊用文章【首都经贸大学会计学院(北京考研热度直逼211的高校)】因无法核实真实出处,未能及时与作者取得联系,或有版权异议的,请联系管理员,我们会立即处理! 部分文章是来自自研大数据AI进行生成,内容摘自(百度百科,百度知道,头条百科,中国民法典,刑法,牛津词典,新华词典,汉语词典,国家院校,科普平台)等数据,内容仅供学习参考,不准确地方联系删除处理!;
工作时间:8:00-18:00
客服电话
电子邮件
beimuxi@protonmail.com
扫码二维码
获取最新动态
