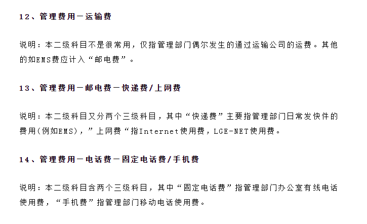
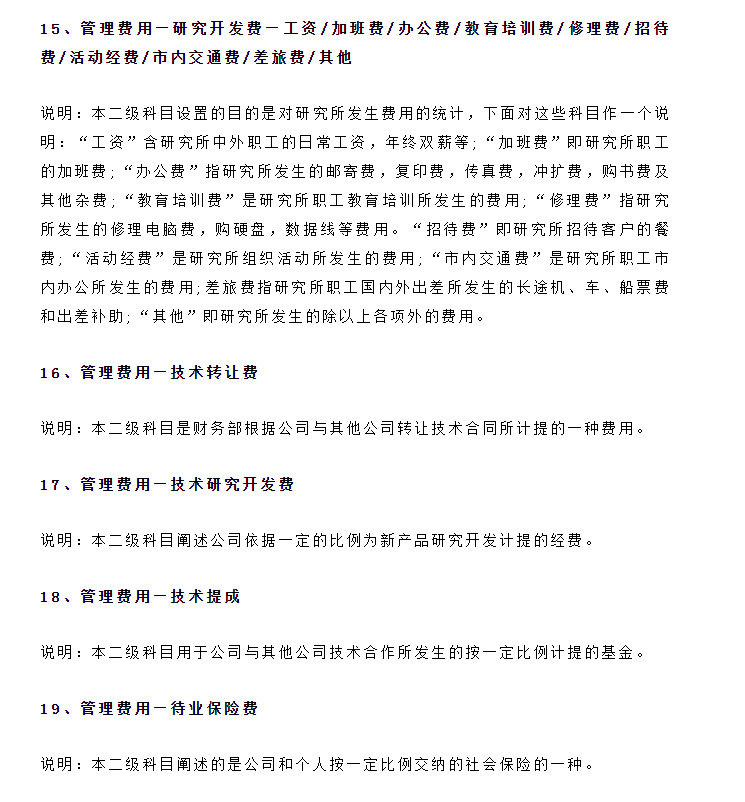
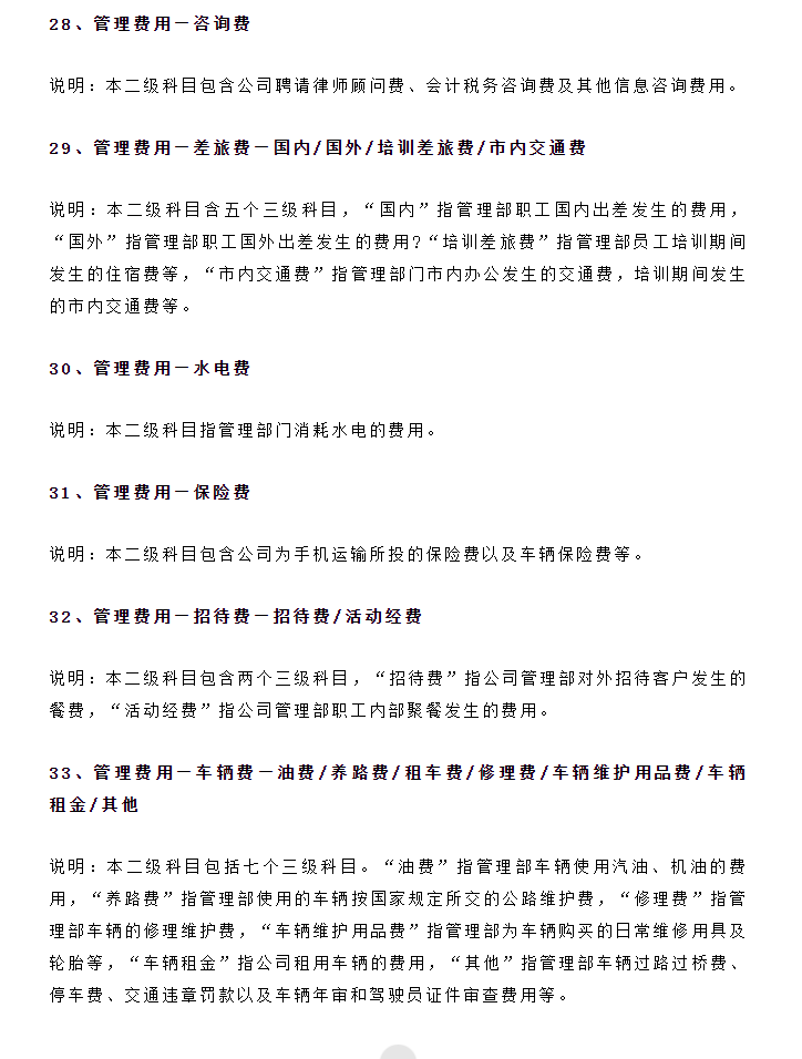
对于管理费用你的脑海里第一反应是什么?
招待、餐饮、差旅、办公、折旧,再多就想不起来什么了吧!管理费用的核算内容多而且杂,会计应结合自己所在企业的实际业务需求去设置相关科目。
小编今天整理了管理费用明细科目大全,对管理费用还不够了解的小伙伴一定要来详细的了解一下哦!
好了,以上就是关于“管理费用明细科目大全”的全部内容,希望小编分享的内容能够给大家带来帮助!
想要了解更多财税小知识,就请关注我吧!
版权声明:我们致力于保护作者版权,注重分享,被刊用文章【管理费用包括哪些内容(建议收藏)】因无法核实真实出处,未能及时与作者取得联系,或有版权异议的,请联系管理员,我们会立即处理! 部分文章是来自自研大数据AI进行生成,内容摘自(百度百科,百度知道,头条百科,中国民法典,刑法,牛津词典,新华词典,汉语词典,国家院校,科普平台)等数据,内容仅供学习参考,不准确地方联系删除处理!;
工作时间:8:00-18:00
客服电话
电子邮件
beimuxi@protonmail.com
扫码二维码
获取最新动态
