编辑导读:谈起社交电商,或许你最先想起的是拼多多和云集,但是其实社交电商由来已久。关于社交电商的分类很多,但目前尚没有一个统一、全面的分类标准。本文作者查阅了很多资料,综合了一些权威的观点,并将它们分门别类,整理出这份迄今为止比较全面、系统的社交电商分类报告,与大家分享。
关于社交电商的分类很多,但目前尚没有一个统一、全面的分类标准。我查阅了很多资料,综合了一些权威的观点,并将它们分门别类,整理出这份迄今为止比较全面、系统的社交电商分类报告。
一、按照社交影响分类
之前有研究性文章将这种类型的社交电商分为社交内容电商、社交分享电商、社交零售电商三类。
我当初研究时,总觉得这种分类方式逻辑方面存在一定的问题,等我认真梳理完整个社交电商发展史,研究完现有社交电商模式后,我发现其问题在于:本质上,社交内容电商、社交零售电商都是通过社交分享的方式发展起来的,其底层逻辑就是社交分享。
因此,无法将社交分享电商单独归为一类。此外,研究者定义的社交分享电商,其实更像社交零售电商。
因此,我按照社交对电商的影响程度将其大致分为两类:社交内容电商模式、社交零售电商模式。
1. 社交内容电商
小红书、蘑菇街、小红唇、宝宝树、抖音、快手、得到、年糕妈妈、凯叔讲故事、豆瓣的电商板块等社交平台靠生产内容起家,借助优质的内容将有同好的一群人聚集在一起,有了足够的流量后,开始通过电商板块实现变现。
而得到比较特殊,平台自身借助优质内容已经实现变现,但在积累了大量流量后,又开始拓宽其他品类的电商业务。
此外,严格意义上,淘宝直播等网红直播型电商也属于社交内容电商范畴,粉丝运营、人格化的KOL(关键意见领袖)的IP打造、优质视频内容是其转化率的三大核心影响因素。
这些电商平台已成为仅次于自营电商、平台电商后的“第三极”。
这种类型的社交电商通常是借助单个或多个KOL吸引了大量粉丝,打造了自己的私域流量池,粉丝黏性较高。
其中,KOL的个人魅力和影响力是平台存活以及能否持久的关键。“成也萧何,败也萧何”这句话用于社交内容电商很合适。
2. 社交零售电商
严格意义上,拼多多、贝店、每日一淘、粉像生活、社交化的支付宝、淘宝的社交板块、京东的社交板块、转型前的云集微店等平台型社交电商,以及下文提到的导购型社交电商、品牌型社交电商都属于社交零售电商。
它们借助稍做创新的商业模式获客拉新,积累了大量客户和分销商。后期,为了提升客户、分销商的黏性和体验,部分社交电商平台会增加内容板块,将内容的输出与零售业务融合。
但内容只是为了辅助销售,与靠内容起家、存活的社交内容电商平台有明显区别。
此外,社交零售电商的发展主要靠品牌及平台的运营、管理能力,对KOL的依赖程度较小。
根据服务对象的不同,社交零售电商主要分为B2C(直销)(见下图)和S2B2C(分销)(见下图)两类。
B2C模式
S2B2C模式
二、按照商业形态分类
目前国内社交电商模式主要分为拼团模式、分销模式、社区模式、服务模式。
1.拼团模式
用户在该类型的社交电商平台购物,如果分享商品,并引发熟人或网友拼团成功,将获得远低于单购商品的特惠价格。
拼团模式的社交电商因为契合了人性的贪便宜、分享好处的特点,在合法合规的情况下,引发用户大量传播,大大降低了商家的引流成本,实现流量的裂变。
拼多多、淘宝特价版、京东拼购、苏宁拼购等是拼团模式的主要代表。
2.社区团购模式
该类模式的社交电商结合了拼团模式和分销模式的优势,且融合了线下即得性、体验性等新零售要素,属于社交电商新零售模式。
平台围绕线下社区,在社群中借助社交分享获客拉新,通过团长服务用户,从模式上它与一般社交电商并无明显差异,但社区属性让它具有了一定的独特性和优势。
该类型的社交电商有:
拼多多投资的虫妈邻里团每日优鲜投资的每日一淘美菜网投资的美家优享美团投资的松鼠拼拼……虽然当下的社区团购还在摸索和发展中,但我觉得,无论是社区型社交电商,还是社区新零售,因为线下的距离优势(更近)和社区属性(信任感),其更容易触达和服务用户,因此有着很大的发展前景和想象空间。
3.分销模式
分销模式是目前社交电商主流的商业形态,平台提供商品供应、仓储、发货、售后等服务,通过用户线上线下的分享销售商品,用户同时还可以发展自己的分销商,并借此组建自己的分销渠道,赚取佣金。这种模式也称为S2b2C(见下图)。
在很多文章中,S2b2C也被写为“S2B2C”。但严格意义上,后者的“B”指的是规模较大的商场、超市。传统电商平台的小商家、线下小卖部以及这里的分销商,用“b”表示更合适。
S2b2C模式
需要指出的是,分销商在不同的社交电商企业中也分别被称为代理、店主、团长、合伙人、合作伙伴,但它与传统的渠道商并无本质差异。
本书为了写作需要,在不同的章节,针对不同业务模式的社交电商(如品牌型社交电商、平台型社交电商),分别用不同的称呼,望读者朋友不要混淆。
多级分销目前又分为二级以下分销和二级以上分销两类。
(1)一级分销
这类社交电商主要有京东微选、网易推手、唯品会云品仓、有好东西、爱库存等,其仅有一级返利,很像线下渠道商的线上版。
(2)二级及以上分销
微商、贝店、爱库存、楚楚推、花生日记以及转型前的云集等是该类分销模式的主要代表。该类社交电商分销商根据级别的不同可以获得二级、三级的返利。
传统微商比较特别,其代理返利层级通常在三级以上,算是多级分销社交电商模式的先行者和元老,其鼻祖级品牌是俏十岁。
与上述这些社交电商平台最大的不同是,传统微商以单品或几款产品为主,借助多级分销模式吸引了大量想借助移动互联网创业的中小微创业者。
前期微商创业者以宝妈、自由职业者、大学生等草根人群为主,但随着微商的升级和迭代,微商开始转型,呈现出两种趋势:微商品牌化和传统品牌微商化。
前者是大量草根微商企业开始重视品牌化并实施品牌战略;后者是蒙牛、娃哈哈、王老吉、格力、洋河、广药、云南白药等传统大品牌开始进军微商。这些品牌凭借其原有的影响力吸引了大量各行各业的精英人群的加盟。
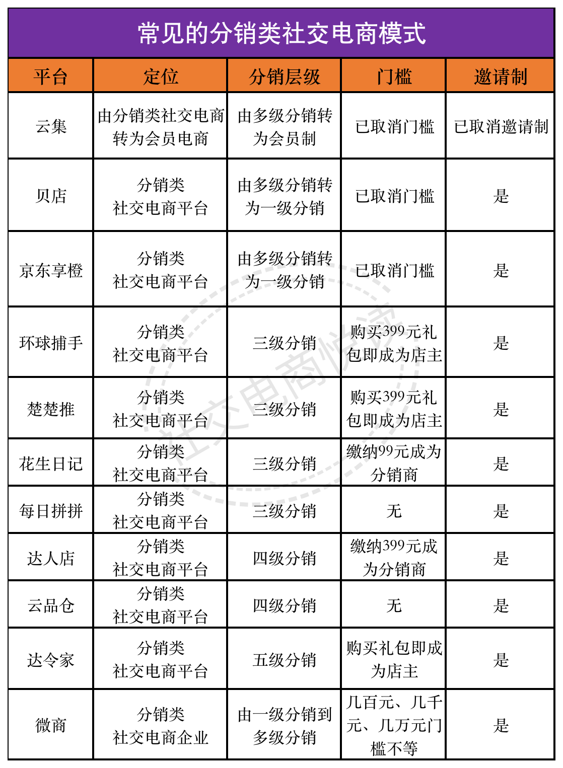
常见的分销类社交电商模式见下图。
常见的分销类社交电商模式
综合来看,社交电商的2种形态,吸引顾客的主要方面是:
利益:优惠和佣金。社交:参与感、互动感和温度感。方便:建立在信任关系上的推荐,减少或者降低了选择困难度。4. 服务模式
随着社交电商的发展,出现了以SEE小店铺、有赞、微盟、无敌掌柜、点点客、微商水印相机、微谷中国等为代表的第三方服务商。
这些服务平台是间接掘金人,属于社交电商界的“卖水人”,很像美国淘金热时期为广大掘金者提供水、牛仔裤、工具的服务者。我将此类企业的商业模式统称为服务模式。
目前常见的社交电商服务模式主要有如下几种。
(1)培训类社交电商
这类社交电商主要是通过教育培训为社交电商创业者提供如何做社交电商的知识,帮助他们裂变团队。
对各行各业来说,教育都很重要,对社交电商行业尤其如此。社交电商要做好,教育要先行。很难想象没有教育社交电商能做大做强。
目前很多能把社交电商做大做强的创业者有一个共性,那就是重视教育和学习。
在做社交电商早期,他们愿意花钱花时间投资自己的大脑,学习吸粉、零售、招代理、服务客户等知识,然后将这些知识用于实践,同时再分享给自己的代理,最后才取得了现在的成就。
很多人只看到成功的社交电商其舞台上光鲜的一面,却忽略了他们背后的付出和努力。
如果你只想要好的结果,却不愿意花时间学习,付出足够的努力,那么我建议你不要做社交电商,因为你中途肯定会放弃。
目前市场上为社交电商做教育培训的机构越来越多,他们主要提供社交电商团队内训、教你做社交电商、教社交电商品牌操盘等服务。
部分培训机构还提供为企业操盘的服务。社交电商教育培训机构要想在市场上存活、活得好,要拿结果说话。
如果你的教育和服务很难落地,也许在市场不透明的情况下,客户可能会选择你。
但当市场越来越透明、竞争越来越激烈的时候,很多社交电商团队、品牌会优先选择其他更好更有优势的教育培训机构。
(2)工具类社交电商
工具类社交电商平台主要为广大社交电商平台提供拼团、分销、一件代发等技术方面的支持。有赞、微店等平台就属于工具类社交电商平台。
(3)服务型社交电商
服务型社交电商平台主要为广大社交电商提供咨询、操盘、代运营等服务,往往是有一定资源和实力的创业团队整合众多资源创建的,这些公司往往拥有很多资源和人脉,野心也很大。
部分小平台因为资源有限,刚开始只选择某一个点作为突破口,后期实力增强、资源增多后才开始以点带面发展。
部分服务型社交电商平台既提供教育培训,又提供服务,它们前期想借助教育培训这个风口起家,赚点快钱,但也意识到教育培训天花板很明显,而且单纯靠教育培训上市太难,所以也想靠社交电商服务拓宽企业盈利版块,为后期上市做准备。
服务型社交电商平台要想做大做强,要能为广大社交电商创业者持续提供过硬、落地的服务。如果你提供的服务不能让大部分社交电商和社交电商品牌满意,那么你自然会被他们抛弃。
三、按照业务模式分类
按照业务模式来分,社交电商可分为导购型、平台型、品牌型、个人型、团队型五类(见下图)。
按照业务模式来分的社交电商分类
1. 导购型社交电商
这种类型的社交电商是基于淘宝、天猫、京东等传统电商平台的导购型社交电商,也有研究者称其为淘客型社交电商。
它将上述这些平台的商家优惠券通过技术手段集中在自己的平台,然后吸引想便宜购物的用户注册,部分导购型社交电商也会采用分销模式,引导用户成为分销商,或者直接通过优惠政策招募分销商。
导购型社交电商有小熊有好物、小熊有好货、粉像生活等。南京有家导购型社交电商是基于京东的导购型平台,曾经邀请我作为社交电商顾问,为其设计分销模式。
导购型社交电商具有如下特点:
类似于淘客,依靠传统电商平台存活,有点类似寄生关系;大部分采用分销模式;通过技术手段将平台上的商家优惠券集中在自己的平台上,赚取商家的补贴;粉象生活这样的导购型社交电商还有自营的商品,更像导购型社交电商与平台型社交电商的混合体,具有一定的优势。2. 平台型社交电商
云集、贝店、花生日记、楚楚推等是平台型社交电商的典型代表。
平台型社交电商具有如下特点。
有大量商家入驻;销售不同品牌的商品;分销模式的平台型社交电商,其会员可以升级为店主(分销商),自购省钱、分享赚钱,推荐分销商获奖励;与品牌型社交电商相比,平台型社交电商的产品品类更丰富,基本满足了消费者日常的吃穿住行方面的需求。3. 品牌型社交电商
该类型的社交电商又分为自有品牌型社交电商和传统品牌型社交电商,与平台型社交电商相比,品牌型社交电商往往产品品类单一或较少。但现在已有大量自有品牌型社交电商开始实施多元化战略,朝平台型社交电商转变。
(1)自有品牌型社交电商
自有品牌型社交电商主要以微商品牌为主,大量草根品牌借助微商模式起盘,借助微商红利期崛起,并完成了品牌化的过程。思埠、TST等是这类社交电商的翘楚。
自有品牌型社交电商具有如下特点:
通过OEM或ODM联合开发、制造贴有自身品牌名称的产品;借助分销商的社交网络作为其产品推广及销售的主要渠道,天然具备社交基因;以较低的成本获得社交流量,完成获客拉新,实现客户、分销商的裂变。(2)传统品牌型社交电商
这些品牌试水社交电商,想在社交网络时代借助该模式开拓新的社交渠道,实现流量的裂变。这类传统品牌主要包括传统实体品牌和传统电商品牌,前者如蒙牛、娃哈哈、王老吉、伊利、云南白药、洋河、广药等,后者如喜马拉雅等。
目前雀巢等大量国外大品牌也开始试水社交电商。此外,蒙牛等传统品牌型社交电商开始实施平台化战略,朝平台型社交电商的方向发展。
传统品牌型社交电商具有如下特点:
以线下或传统电商平台销售产品为主;以社交网络作为销售渠道的补充,辅以产品销售;传统品牌一般直接向终端客户销售产品。4. 个人型社交电商
个体借助自己的社交网络及社交信任货币,通过分享、推荐等方式,向社交圈中的客户销售产品。
个人型社交电商具有如下特点:
个人或意见领袖借助社交网络向社交圈子的人销售产品,后者会借助其在社交网络中的影响力带动销售,转化率很高;以零售产品为主,也可以组建自己的分销商团队,但团队规模在50人以内;个人型社交电商与平台型社交电商、品牌型社交电商企业合作,既是其客户,也是其合作伙伴,还是渠道连接点。企业通过让利给个人型社交电商,降低了裂变和运营的成本。5. 团队型社交电商
部分个体善于打造自己的关系网络,通过发展团队,组建自己的分销渠道网,借助社交电商平台获得大量收益。这也是社交电商平台对个体创业者的极大吸引力所在。
这部分个人型社交电商称为团队型社交电商更为合适。
团队型社交电商往往以“XX团队”“XX家族”“XX战队”“XX联盟”来命名团队,以彰显其实力和势头,并借此吸引更多人加入。
该类社交电商创业者往往有自己的公司,用企业化的方式运营自己的团队及事业,更像是个人与企业的复合体。
团队型社交电商具有如下特点:
团队型社交电商的创始人通常是一个具有一定凝聚力的意见领袖,能吸引一批人跟着他创业赚钱,具备一定的领导力,善于洞察人性、影响人心;分销商团队规模在50人以上,团队长借助团队及杠杆的力量获得大量收益;团队长拥有更大的话语权,其影响力甚至并不逊于企业,在与社交电商平台合作时拥有更大的议价权;部分团队长会考虑创建自有品牌;团队型社交电商与平台型社交电商、品牌型社交电商企业合作,是其重要的渠道连接点,双方一起大力推动社交电商生态的发展。团队型社交电商已成为社交电商生态系统的重要参与者及行业发展的有力推动者。作者:殷中军,财经作家,浙江电子商务学院特聘创业导师,著有《引爆私域流量池》《社交新零售》《社交电商新零售》《女子精进指南》等畅销书。
本文由 @殷中军 原创发布于人都是产品经理。未经许可,禁止转载
题图来自Unsplash,基于CC0协议
版权声明:我们致力于保护作者版权,注重分享,被刊用文章【邻里中国网代理怎么样(最全)】因无法核实真实出处,未能及时与作者取得联系,或有版权异议的,请联系管理员,我们会立即处理! 部分文章是来自自研大数据AI进行生成,内容摘自(百度百科,百度知道,头条百科,中国民法典,刑法,牛津词典,新华词典,汉语词典,国家院校,科普平台)等数据,内容仅供学习参考,不准确地方联系删除处理!;
工作时间:8:00-18:00
客服电话
电子邮件
beimuxi@protonmail.com
扫码二维码
获取最新动态
