本文作者:陈星星 文章转自:海坛特哥
本文版权归作者所有,转载仅供交流,如有异议请私信联系删除
为什么说打官司就是打证据?因为证据决定着案件的事实,而案件事实决定适用法律的结果。
对于诉讼案件而言,证据工作主要包含证据的搜集、证据的编排、证据的分析与证据的提交。
一是利用问题清单,可以为进一步挖掘案件的证据材料提供线索和路径。通过问题清单,一方面可以向客户核实已有证据材料的来源、真实性以及证据材料内容的理解问题,另一方面还可以通过已有证据材料进一步挖掘其他与案件相关的材料。
举例而言(详见下图《问题清单范本》),某医科大学与某松北医院就某国际康养中心项目发生合作争议,某医科大学提供了《项目建议书》和《环境影响评估报告》拟说明某松北医院未按照项目规划实施,存在违约行为。因此,律师在收到前述证据材料后,针对发现该项目建议书中所称项目是“某医科大学北区”的异常情况,通过问题清单向客户确认,以便于明确该证据材料的内容;同时,根据《项目建议书》的规划内容,为了明确双方合作的国际康养中心项目实际占地情况,律师在该问题清单内同时要求客户补充相关项目的工程示意图。
需要特别指出的是,律师在向客户提供问题清单时,一定要注意交代问题的背景,避免客户不理解律师所提出的问题,尤其是第一次跟律师接洽案件的是客户的负责人或者法务人员,但是相关业务问题是由客户业务部门人员进行解答,此时交代问题的背景更有助于获取有效的回复。
图一 问题清单范本
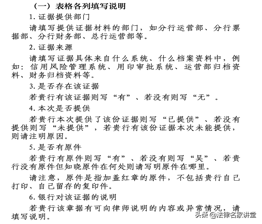
二是利用材料清单,最大效率和更为准确的从当事人处搜集有效的案件证据,为确定案件事实提供扎实的证据基础。通过材料清单,一方面是明确需要向客户搜集相关材料的基本信息,以便于客户能够高效、准确的搜集相关案件材料;另一方面,也能最大程度地从客户角度挖掘该证据材料的信息,并且能够在最开始避免后期出现证据瑕疵的问题。
举例而言(详见下图《材料清单及填写说明》):在材料清单内注明客户需要明确证据的来源、是否有原件等关键因素,同时还给客户和律师预留说明栏目,便于沟通证据内容。
图二 材料清单及填写说明
三是做好证据登记工作,在收到客户反馈的证据材料后,要以时间顺序梳理证据内容,同时利用表格制作案件大事记。通过证据登记工作,一方面可以及时记录对证据内容存在疑问的地方以及引发思考存在潜在证据的挖掘工作,另一方面也可以以时间线索将案件基本事实进行初步梳理,有效提出下一轮需要向当事人核实的证据问题以及搜集的证据材料。
举例而言(详见下图《证据登记表(案件大事记)》),最为核心的是需要按照时间顺序登记已经搜集的证据材料,与此同时,也要初步对证据所反映的案件事实进行整理,以便于有效提出该证据可能存在的问题以及可以进一步向客户挖掘和搜集的证据材料。进而,为下一步的证据整理和证据评价工作夯实基础。
图三 证据登记表(案件大事记)
一是要单独存档客户提供材料的原貌。一方面是从保护律师工作的角度出发,注意留存工作底稿;另一方面是便于后期检验证据整理工作是否有遗漏。
二是要将整理后的证据材料先集中后分类。一方面要注意统一命名方式,建议以证据时间作为命名的第一要素,以便于筛选和调整证据材料;另一方面也要注意在合适的案件工作阶段对已有证据材料进行分类,以便于有针对性的梳理案件事实。
三是利用备注信息区分相互关联的证据材料或者备注该证据的特殊信息。如下图,在证据名称内备注楼栋编号,以便于区分相互关联证据的不同之处,即不同楼栋的竣工验收备案表。
图四 证据命名及备注
四是注意将证据材料进行单个整理、PDF处理,以便于后期制作证据册。要将客户反馈的证据材料逐个整理为单个证据材料的PDF格式,以便于逐项梳理案件事实和后期证据编排。
《新证据规定》(法释〔2019〕19号)第八十七条规定: 审判人员对单一证据可以从下列方面进行审核认定:(一)证据是否为原件、原物,复制件、复制品与原件、原物是否相符;(二)证据与本案事实是否相关;(三)证据的形式、来源是否符合法律规定;(四)证据的内容是否真实;(五)证人或者提供证据的人与当事人有无利害关系。
对于我们律师而言,在完成证据搜集和证据整理之后,最关键的是对证据进行分析和评价。也就是,对证据的证据形式以及证明力进行评价,以便于最终能够成为法院所采信的证据。如此,也可以避免我们因为某项证据瑕疵,导致所确定的案件事实和主张的法律观点丧失证据基础,进而遭受不利的裁判结果。为此,在证据分析阶段,需要我们律师做好以下工作。
首先,做好证据评价工作。证据评价,主要包括正向评价和反向评价。对于正向评价而言,首先要确定该证据的来源、有无原件,如果缺少原件,则分析有无补救方法,例如进行公证或者寻找其他间接证据形成证据链;对于反向评价而言,则是从证据有无不利于己方的事实以及该证据与其他证据是否存在矛盾的角度进行分析。
其次,做好证据目录呈现。证据目录的层次,一是证明事项,即要准确概述某一份证据材料所能反映的客观事实;二是证明目的,即能够在某一小组证据所反映的客观事实基础上升华至所要表达的证据观点。举例而言,某单位工作人员的任职通知,从客观事实角度,则是其职务身份和职务权限;从法律事实角度,在职务代理层次则要上升至其在交易中的行为是否符合其职务权限,如果符合其职务权限,则证明目的可以上升为其在本案交易中的行为属于职务代理,如果不符合其职务权限,则证明目的也可以上升为构成其表见代理的重要外观。通常,这需要结合其他证据才能证明。
最后,利用模拟法庭对证据进行实战检验。在《复杂诉讼案件模拟法庭全攻略》(发表于公号“海坛特哥”)一文中,我已经介绍过如何利用模拟法庭对拟提交法院的证据材料进行实战检验。这可以利用庭审的对抗性,从己方角度核验证据形式和证据所能够证明的案件事实,从对方角度指出证据存在的瑕疵或者潜在风险。
一是证据体系与诉讼策略相融合,让证据分组体现法律的逻辑结构。以请求权基础为例,主张某项权利的前提是符合相关请求权基础的构成要件,即满足构成要件内的相关要件实事。举例而言,主张违约责任,首先需要证明双方存在合同关系且合同关系合法有效,紧接着要证明对方存在违约行为,最后要指出违约责任的具体计算标准或者依据。由此,对于主张违约责任的案件,可以分为三组证据材料,第一组是双方的合同依据;第二组是对方存在违约行为的证据;第三组因为对方违约所造成损失的证据。
二是证据目录与法规汇编相匹配,让证据事实到证明目的完美升华。虽然法庭调查和法庭辩论通常在程序上是分开的,但是并没有禁止在法庭调查阶段表达证据所能反映的法律观点,也没有禁止在法庭辩论阶段阐述证据材料。法官所讨厌的是,在法庭调查阶段脱离证据大谈观点,在法庭辩论阶段又大篇幅阐述证据材料。对于我们律师而言,在法庭调查阶段,所有的法律观点都要建立在证据基础之上,并且是作为证据材料的总结升华出现;在法庭辩论阶段,一定要先阐述法律观点和逻辑结构,再强调用以支撑的证据材料,但是仅需要简单引用已经向法庭出示的证据材料即可。因此,当我们在法庭调查阶段,讲述证据所能证明的法律观点,同时告诉法官我们的证据目录附有相关的法律依据,这将会是一种很好的庭审感受,同时也有利于法官庭后阅卷使用(详见下图《证据目录范本》)。
图五 证据目录范本
三是复杂证据要进行配套可视化,让复杂的证据材料简单明了。所谓一图胜千言,核心在于利用可视化图表将复杂的证据重新进行排列组合,以系统的反映己方观点。举例而言,为了反映多个主体事后还款的数额达到当初借款的数额,通过汇总相关反馈凭证并计算还款总数,可以一目了然。同时,在证据可视化中备注清楚证据来源或者直接展示关键证据的内容,增强可视化图表的可信度(如下图《证据材料可视化范本》)。
图六 证据材料可视化范本
版权声明:我们致力于保护作者版权,注重分享,被刊用文章【诉讼证据清单如何填写(诉讼案件证据搜集)】因无法核实真实出处,未能及时与作者取得联系,或有版权异议的,请联系管理员,我们会立即处理! 部分文章是来自自研大数据AI进行生成,内容摘自(百度百科,百度知道,头条百科,中国民法典,刑法,牛津词典,新华词典,汉语词典,国家院校,科普平台)等数据,内容仅供学习参考,不准确地方联系删除处理!;
工作时间:8:00-18:00
客服电话
电子邮件
beimuxi@protonmail.com
扫码二维码
获取最新动态
