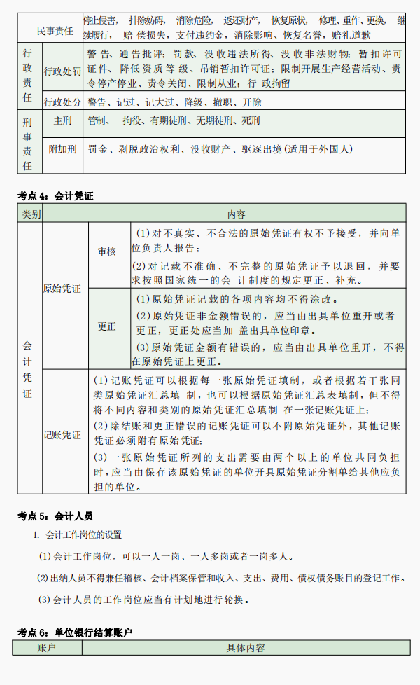
2022初级会计8月1日考试还剩9天了! 这时间快到飞起!越是这个时候越不能急躁,初级会计考试可一点都不难,考试的题目也都是选择题!接下来的9天备考时间里大家要想保命及格,这些章节一定要重视!初级会计实务的第3章流动资产( 20分左右),第4章非流动资产( 20分左右),第5章负债( 15分左右),第7章收入、费用和利润( 18分左右)。经济法基础涉及到的重点章节第3章支付结算法律制度( 15分左右),第4章税法概述及货物和劳务税收法律制度 ( 25分左右),第5章所得税法法律制度( 20分左右),第8章劳动合同与社会保险制度(15分左右),基本上就是这些重点章节了!
最后9天!2022初级会计考前70分,双科保命重点已出!赶快背一背,再做最后一套卷吧!
……
……
……好了,今天的内容就到这里了!
版权声明:我们致力于保护作者版权,注重分享,被刊用文章【基础会计题目(2022初级会计考前70分)】因无法核实真实出处,未能及时与作者取得联系,或有版权异议的,请联系管理员,我们会立即处理! 部分文章是来自自研大数据AI进行生成,内容摘自(百度百科,百度知道,头条百科,中国民法典,刑法,牛津词典,新华词典,汉语词典,国家院校,科普平台)等数据,内容仅供学习参考,不准确地方联系删除处理!;
工作时间:8:00-18:00
客服电话
电子邮件
beimuxi@protonmail.com
扫码二维码
获取最新动态
