新手会计如何快速学会做账?很多新手会计都想学习做账,但是都不知道该怎么具体该怎么学。
今天我就把我这工作十年的会计经验整理了下分享给大家,一起来看看吧~(文末可抱走)
记账就是审核原始凭证,然后再根据原始凭证来编制记账凭证;把企业发生的经济业务都按分类记录在账簿上。
对账就是核对,核对资金的收入与支出、核对资金与具体的款项是否符合。
结账就是把企业本期或本月的开支结算清楚,该付款的付款,该结转的结转。
会计凭证
会计在审核原始凭证的时候,一定要把凭证的每一项内容都要看清楚,包括日期、编号、金额、用途等等。原始凭证和记账凭证都属于会计凭证。
记账凭证模板
出纳日记账模板
一个会计想要记好账,除了要掌握会计分录、会计做账的流程之外,更重要的是要亲自上手试一试。
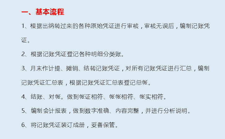
(1)会计做账的详细步骤
1、建账
2、审核原始凭证
3、填制记账凭证
4、审核记账凭证
5、登记记账明细表
6、出纳日记账
7、登记总账
8、编制财务报表
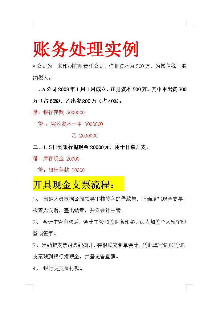
(2)账务流程实例
1、出纳开具现金支票的流程
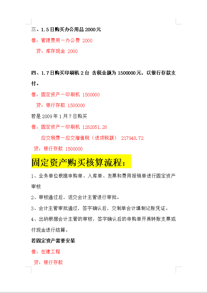
2、固定资产购买核算的流程
3、固定资产安装核算的流程
4、领用材料的流程
5、计提折旧的流程
6、坏账处理的流程
......
篇幅有限,会计做账流程及账务实例就先给大家整理到这里,有完整的,希望能帮到大家。
版权声明:我们致力于保护作者版权,注重分享,被刊用文章【会计记账本怎么记账(95年女会计熬夜总结)】因无法核实真实出处,未能及时与作者取得联系,或有版权异议的,请联系管理员,我们会立即处理! 部分文章是来自自研大数据AI进行生成,内容摘自(百度百科,百度知道,头条百科,中国民法典,刑法,牛津词典,新华词典,汉语词典,国家院校,科普平台)等数据,内容仅供学习参考,不准确地方联系删除处理!;
工作时间:8:00-18:00
客服电话
电子邮件
beimuxi@protonmail.com
扫码二维码
获取最新动态
