前几天我们公司新来了一位财务总监,人家刚来就年薪60万,说实话很多人都不服气,后来人家一上任就实施了一套全新的企业内部控制管理流程手册,我们看完之后是心服口服。
今天就把那套企业内部控制管理流程手册分享给大家,希望对各位有所帮助!!
涉及企业管理各方面,全文共22章,7.2W字
1.1 资金与授权批准控制
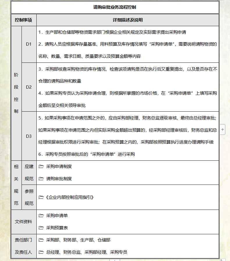
2.1 请购审批与预算控制
……
篇幅有限,企业内部控制管理流程手册就不一一展示了,
版权声明:我们致力于保护作者版权,注重分享,被刊用文章【内部控制会计(看了财务总监的企业内控手册)】因无法核实真实出处,未能及时与作者取得联系,或有版权异议的,请联系管理员,我们会立即处理! 部分文章是来自自研大数据AI进行生成,内容摘自(百度百科,百度知道,头条百科,中国民法典,刑法,牛津词典,新华词典,汉语词典,国家院校,科普平台)等数据,内容仅供学习参考,不准确地方联系删除处理!;
工作时间:8:00-18:00
客服电话
电子邮件
beimuxi@protonmail.com
扫码二维码
获取最新动态
