初级会计倒计时只剩47天了,大家对于课本的记忆一遍又一遍的复习,但是习题做了多少了,往年的真题都做了吗?不要看书不做题哦,只有做题才能让你对内容的记忆加深。
所今天小编给大家分享一下历年的精选真题,而且附带答案及解析,不理解的题可以看着解析多理解几遍。大家可以打印下来做几遍。
人家都说:一遍看题,两遍做题,三遍记忆更深刻!
(文末有福利可以领取哦~)
单项选择题
多选题
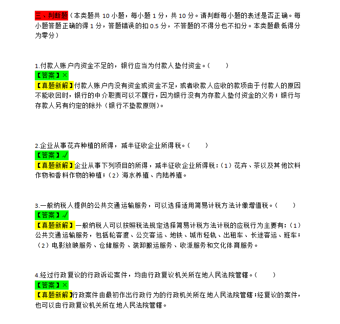
判断题
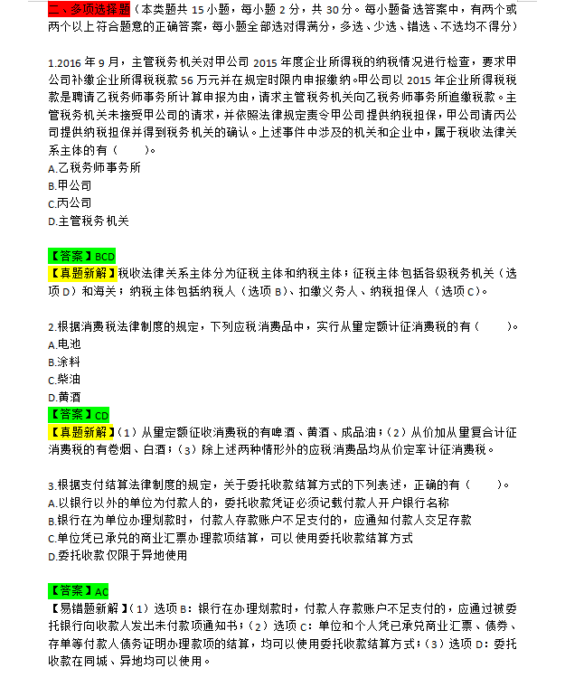
不定项选择题
......
我们考前多做真题,主要是为了熟悉出题老师的出题思路,和做题规律,提前对照时间做难度与考试相同的真题,可以提前熟悉考试的紧张感。
还有更多初级考试资料,考初级的同学们,都可以关注下方领取方式找我来拿
领取方式:
在下方评论区留言:高分上岸,并收藏转发
点击小编头像,私信回复"初级"即可获得
版权声明:我们致力于保护作者版权,注重分享,被刊用文章【初级会计练习题(神推荐)】因无法核实真实出处,未能及时与作者取得联系,或有版权异议的,请联系管理员,我们会立即处理! 部分文章是来自自研大数据AI进行生成,内容摘自(百度百科,百度知道,头条百科,中国民法典,刑法,牛津词典,新华词典,汉语词典,国家院校,科普平台)等数据,内容仅供学习参考,不准确地方联系删除处理!;
工作时间:8:00-18:00
客服电话
电子邮件
beimuxi@protonmail.com
扫码二维码
获取最新动态
