在大多数人还在为了一本证书努力的时候,许多学霸却已走上了“集证”的道路?
诸如同为“国内最难考试”有力对手的法考,就常常与CPA并称“两证”,有句话说:“两证在手,天下我有”,拿到CPA+法考就能大大拓展就业范围。那么CPA究竟还和哪些证书搭配,前景最好呢?
现在,高顿君带大家盘点一下,适合搭配CPA的那些高性价比证书!
高顿君点评:法考与CPA是公认的“搭档”,CPA教授财务和审计知识,让你从现金流、企业管理等角度看问题。而法考则是法律知识,让你从各类法规和案件的角度看问题。很多人都说,考完两证以后发现自己的视角更高了。
因此,这两本证书加在一起,是很适合财务和法律类的管理岗位的。同时在投行等金融岗位中也很吃香,作为复合型人才能够有很大的施展空间,与你竞争的人选也非常少。
高顿君点评:CPA和税务师都是含金量很高的证书,相较之下还是CPA略胜一筹。有人说,考下CPA也能做税务师的岗位,但考下税务师不能做CPA的岗位。
不过税务师在税务方面的确会研究得更加深入,所以在涉税相关的岗位还是非常吃香的!考下双证以后,可以在企业中做税务筹划、顾问,或者进入税务师事务所工作。
高顿君点评:CPA和中级会比较重复,考下两者以后提升度不会很大。但是两者的考试内容范围非常相近,有注会基础以后能够很轻松就考完中级,所以对于“白送”的双证,为何不要呢?在工作方面,对于有审计和财务知识的你,选择空间还是很大的。
除此之外,还有一些冷门证书对考CPA的小伙伴会有用处:
建造师:如果你是从建筑等专业毕业、转行做了财务,那么考下建造师以后就可以更方便地进入建筑行业做财务了。根据调查,建筑行业的会计平均薪资要高于其他的会计,并且对于跨专业复合型人才也很看重。
ACCA:CPA在国内非常泛用,而ACCA在外企会更加有用。同时,考完CPA以后ACCA也可以免考很多科目,总体备考时间不会很长,如果有意愿去外企工作的可以考虑拿下双证。
CFA:想敲开金融行业的大门,CFA、CPA、法考等证书都是越多越好!金融行业本身门槛就较高,高学历考证卷王无数,多一本证书就是多一分机会。
最后,高顿想说:CPA+以上证书,都会很牛,这是因为CPA本身就作为含金量最高的国内证书之一,无论去哪个行业都作用很大。我们还在备考CPA的小伙伴一定要加油把它尽早考出来~
现在,2022年CPA备考已经开始,你是否有可以帮到自己的备考资料?高顿君给大家准备了2022年CPA六科通关干货,需要的小伙伴私信高顿君科目名称即可领取,如“会计”。
会计分录:
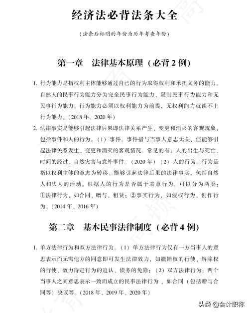
经济法法条:
▎本文由高顿CPA原创发布,如需转载或引用,请注明出处!
版权声明:我们致力于保护作者版权,注重分享,被刊用文章【与会计相关的证书(考生吵翻了)】因无法核实真实出处,未能及时与作者取得联系,或有版权异议的,请联系管理员,我们会立即处理! 部分文章是来自自研大数据AI进行生成,内容摘自(百度百科,百度知道,头条百科,中国民法典,刑法,牛津词典,新华词典,汉语词典,国家院校,科普平台)等数据,内容仅供学习参考,不准确地方联系删除处理!;
工作时间:8:00-18:00
客服电话
电子邮件
beimuxi@protonmail.com
扫码二维码
获取最新动态
