从事会计工作这么多年,几乎每天都和会计科目比较亲!但是由于一些会计准则的调整,对于会计科目的更改或者是新增,都是需要会计及时掌握其会计核算方法的。
最近毕业季,公司招了三位应届毕业生!三人中有两人都是连基础会计科目的用法都不会的!更别提新收入准则新增的会计科目了!既然是找会计工作,这年头要是一点会计工作经验都没有的话,很难找到工作的。最起码基本的会计科目和基础的会计分录要知道吧!这个是在备考初级会计时就会有的。那么,你记住几个会计科目和几个会计分录呢?
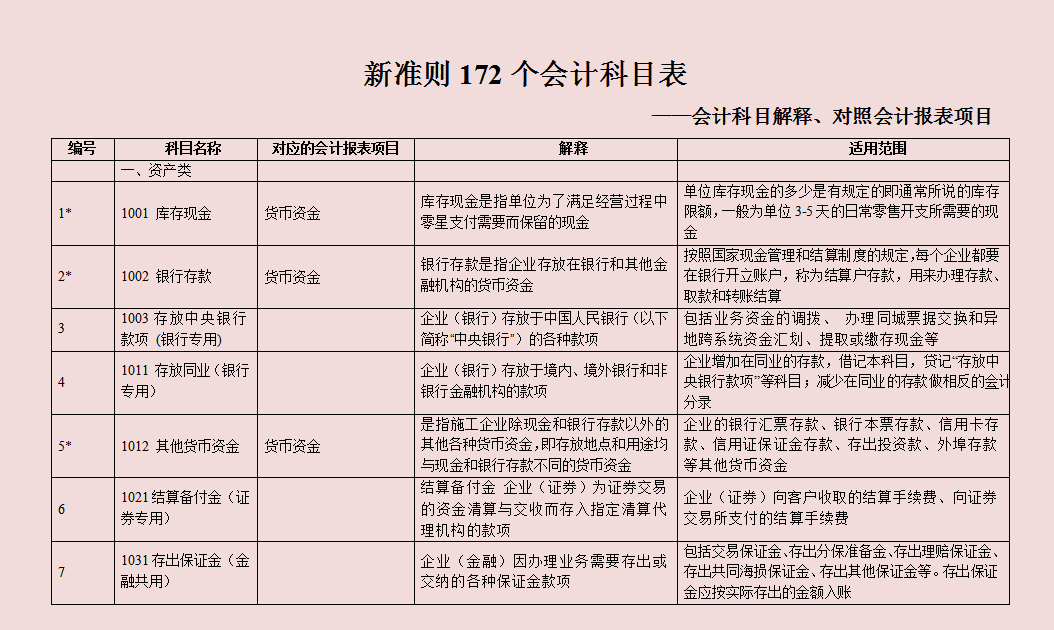
会计基础做账不扎实的,下面是汇总了:2022新收入准则会计科目账务处理,附330个会计分录和最新会计科目表。(文末抱走)
1、资产类会计科目
2、负债类会计科目
3、所有者权益类科目
4、成本类科目
5、损益类科目
……会计科目表的实际应用以及接待方向和余额方向都有详细的说明。除此之外还给大家补充了新收入准则新增会计科目的账务处理方法及会计科目汇总表!财务会计日常不熟练的收藏备用!
版权声明:我们致力于保护作者版权,注重分享,被刊用文章【会计核算包括(财务会计用)】因无法核实真实出处,未能及时与作者取得联系,或有版权异议的,请联系管理员,我们会立即处理! 部分文章是来自自研大数据AI进行生成,内容摘自(百度百科,百度知道,头条百科,中国民法典,刑法,牛津词典,新华词典,汉语词典,国家院校,科普平台)等数据,内容仅供学习参考,不准确地方联系删除处理!;
工作时间:8:00-18:00
客服电话
电子邮件
beimuxi@protonmail.com
扫码二维码
获取最新动态
