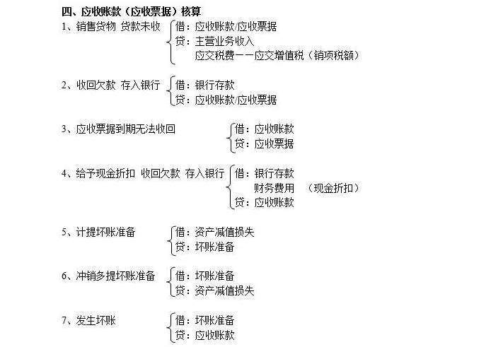
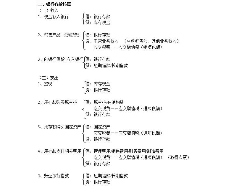
前段时间公司新来一名会计实习生,连会计工作必用的分录公式都不会,带新人的陈会计只好熬夜整理会计分录给新人使用,这套分录公式全面又好记,现在已经是公司内部培训新员工的必备资料,有了这份分录汇总,就算是会计小白也可以得心应手。
下面给大家分享一下工作中一定会用到的会计分录,一定要收藏!【文末可获取资料】
……篇幅有限,想要完整学习资料的朋友可以找我获取哦!
版权声明:我们致力于保护作者版权,注重分享,被刊用文章【会计实习总结报告(超实用)】因无法核实真实出处,未能及时与作者取得联系,或有版权异议的,请联系管理员,我们会立即处理! 部分文章是来自自研大数据AI进行生成,内容摘自(百度百科,百度知道,头条百科,中国民法典,刑法,牛津词典,新华词典,汉语词典,国家院校,科普平台)等数据,内容仅供学习参考,不准确地方联系删除处理!;
工作时间:8:00-18:00
客服电话
电子邮件
beimuxi@protonmail.com
扫码二维码
获取最新动态
