近年来,随着市场变动、产业结构调整和城市化发展,工业厂房租赁价格发生了较大变动。一些租户在与房东产生经济纠纷,多半是在合同条款上,某一方违反了协议。
以行业内常见的《厂房租赁合同书》为例,一份正式的租赁合同包括封面、封底以及详细的条款内容,在条款内容真实、准确、翔实、平等自愿的前提下,还要保证一定的格式和美观。
一般来说,厂房租赁合同条款内容包括:租赁位置、面积及用途;租赁期限;租赁费用及相关事项;厂房交付时间;甲乙双方权利义务关系;违约责任;不可抗力条款以及争议解决条款等等。
鉴于合同所具有的法律效力,一般要求每份合同都应编定相应的“合同编号”,任何的合同发放和作废处理,都应做好台账登记。
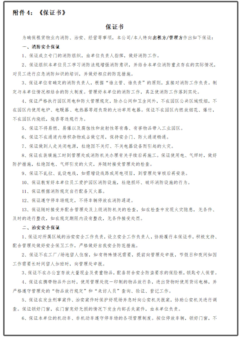
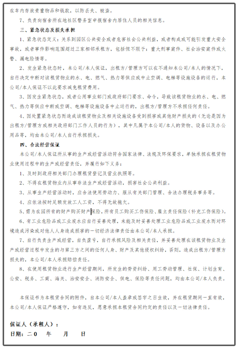
在厂房租赁这一行为中,出租方一般会在租赁合同中要求承租方签订相关的“责任书”或“保证书”,内容包括消防安全保证、治安安全保证、合法经营保证、紧急状态及损失承担保证等方面。承租方也是就责任人或保证人,要想顺利租得厂房,就必须同意这些保证内容的条款,并签字画押。
出租方强制要求承租方签订这些方面的内容,主要也是为了保证其合法权益。尤其是这两年的疫情影响,“拖欠员工工资”、“闭厂倒闭跑路”、“违规生产经营”等现象屡见不鲜。这种案例很多情况下都是还在合约期内的,突然搞这么一出,不仅可能造成直接的财产损失和经济纠纷,承租方还需要承担场地空置久租不去的风险。这也就是为什么多数租赁行业都会收取一定额度押金的原因,一旦出现合同中提到的违约情况,押金就没办法退还了。
版权声明:我们致力于保护作者版权,注重分享,被刊用文章【厂房租赁合同模板(厂房租赁合同真实样子)】因无法核实真实出处,未能及时与作者取得联系,或有版权异议的,请联系管理员,我们会立即处理! 部分文章是来自自研大数据AI进行生成,内容摘自(百度百科,百度知道,头条百科,中国民法典,刑法,牛津词典,新华词典,汉语词典,国家院校,科普平台)等数据,内容仅供学习参考,不准确地方联系删除处理!;
工作时间:8:00-18:00
客服电话
电子邮件
beimuxi@protonmail.com
扫码二维码
获取最新动态
